Go to The Journal of Clinical Investigation
  • About
  • Editors
  • Consulting Editors
  • For authors
  • Publication ethics
  • Publication alerts by email
  • Transfers
  • Advertising
  • Job board
  • Contact
  • Physician-Scientist Development
  • Current issue
  • Past issues
  • By specialty
    • COVID-19
    • Cardiology
    • Immunology
    • Metabolism
    • Nephrology
    • Oncology
    • Pulmonology
    • All ...
  • Videos
  • Collections
    • In-Press Preview
    • Resource and Technical Advances
    • Clinical Research and Public Health
    • Research Letters
    • Editorials
    • Perspectives
    • Physician-Scientist Development
    • Reviews
    • Top read articles

  • Current issue
  • Past issues
  • Specialties
  • In-Press Preview
  • Resource and Technical Advances
  • Clinical Research and Public Health
  • Research Letters
  • Editorials
  • Perspectives
  • Physician-Scientist Development
  • Reviews
  • Top read articles
  • About
  • Editors
  • Consulting Editors
  • For authors
  • Publication ethics
  • Publication alerts by email
  • Transfers
  • Advertising
  • Job board
  • Contact
N6-methyladenosine (m6A) dysregulation contributes to network excitability in temporal lobe epilepsy
Justine Mathoux, … , David C. Henshall, Gary P. Brennan
Justine Mathoux, … , David C. Henshall, Gary P. Brennan
Published July 22, 2025
Citation Information: JCI Insight. 2025;10(14):e188612. https://doi.org/10.1172/jci.insight.188612.
View: Text | PDF
Research Article Cell biology Neuroscience

N6-methyladenosine (m6A) dysregulation contributes to network excitability in temporal lobe epilepsy

  • Text
  • PDF
Abstract

Analogous to DNA methylation and protein phosphorylation, it is now well understood that RNA is also subject to extensive processing and modification. N6-methyladenosine (m6A) is the most abundant internal RNA modification and regulates RNA fate in several ways, including stability and translational efficiency. The role of m6A in both experimental and human epilepsy remains unknown. Here, we used transcriptome-wide m6A arrays to obtain a detailed analysis of the hippocampal m6A-ome from both mouse and human epilepsy samples. We combined this with human proteomic analyses and show that epileptic tissue displays disrupted metabolic and autophagic pathways that may be directly linked to m6A processing. Specifically, our results suggest that m6A levels inversely correlate with protein pathway activation. Finally, we show that elevated levels of m6A decrease seizure susceptibility and severity in mice. Together, our findings indicate that m6A represents an additional layer of gene regulation complexity in epilepsy and may contribute to the pathomechanisms that drive the development and maintenance of hyperexcitable brain networks.

Authors

Justine Mathoux, Marc-Michel Wilson, Sujithra Srinivas, Gabrielle Litovskich, Leticia Villalba Benito, Cindy Tran, Jaideep Kesavan, Aileen Harnett, Theresa Auer, Amaya Sanz-Rodriguez, Mohammad Kh. A.E. Alkhayyat, Mairéad Sullivan, Zining Liu, Yifan Huang, Austin Lacey, Norman Delanty, Jane Cryan, Francesca M. Brett, Michael A. Farrell, Donncha F. O’Brien, Pablo M. Casillas-Espinosa, Eva M. Jimenez-Mateos, Jeffrey C. Glennon, Mary Canavan, David C. Henshall, Gary P. Brennan

×

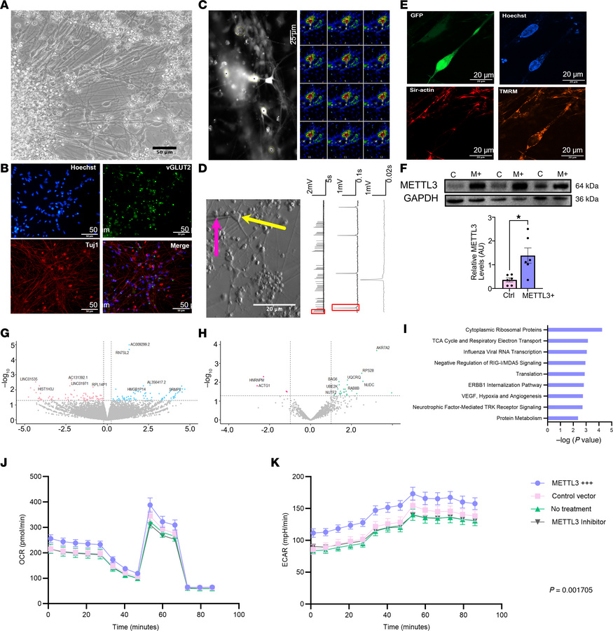
Figure 8

m6A regulates hIPSC-derived neuronal metabolism.

Options: View larger image (or click on image) Download as PowerPoint
m6A regulates hIPSC-derived neuronal metabolism.
(A) Representative brig...
(A) Representative bright-field image of 30-day postdifferentiation mixed hIPSC-derived cortical neurons from healthy control donor. Original magnification, ×400. (B) Expression of mature neuronal markers (vGLUT2 and TUJ1) costained with the neuronal marker Hoechst (blue) following 30 days of maturation. (C and D) Representative mature neuronal activity and firing patterns confirmed by calcium imaging (C) and patch-clamp electrophysiology (D). (E and F) AAV transduction of mature neurons was confirmed by imaging for GFP (E) and probing METTL3 overexpression by Western blot analysis and densitometric quantification (F). Scale bars: 50 μm (A and B), 50 μm (C), and 20 μm (D and E). METTL3: Mann-Whitney test: U = 3, P = 0.015 (n = 6/group. (G and H) Volcano plot depiction of differential gene expression (RNA-seq) (G), and protein levels (H) from neurons overexpressing METTL3 compared to control transduced neurons. (I) Gene ontology of differentially expressed genes and proteins by biological process. (J) Oxygen consumption rate of neurons overexpressing METTL3 compared to those that do not and those in which METTL3 is specifically inhibited. Comparison of means of normalized group data by 1-way ANOVA followed by Tukey’s multiple comparison testing: F = 0.414, P = 0.7436, n = 3 independent experiments/plates 8 wells/treatment group per plate. (K) Extracellular acidification rate of the same neurons. Comparisons of means of normalized group data by 1-way ANOVA followed by Tukey’s multiple comparison testing: F = 5.794, P = 0.0017, n = 3 independent experiments/plates with 8 wells/ treatment group per plate.

Copyright © 2025 American Society for Clinical Investigation
ISSN 2379-3708

Sign up for email alerts