Go to The Journal of Clinical Investigation
  • About
  • Editors
  • Consulting Editors
  • For authors
  • Publication ethics
  • Publication alerts by email
  • Transfers
  • Advertising
  • Job board
  • Contact
  • Physician-Scientist Development
  • Current issue
  • Past issues
  • By specialty
    • COVID-19
    • Cardiology
    • Immunology
    • Metabolism
    • Nephrology
    • Oncology
    • Pulmonology
    • All ...
  • Videos
  • Collections
    • In-Press Preview
    • Resource and Technical Advances
    • Clinical Research and Public Health
    • Research Letters
    • Editorials
    • Perspectives
    • Physician-Scientist Development
    • Reviews
    • Top read articles

  • Current issue
  • Past issues
  • Specialties
  • In-Press Preview
  • Resource and Technical Advances
  • Clinical Research and Public Health
  • Research Letters
  • Editorials
  • Perspectives
  • Physician-Scientist Development
  • Reviews
  • Top read articles
  • About
  • Editors
  • Consulting Editors
  • For authors
  • Publication ethics
  • Publication alerts by email
  • Transfers
  • Advertising
  • Job board
  • Contact
H3K18 lactylation potentiates microglial polarization via the TLR4 pathway in diabetes-induced cognitive impairment
Ying Yang, Fei Chen, Lulu Song, Liping Yu, Jinping Zhang, Bo Zhang
Ying Yang, Fei Chen, Lulu Song, Liping Yu, Jinping Zhang, Bo Zhang
View: Text | PDF
Research Article Endocrinology Metabolism Neuroscience

H3K18 lactylation potentiates microglial polarization via the TLR4 pathway in diabetes-induced cognitive impairment

  • Text
  • PDF
Abstract

The present study aimed to explore the role and possible underlying mechanisms of histone lactylation (Kla) modifications in diabetes-associated cognitive impairment (DACD). In this study, behavioral tests, H&E staining, and immunohistochemistry were used to evaluate cognitive function and the extent of cerebral tissue injury. We quantified the levels of lactic acid and pan-lysine Kla (Pan-Kla) in the brains of type 2 diabetes mellitus (T2DM) mice and in high glucose–treated microglia. We also identified all Kla sites in isolated microglia. Gene Ontology (GO) enrichment analysis and Kyoto Encyclopedia of Genes and Genomes (KEGG) pathway analysis were subsequently conducted to identify the functions and pathways that were enriched at the differentially expressed modification sites. Cleavage under targets and tagmentation (CUT&Tag) technology was used to identify candidate genes that are regulated by histone H3 lactylated at Lys-18 (H3K18la). siRNA and H3K18R mutant sequences were used to knock down crucial components in key signaling pathways to assess the effects of histone Kla on microglial polarization. We found that lactic acid levels were significantly greater in the brains of T2DM mice and high glucose–treated microglia than in those of their corresponding controls, which increased the level of Pan-Kla. We discovered that lactate can directly stimulate an increase in H3K18la. The global landscape of the lactylome reveals information about modification sites, indicating a correlation between the upregulation of H3K18la and protein Kla and Toll-like receptor (TLR) signaling. CUT&Tag demonstrated that enhanced H3K18la directly stimulates the NF-κB signaling pathway by increasing binding to the promoter of TLR4, thereby promoting M1 microglial polarization. The present study demonstrated that enhanced H3K18la directly stimulates TLR4 signaling to promote M1 microglial polarization, thereby facilitating DACD phenotypes. Targeting such loop may be a potential therapeutic approach for the treatment of DACD.

Authors

Ying Yang, Fei Chen, Lulu Song, Liping Yu, Jinping Zhang, Bo Zhang

×

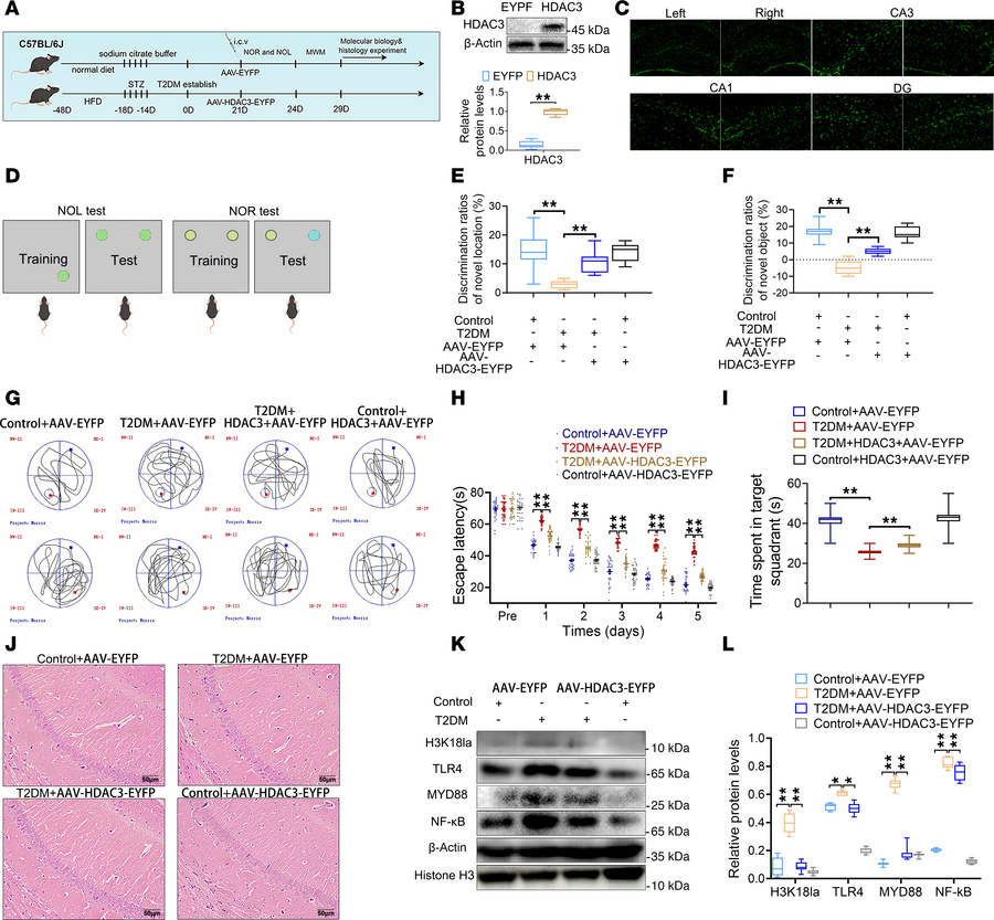
Figure 7

Inhibition of Kla of histone and H3K18 leads to TLR4/NF-κB suppression in vivo.

Options: View larger image (or click on image) Download as PowerPoint
Inhibition of Kla of histone and H3K18 leads to TLR4/NF-κB suppression i...
(A) Workflow of animal experiments. (B) Western blotting analysis of HDAC3. (C) Validation of HDAC3 overexpression in the hippocampus. (D) Schematics of NOL and NOR tests. Results of NOL test (E) and NOR tests (F) (9 mice per group). (G) Morris water maze assay. (H) Analysis of the escape latency data from the positioning navigation tests. (I) Time spent in target quadrant in space exploration tests. (J) The results of H&E staining. n = 3. Scale bars: 50 μm. The bands (K) and quantification of the blots of TLR4/NF-κB signaling in microglial cells in the hippocampus (L); graphs are representative of 3 independent experiments. n = 3. Data are expressed as mean ± SD. Statistical analysis was performed using 2-tailed Student’s t test (B) or 2-way ANOVA with Tukey’s test for differences among groups (E, F, H, I, and L). *P < 0.05; **P < 0.01.

Copyright © 2026 American Society for Clinical Investigation
ISSN 2379-3708

Sign up for email alerts