Go to The Journal of Clinical Investigation
  • About
  • Editors
  • Consulting Editors
  • For authors
  • Publication ethics
  • Publication alerts by email
  • Transfers
  • Advertising
  • Job board
  • Contact
  • Physician-Scientist Development
  • Current issue
  • Past issues
  • By specialty
    • COVID-19
    • Cardiology
    • Immunology
    • Metabolism
    • Nephrology
    • Oncology
    • Pulmonology
    • All ...
  • Videos
  • Collections
    • In-Press Preview
    • Resource and Technical Advances
    • Clinical Research and Public Health
    • Research Letters
    • Editorials
    • Perspectives
    • Physician-Scientist Development
    • Reviews
    • Top read articles

  • Current issue
  • Past issues
  • Specialties
  • In-Press Preview
  • Resource and Technical Advances
  • Clinical Research and Public Health
  • Research Letters
  • Editorials
  • Perspectives
  • Physician-Scientist Development
  • Reviews
  • Top read articles
  • About
  • Editors
  • Consulting Editors
  • For authors
  • Publication ethics
  • Publication alerts by email
  • Transfers
  • Advertising
  • Job board
  • Contact
Fibroblast growth factor–inducible 14 regulates satellite cell self-renewal and expansion during skeletal muscle repair
Meiricris Tomaz da Silva, Aniket S. Joshi, Ashok Kumar
Meiricris Tomaz da Silva, Aniket S. Joshi, Ashok Kumar
View: Text | PDF
Research Article Cell biology Muscle biology Stem cells

Fibroblast growth factor–inducible 14 regulates satellite cell self-renewal and expansion during skeletal muscle repair

  • Text
  • PDF
Abstract

Skeletal muscle regeneration in adults is predominantly driven by satellite cells. Loss of satellite cell pool and function leads to skeletal muscle wasting in many conditions and disease states. Here, we demonstrate that the levels of fibroblast growth factor–inducible 14 (Fn14) were increased in satellite cells after muscle injury. Conditional ablation of Fn14 in Pax7-expressing satellite cells drastically reduced their expansion and skeletal muscle regeneration following injury. Fn14 was required for satellite cell self-renewal and proliferation as well as to prevent precocious differentiation. Targeted deletion of Fn14 inhibited Notch signaling but led to the spurious activation of STAT3 signaling in regenerating skeletal muscle and in cultured muscle progenitor cells. Silencing of STAT3 improved proliferation and inhibited premature differentiation of Fn14-deficient satellite cells. Furthermore, conditional ablation of Fn14 in satellite cells exacerbated myopathy in the mdx mouse model of Duchenne muscular dystrophy (DMD), whereas its overexpression improved the engraftment of exogenous muscle progenitor cells into the dystrophic muscle of mdx mice. Altogether, our study highlights the crucial role of Fn14 in the regulation of satellite cell fate and function and suggests that Fn14 can be a potential molecular target to improve muscle regeneration in muscular disorders.

Authors

Meiricris Tomaz da Silva, Aniket S. Joshi, Ashok Kumar

×

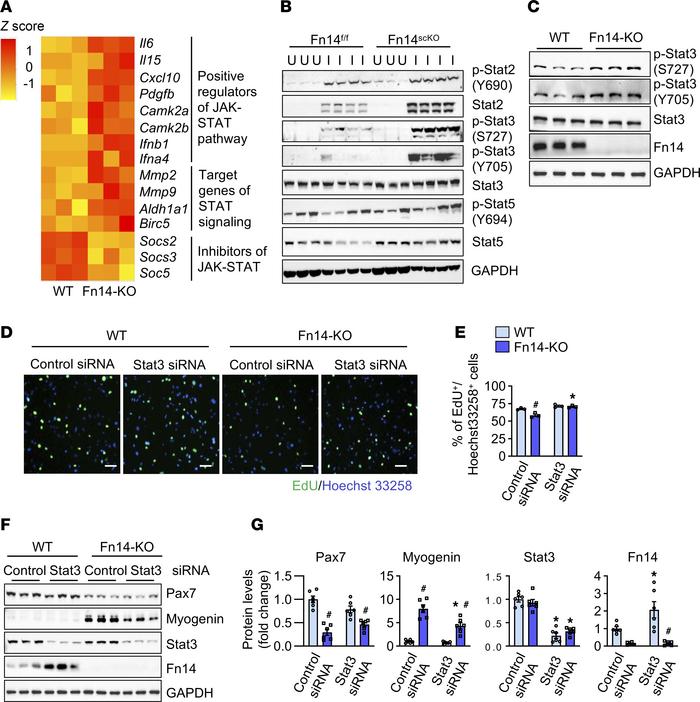
Figure 7

Fn14 regulates STAT signaling in myogenic cells.

Options: View larger image (or click on image) Download as PowerPoint
Fn14 regulates STAT signaling in myogenic cells.
(A) Heatmap of selected...
(A) Heatmap of selected genes associated with positive regulation of JAK/STAT pathway, target genes, and inhibitors of JAK/STAT signaling in WT and Fn14-KO cultures generated after analysis of RNA-seq dataset. (B) Immunoblots showing protein levels of phosphorylated and total levels of STAT2, STAT3, and STAT5 protein in uninjured and 5-day-injured TA muscle of Fn14fl/fl and Fn14scKO mice. n = 3–4 mice in each group. (C) Immunoblots show protein levels of phosphorylated and total STAT3 and Fn14 protein in WT and Fn14-KO cultures. (D) WT and Fn14-KO myoblasts were transfected with control and STAT3 siRNA. After 24 hours, the cells were pulse labeled with EdU for 60 minutes and analyzed for EdU incorporation. Representative photomicrographs are presented here. Scale bars: 100 μm. (E) Quantification of percentage of EdU+Hoechst33258+ cells in WT and Fn14-KO cultures transfected with control or STAT3 siRNA. n = 3 biological replicates in each group. (F) Representative immunoblots and (G) densitometry analysis showing protein levels of Pax7, myogenin, STAT3, and Fn14 in WT and Fn14-KO myogenic cultures transfected with control or STAT3 siRNA. n = 6 biological replicates in each group. All data are presented as mean ± SEM. *P ≤ 0.05, values significantly different from corresponding cultures transfected with control siRNA. #P ≤ 0.05, values significantly different from corresponding WT cultures analyzed by 2-way ANOVA followed by Tukey’s multiple-comparison test.

Copyright © 2026 American Society for Clinical Investigation
ISSN 2379-3708

Sign up for email alerts