Go to The Journal of Clinical Investigation
  • About
  • Editors
  • Consulting Editors
  • For authors
  • Publication ethics
  • Publication alerts by email
  • Transfers
  • Advertising
  • Job board
  • Contact
  • Physician-Scientist Development
  • Current issue
  • Past issues
  • By specialty
    • COVID-19
    • Cardiology
    • Immunology
    • Metabolism
    • Nephrology
    • Oncology
    • Pulmonology
    • All ...
  • Videos
  • Collections
    • In-Press Preview
    • Resource and Technical Advances
    • Clinical Research and Public Health
    • Research Letters
    • Editorials
    • Perspectives
    • Physician-Scientist Development
    • Reviews
    • Top read articles

  • Current issue
  • Past issues
  • Specialties
  • In-Press Preview
  • Resource and Technical Advances
  • Clinical Research and Public Health
  • Research Letters
  • Editorials
  • Perspectives
  • Physician-Scientist Development
  • Reviews
  • Top read articles
  • About
  • Editors
  • Consulting Editors
  • For authors
  • Publication ethics
  • Publication alerts by email
  • Transfers
  • Advertising
  • Job board
  • Contact
Endothelial PROX1 induces blood-brain barrier disruption in the central nervous system
Sara González-Hernández, Ryo Sato, Yuya Sato, Chang Liu, Wenling Li, Zulfeqhar A. Syed, Chengyu Liu, Sadhana Jackson, Yoshiaki Kubota, Yoh-suke Mukouyama
Sara González-Hernández, Ryo Sato, Yuya Sato, Chang Liu, Wenling Li, Zulfeqhar A. Syed, Chengyu Liu, Sadhana Jackson, Yoshiaki Kubota, Yoh-suke Mukouyama
View: Text | PDF
Research Article Neuroscience Vascular biology

Endothelial PROX1 induces blood-brain barrier disruption in the central nervous system

  • Text
  • PDF
Abstract

The central nervous system (CNS) parenchyma has conventionally been believed to lack lymphatic vasculature, likely owing to a non-permissive microenvironment that hinders the formation and growth of lymphatic endothelial cells (LECs). Recent findings of ectopic expression of LEC markers including prospero homeobox 1 (PROX1), a master regulator of lymphatic differentiation, and the vascular permeability marker plasmalemma vesicle–associated protein (PLVAP) in certain glioblastomas (GBM) and brain arteriovenous malformations have prompted investigation into their roles in cerebrovascular malformations, tumor environments, and blood-brain barrier (BBB) abnormalities. To explore the relationship between ectopic LEC properties and BBB disruption, we used endothelial cell–specific Prox1 overexpression mutants. When induced during embryonic stages of BBB formation, endothelial Prox1 expression induces hybrid blood-lymphatic phenotypes in the developing CNS vasculature. This effect is not observed when Prox1 is overexpressed during postnatal BBB maturation. Ectopic Prox1 expression leads to significant vascular malformations and enhanced vascular leakage, resulting in BBB disruption when induced during both embryonic and postnatal stages. Mechanistically, PROX1 downregulates critical BBB-associated genes, including β-catenin and claudin-5, which are essential for BBB development and maintenance. These findings suggest that PROX1 compromises BBB integrity by negatively regulating BBB-associated gene expression and Wnt/β-catenin signaling.

Authors

Sara González-Hernández, Ryo Sato, Yuya Sato, Chang Liu, Wenling Li, Zulfeqhar A. Syed, Chengyu Liu, Sadhana Jackson, Yoshiaki Kubota, Yoh-suke Mukouyama

×

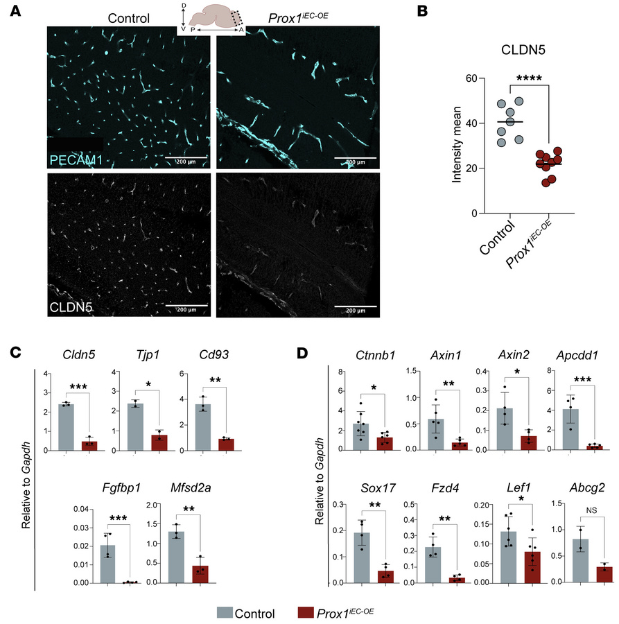
Figure 7

Endothelial Prox1 alters BBB-associated gene expression.

Options: View larger image (or click on image) Download as PowerPoint
Endothelial Prox1 alters BBB-associated gene expression.
(A) Section imm...
(A) Section immunostaining of E16.5 Prox1iEC-OE mutant and their control littermate brains with PECAM1 (cyan) and CLDN5 (gray). The expression of CLDN5 is downregulated in the brain vasculature of Prox1iEC-OE mutants in comparison with their control littermates. Created in BioRender (Gonzalez S, 2025, https://BioRender.com/kdo2upo). (B) Quantification of the mean fluorescence intensity for CLDN5 in the brain vasculature using Imaris software. Each dot corresponds to random fields of view from at least 3 different control and mutant embryos. Mean ± SEM, unpaired t test. ****P < 0.0001. (C and D) Relative mRNA expression levels of BBB-related genes such as Cldn5, Tjp1, Cd93, Fgfbp1, and Mfsd2a in C, and Ctnnb1 and its target genes such Axin1, Axin2, Apcdd1, Sox17, Fzd4, Lef1, and Abcg2 in D, in FACS-isolated brain ECs from E16.5 Prox1iEC-OE mutant and their control littermate embryos. n = 3–5 obtained from 4 individual experiments. Mean ± SEM, unpaired t test. *P < 0.05, **P < 0.001 ***P < 0.0005. Scale bars: 200 μm.

Copyright © 2026 American Society for Clinical Investigation
ISSN 2379-3708

Sign up for email alerts