Go to The Journal of Clinical Investigation
  • About
  • Editors
  • Consulting Editors
  • For authors
  • Publication ethics
  • Publication alerts by email
  • Transfers
  • Advertising
  • Job board
  • Contact
  • Physician-Scientist Development
  • Current issue
  • Past issues
  • By specialty
    • COVID-19
    • Cardiology
    • Immunology
    • Metabolism
    • Nephrology
    • Oncology
    • Pulmonology
    • All ...
  • Videos
  • Collections
    • In-Press Preview
    • Resource and Technical Advances
    • Clinical Research and Public Health
    • Research Letters
    • Editorials
    • Perspectives
    • Physician-Scientist Development
    • Reviews
    • Top read articles

  • Current issue
  • Past issues
  • Specialties
  • In-Press Preview
  • Resource and Technical Advances
  • Clinical Research and Public Health
  • Research Letters
  • Editorials
  • Perspectives
  • Physician-Scientist Development
  • Reviews
  • Top read articles
  • About
  • Editors
  • Consulting Editors
  • For authors
  • Publication ethics
  • Publication alerts by email
  • Transfers
  • Advertising
  • Job board
  • Contact
HMGB1 couples LEF1 to regulate B cell immunity
Qiuyue Chen, Ziyin Zhang, Nanshu Xiang, Li Luo, Xin Dai, Danqing Kang, Lu Yang, Yingzi Zhu, Jiang Chang, Yukai Jing, Na Li, Qianglin Chen, Panpan Jiang, Ju Liu, Yanmei Huang, Heather Miller, Xinyuan Zhou, Fang Zheng, Quan Gong, Chaohong Liu
Qiuyue Chen, Ziyin Zhang, Nanshu Xiang, Li Luo, Xin Dai, Danqing Kang, Lu Yang, Yingzi Zhu, Jiang Chang, Yukai Jing, Na Li, Qianglin Chen, Panpan Jiang, Ju Liu, Yanmei Huang, Heather Miller, Xinyuan Zhou, Fang Zheng, Quan Gong, Chaohong Liu
View: Text | PDF
Research Article Cell biology Development Immunology

HMGB1 couples LEF1 to regulate B cell immunity

  • Text
  • PDF
Abstract

Secreted high mobility group box protein 1 (HMGB1) regulates the adaptive immune response and acts as a biosensor for cells undergoing necrosis, stress, and inflammatory stimulation. However, its role in B cells remains enigmatic. Here, we demonstrate that HMGB1 is critical for peripheral B cell homeostasis and humoral immunity. Conditional deletion of Hmgb1 in B cells led to expanded marginal zone B cells, reduced B1a cells, and impaired antigen-specific antibody responses. Mechanistically, HMGB1 deficiency enhanced proximal and distal B cell receptor (BCR) signaling, probably via increased CD21 expression, which lowered the BCR activation threshold. This phenotype was linked to reduced lymphoid enhancer-binding factor 1 (LEF1) levels, a Wnt-responsive transcription factor, as HMGB1 directly bound the Lef1 promoter to sustain its transcription, thereby repressing Cd21. Furthermore, HMGB1 constrained actin reorganization by suppressing the MST1/DOCK8/WASP axis, which feedback-modulated BCR clustering and signalosome recruitment. Collectively, HMGB1 ensures optimal BCR signaling by transcriptionally and cytoskeletally tuning activation thresholds, highlighting its dual role as a nuclear regulator and cytoskeletal modulator in B cell immunity.

Authors

Qiuyue Chen, Ziyin Zhang, Nanshu Xiang, Li Luo, Xin Dai, Danqing Kang, Lu Yang, Yingzi Zhu, Jiang Chang, Yukai Jing, Na Li, Qianglin Chen, Panpan Jiang, Ju Liu, Yanmei Huang, Heather Miller, Xinyuan Zhou, Fang Zheng, Quan Gong, Chaohong Liu

×

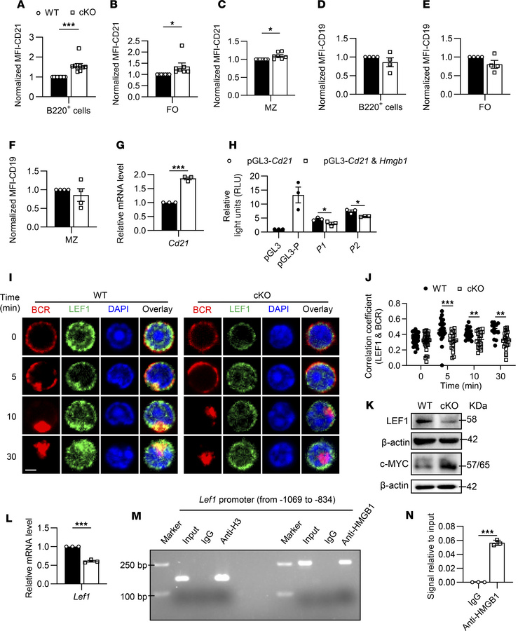
Figure 8

HMGB1 negatively regulates Cd21 expression to inhibit the B cell activation via binding to Lef1.

Options: View larger image (or click on image) Download as PowerPoint
HMGB1 negatively regulates Cd21 expression to inhibit the B cell activat...
(A–F) Flow cytometry of CD21 MFI in B220+ (n = 9), FO (n = 7), and MZ B cells (n = 9); CD19 (n = 4) MFI in B220+, FO, and MZ B cells. (G and L) Quantitative PCR of Cd21 and Lef1 mRNA levels in purified splenic B cells (n = 3). (H) Dual luciferase reporter analysis of Cd21 promoter activity in HEK293T cells cotransfected with or without Hmgb1. (I and J) Confocal correlation between BCR and LEF1 in splenic B cells stimulated with anti-BCR (60× objective; scale bar = 2.5 μm). Representative confocal microscopy image for 3 independent experiments. (K) Western blotting of LEF1 and c-MYC in splenic B cells stimulated with anti-BCR. (M and N) ChIP-RT-PCR of HMGB1 binding to Lef1 promoter in purified splenic B cells (n = 3). Data are representative of 3 experiments. Two-tailed unpaired Student’s t tests (A–G, L, and N) and multiple t tests (H and J) were used for statistical analysis. Data shown as mean ± SEM. *P < 0.05, **P < 0.01, ***P < 0.001.

Copyright © 2026 American Society for Clinical Investigation
ISSN 2379-3708

Sign up for email alerts