Go to The Journal of Clinical Investigation
  • About
  • Editors
  • Consulting Editors
  • For authors
  • Publication ethics
  • Publication alerts by email
  • Transfers
  • Advertising
  • Job board
  • Contact
  • Physician-Scientist Development
  • Current issue
  • Past issues
  • By specialty
    • COVID-19
    • Cardiology
    • Immunology
    • Metabolism
    • Nephrology
    • Oncology
    • Pulmonology
    • All ...
  • Videos
  • Collections
    • In-Press Preview
    • Resource and Technical Advances
    • Clinical Research and Public Health
    • Research Letters
    • Editorials
    • Perspectives
    • Physician-Scientist Development
    • Reviews
    • Top read articles

  • Current issue
  • Past issues
  • Specialties
  • In-Press Preview
  • Resource and Technical Advances
  • Clinical Research and Public Health
  • Research Letters
  • Editorials
  • Perspectives
  • Physician-Scientist Development
  • Reviews
  • Top read articles
  • About
  • Editors
  • Consulting Editors
  • For authors
  • Publication ethics
  • Publication alerts by email
  • Transfers
  • Advertising
  • Job board
  • Contact
HMGB1 couples LEF1 to regulate B cell immunity
Qiuyue Chen, Ziyin Zhang, Nanshu Xiang, Li Luo, Xin Dai, Danqing Kang, Lu Yang, Yingzi Zhu, Jiang Chang, Yukai Jing, Na Li, Qianglin Chen, Panpan Jiang, Ju Liu, Yanmei Huang, Heather Miller, Xinyuan Zhou, Fang Zheng, Quan Gong, Chaohong Liu
Qiuyue Chen, Ziyin Zhang, Nanshu Xiang, Li Luo, Xin Dai, Danqing Kang, Lu Yang, Yingzi Zhu, Jiang Chang, Yukai Jing, Na Li, Qianglin Chen, Panpan Jiang, Ju Liu, Yanmei Huang, Heather Miller, Xinyuan Zhou, Fang Zheng, Quan Gong, Chaohong Liu
View: Text | PDF
Research Article Cell biology Development Immunology

HMGB1 couples LEF1 to regulate B cell immunity

  • Text
  • PDF
Abstract

Secreted high mobility group box protein 1 (HMGB1) regulates the adaptive immune response and acts as a biosensor for cells undergoing necrosis, stress, and inflammatory stimulation. However, its role in B cells remains enigmatic. Here, we demonstrate that HMGB1 is critical for peripheral B cell homeostasis and humoral immunity. Conditional deletion of Hmgb1 in B cells led to expanded marginal zone B cells, reduced B1a cells, and impaired antigen-specific antibody responses. Mechanistically, HMGB1 deficiency enhanced proximal and distal B cell receptor (BCR) signaling, probably via increased CD21 expression, which lowered the BCR activation threshold. This phenotype was linked to reduced lymphoid enhancer-binding factor 1 (LEF1) levels, a Wnt-responsive transcription factor, as HMGB1 directly bound the Lef1 promoter to sustain its transcription, thereby repressing Cd21. Furthermore, HMGB1 constrained actin reorganization by suppressing the MST1/DOCK8/WASP axis, which feedback-modulated BCR clustering and signalosome recruitment. Collectively, HMGB1 ensures optimal BCR signaling by transcriptionally and cytoskeletally tuning activation thresholds, highlighting its dual role as a nuclear regulator and cytoskeletal modulator in B cell immunity.

Authors

Qiuyue Chen, Ziyin Zhang, Nanshu Xiang, Li Luo, Xin Dai, Danqing Kang, Lu Yang, Yingzi Zhu, Jiang Chang, Yukai Jing, Na Li, Qianglin Chen, Panpan Jiang, Ju Liu, Yanmei Huang, Heather Miller, Xinyuan Zhou, Fang Zheng, Quan Gong, Chaohong Liu

×

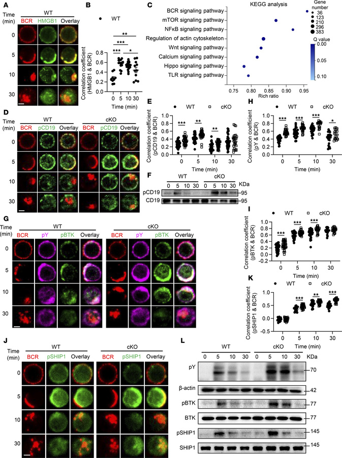
Figure 2

HMGB1 modulates BCR activation and proximal signaling.

Options: View larger image (or click on image) Download as PowerPoint
HMGB1 modulates BCR activation and proximal signaling.
(A, D, G, and J) ...
(A, D, G, and J) Confocal microscopy of HMGB1, phosphorylated CD19 (p-CD19), phosphorylated tyrosine (p-Y), p-BTK, and p-SHIP1 in splenic B cells stimulated with anti-BCR (60× objective; scale bar = 2.5 μm). (B, E, H, I, and K) Confocal microscopy for Pearson’s correlation coefficients between BCR and signaling molecules (analyzed with NIS-Elements AR 3.2). (C) KEGG pathway enrichment of differentially expressed genes in cKO B cells (bubble size: gene count; color: Q value). (F and L) Western blotting of p-CD19, p-Y, p-BTK, and p-SHIP1 in anti-BCR–stimulated B cells (β-actin/total protein served as loading controls). Representative confocal microscopy image for 3 independent experiments. Data are representative of 3 experiments. One-way ANOVA (B) and multiple t tests (E, H, I, and K) were used for statistical analysis. Data shown as mean ± SEM. *P < 0.05, **P < 0.01, ***P < 0.001.

Copyright © 2026 American Society for Clinical Investigation
ISSN 2379-3708

Sign up for email alerts