Go to The Journal of Clinical Investigation
  • About
  • Editors
  • Consulting Editors
  • For authors
  • Publication ethics
  • Publication alerts by email
  • Transfers
  • Advertising
  • Job board
  • Contact
  • Physician-Scientist Development
  • Current issue
  • Past issues
  • By specialty
    • COVID-19
    • Cardiology
    • Immunology
    • Metabolism
    • Nephrology
    • Oncology
    • Pulmonology
    • All ...
  • Videos
  • Collections
    • In-Press Preview
    • Resource and Technical Advances
    • Clinical Research and Public Health
    • Research Letters
    • Editorials
    • Perspectives
    • Physician-Scientist Development
    • Reviews
    • Top read articles

  • Current issue
  • Past issues
  • Specialties
  • In-Press Preview
  • Resource and Technical Advances
  • Clinical Research and Public Health
  • Research Letters
  • Editorials
  • Perspectives
  • Physician-Scientist Development
  • Reviews
  • Top read articles
  • About
  • Editors
  • Consulting Editors
  • For authors
  • Publication ethics
  • Publication alerts by email
  • Transfers
  • Advertising
  • Job board
  • Contact
Investigation of a mouse model of Prader-Willi Syndrome with combined disruption of Necdin and Magel2
Pierre-Yves Barelle, Alicia Sicardi, Fabienne Schaller, Julie Buron, Denis Becquet, Felix Omnes, Françoise Watrin, Marie-Sophie Alifrangis, Catarina Santos, Clément Menuet, Anne-Marie François-Bellan, Emilie Caron, Jessica Klucznik, Vincent Prevot, Sebastien G. Bouret, Françoise Muscatelli
Pierre-Yves Barelle, Alicia Sicardi, Fabienne Schaller, Julie Buron, Denis Becquet, Felix Omnes, Françoise Watrin, Marie-Sophie Alifrangis, Catarina Santos, Clément Menuet, Anne-Marie François-Bellan, Emilie Caron, Jessica Klucznik, Vincent Prevot, Sebastien G. Bouret, Françoise Muscatelli
View: Text | PDF
Research Article Genetics Neuroscience

Investigation of a mouse model of Prader-Willi Syndrome with combined disruption of Necdin and Magel2

  • Text
  • PDF
Abstract

Prader-Willi syndrome (PWS) is a multigenic disorder caused by the loss of 7 contiguous paternally expressed genes. Mouse models with inactivation of all PWS genes are lethal. KO mouse models for each candidate gene have been generated, but they lack the functional interactions between PWS genes. Here, we revealed an interplay between Necdin and Magel2 PWS genes and generated a mouse model (named Del Ndn-Magel2 mice) with a deletion including both genes. A subset of Del Ndn-Magel2 mice showed neonatal lethality. Behaviorally, surviving mutant mice exhibited sensory delays during infancy and alterations in social exploration at adulthood. Del Ndn-Magel2 mice had a lower body weight before weaning, persisting after weaning in males only, with reduced fat mass and improved glucose tolerance as well as altered puberty. Adult mutant mice displayed increased ventilation and a persistent increase in apneas following a hypercapnic challenge. Transcriptomics analyses revealed a dysregulation of key circadian genes and alterations of genes associated with axonal function similar to patients with PWS. At neuroanatomical levels, Del Ndn-Magel2 mice had an impaired maturation of oxytocin neurons and a disrupted development of melanocortin circuits. Together, these data indicate that the Del Ndn-Magel2 mouse is a pertinent and genetically relevant model of PWS.

Authors

Pierre-Yves Barelle, Alicia Sicardi, Fabienne Schaller, Julie Buron, Denis Becquet, Felix Omnes, Françoise Watrin, Marie-Sophie Alifrangis, Catarina Santos, Clément Menuet, Anne-Marie François-Bellan, Emilie Caron, Jessica Klucznik, Vincent Prevot, Sebastien G. Bouret, Françoise Muscatelli

×

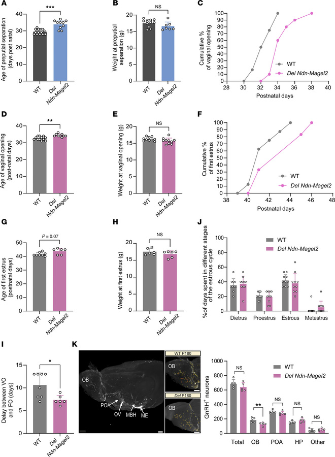
Figure 6

Delayed the onset of puberty in Del Ndn-Magel2 mice.

Options: View larger image (or click on image) Download as PowerPoint
Delayed the onset of puberty in Del Ndn-Magel2 mice.
(A and B) Age and w...
(A and B) Age and weight of balano-preputial separation in male Del Ndn-Magel2 KO or WT mice (n = 18–20 animals per group). (C–J) Cumulative percentage data for vaginal opening (VO) (C), age (D) and weight (E) of vaginal opening, cumulative percentage data of first estrus (F), age (G) and weight (H) of first estrus, delay between VO and first estrus (I), and percentage of days spent in different stages of the estrous cycle (J) in female Del Ndn-Magel2 KO or WT mice (n = 10–12 animals per group). (K) Representative image of cleared brains and immunolabeling for GnRH quantification of the number of GnRH-immunoreactive neurons in female Del Ndn-Magel2 or WT mice at P180 (n = 5 animals per group). Data are presented as mean ± SEM. Statistical significance between groups was determined using a Mann-Whitney U test (A–J). **P ≤ 0.033, **P ≤ 0.002, ***P ≤ 0.0002. Scale bar: 500 μm. MBH, mediobasal hypothalamus; ME, median eminence; OB, olfactory bulb; OV, organum vasculosum of the lamila terminalis; POA, preoptic area.

Copyright © 2026 American Society for Clinical Investigation
ISSN 2379-3708

Sign up for email alerts