Go to The Journal of Clinical Investigation
  • About
  • Editors
  • Consulting Editors
  • For authors
  • Publication ethics
  • Publication alerts by email
  • Transfers
  • Advertising
  • Job board
  • Contact
  • Physician-Scientist Development
  • Current issue
  • Past issues
  • By specialty
    • COVID-19
    • Cardiology
    • Immunology
    • Metabolism
    • Nephrology
    • Oncology
    • Pulmonology
    • All ...
  • Videos
  • Collections
    • In-Press Preview
    • Resource and Technical Advances
    • Clinical Research and Public Health
    • Research Letters
    • Editorials
    • Perspectives
    • Physician-Scientist Development
    • Reviews
    • Top read articles

  • Current issue
  • Past issues
  • Specialties
  • In-Press Preview
  • Resource and Technical Advances
  • Clinical Research and Public Health
  • Research Letters
  • Editorials
  • Perspectives
  • Physician-Scientist Development
  • Reviews
  • Top read articles
  • About
  • Editors
  • Consulting Editors
  • For authors
  • Publication ethics
  • Publication alerts by email
  • Transfers
  • Advertising
  • Job board
  • Contact
Development of rat and mouse models of heme-iron absorption
Jennifer K. Lee, Yue He, Shireen R.L. Flores, Regina R. Woloshun, Xiaoyu Wang, Jacob S. Shine, Pearl O. Ebea-Ugwuanyi, Sitara Sriram, Melissa Fraga, Sean Zhu, Yang Yu, Iqbal Hamza, James F. Collins
Jennifer K. Lee, Yue He, Shireen R.L. Flores, Regina R. Woloshun, Xiaoyu Wang, Jacob S. Shine, Pearl O. Ebea-Ugwuanyi, Sitara Sriram, Melissa Fraga, Sean Zhu, Yang Yu, Iqbal Hamza, James F. Collins
View: Text | PDF
Research Article Gastroenterology Hematology Metabolism

Development of rat and mouse models of heme-iron absorption

  • Text
  • PDF
Abstract

Heme iron (HI), derived principally from hemoglobin (Hb) in animal foods, is a highly bioavailable source of dietary iron for humans. Despite several decades of focused research, however, molecular mechanisms governing HI absorption remain undefined. Previous studies in mice and rats have not produced a consensus, definitive model of efficient HI absorption/utilization. We hypothesized that a nutritional approach, using semipurified, HI-containing diets, could be utilized to establish a tractable rodent model of HI absorption that could ultimately be employed to test the roles of receptors, transporters, and enzymes using genetic engineering technology. Experiments were designed to assess HI utilization by feeding animals AIN-93G–based, HI-enriched experimental diets formulated with lyophilized porcine RBCs, containing approximately 85% HI and 15% nonheme iron (NHI). Total iron was within the physiological range (50–75 ppm) and precisely matched NHI control diets containing ferrous sulfate were utilized as comparators. Notably, in Sprague-Dawley (S-D) rats and C57BL/6 (B6) mice, dietary HI effectively (a) resolved iron-deficiency anemia; (b) supported normal pregnancy, lactation, and neonatal development; and (c) contributed to iron loading in Hamp-KO mice and rats (modeling hereditary hemochromatosis). A nutritional paradigm has thus been established that facilitates investigation into mechanisms of HI absorption by S-D rats and B6 mice.

Authors

Jennifer K. Lee, Yue He, Shireen R.L. Flores, Regina R. Woloshun, Xiaoyu Wang, Jacob S. Shine, Pearl O. Ebea-Ugwuanyi, Sitara Sriram, Melissa Fraga, Sean Zhu, Yang Yu, Iqbal Hamza, James F. Collins

×

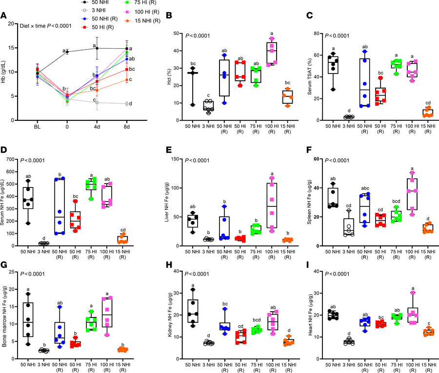
Figure 2

The 50-ppm NHI and 75-ppm HI repletion diets were equally effective at correcting IDA in S-D rats.

Options: View larger image (or click on image) Download as PowerPoint
The 50-ppm NHI and 75-ppm HI repletion diets were equally effective at c...
Weanling, female rats were fed a low-iron diet (3 ppm NHI) for 2 weeks and then repleted (R) with 50-, 75-, or 100-ppm HI–enriched experimental diets, or a 50-ppm NHI (iron adequate) control diet. The 15-ppm NHI (internal control) diet matched the NHI content of the 100-ppm HI–enriched diet (i.e., 85 ppm HI and 15 ppm NHI). Additional control groups were fed the iron-adequate or the low-iron diet throughout. Rats were bled every 4 days and sacrificed 8 days after initiation of the iron-repletion phase. Hb levels are shown at each time point (A). Also shown are Hct (B), serum TSAT (C), and serum (D), liver (E), spleen (F), bone marrow (G), kidney (H) and heart (I) NHI levels in experimental rats at the termination of the experiment. Results are presented as a line graph (A) or box-and-whisker plots (B–I) for n = 3–6 rats per group. Data were analyzed by 2-way (A) or 1-way (B–I) ANOVA followed by Tukey’s multiple-comparison test. Groups with different letters vary significantly. Significant main effect and 2-way interaction P values are shown in each panel. A: BL, baseline, prior to iron deprivation; 0, after 2 weeks of low-iron feeding; 4d and 8 d indicate repletion period in days.

Copyright © 2026 American Society for Clinical Investigation
ISSN 2379-3708

Sign up for email alerts