Go to The Journal of Clinical Investigation
  • About
  • Editors
  • Consulting Editors
  • For authors
  • Publication ethics
  • Publication alerts by email
  • Transfers
  • Advertising
  • Job board
  • Contact
  • Physician-Scientist Development
  • Current issue
  • Past issues
  • By specialty
    • COVID-19
    • Cardiology
    • Immunology
    • Metabolism
    • Nephrology
    • Oncology
    • Pulmonology
    • All ...
  • Videos
  • Collections
    • In-Press Preview
    • Resource and Technical Advances
    • Clinical Research and Public Health
    • Research Letters
    • Editorials
    • Perspectives
    • Physician-Scientist Development
    • Reviews
    • Top read articles

  • Current issue
  • Past issues
  • Specialties
  • In-Press Preview
  • Resource and Technical Advances
  • Clinical Research and Public Health
  • Research Letters
  • Editorials
  • Perspectives
  • Physician-Scientist Development
  • Reviews
  • Top read articles
  • About
  • Editors
  • Consulting Editors
  • For authors
  • Publication ethics
  • Publication alerts by email
  • Transfers
  • Advertising
  • Job board
  • Contact
Noncoding variation near UBE2E2 orchestrates cardiometabolic pathophenotypes through polygenic effectors
Yang Zhang, Natalie L. David, Tristan Pesaresi, Rosemary E. Andrews, G.V. Naveen Kumar, Hongyin Chen, Wanning Qiao, Jinzhao Yang, Kareena Patel, Tania Amorim, Ankit X. Sharma, Silvia Liu, Matthew L. Steinhauser
Yang Zhang, Natalie L. David, Tristan Pesaresi, Rosemary E. Andrews, G.V. Naveen Kumar, Hongyin Chen, Wanning Qiao, Jinzhao Yang, Kareena Patel, Tania Amorim, Ankit X. Sharma, Silvia Liu, Matthew L. Steinhauser
View: Text | PDF
Research Article Endocrinology Genetics

Noncoding variation near UBE2E2 orchestrates cardiometabolic pathophenotypes through polygenic effectors

  • Text
  • PDF
Abstract

Mechanisms underpinning signals from genome-wide association studies remain poorly understood, particularly for noncoding variation and for complex diseases such as type 2 diabetes mellitus (T2D) where pathogenic mechanisms in multiple different tissues may be disease driving. One approach is to study relevant endophenotypes, a strategy we applied to the UBE2E2 locus where noncoding single nucleotide variants (SNVs) are associated with both T2D and visceral adiposity (a pathologic endophenotype). We integrated CRISPR targeting of SNV-containing regions and unbiased CRISPR interference (CRISPRi) screening to establish candidate cis-regulatory regions, complemented by genetic loss of function in murine diet-induced obesity or ex vivo adipogenesis assays. Nomination of a single causal gene was complicated, however, because targeting of multiple genes near UBE2E2 attenuated adipogenesis in vitro; CRISPR excision of SNV-containing noncoding regions and a CRISPRi regulatory screen across the locus suggested concomitant regulation of UBE2E2, the more distant UBE2E1, and other neighborhood genes; and compound heterozygous loss of function of both Ube2e2 and Ube2e1 better replicated pathological adiposity and metabolic phenotypes compared with homozygous loss of either gene in isolation. This study advances a model whereby regulatory effects of noncoding variation not only extend beyond the nearest gene but may also drive complex diseases through polygenic regulatory effects.

Authors

Yang Zhang, Natalie L. David, Tristan Pesaresi, Rosemary E. Andrews, G.V. Naveen Kumar, Hongyin Chen, Wanning Qiao, Jinzhao Yang, Kareena Patel, Tania Amorim, Ankit X. Sharma, Silvia Liu, Matthew L. Steinhauser

×

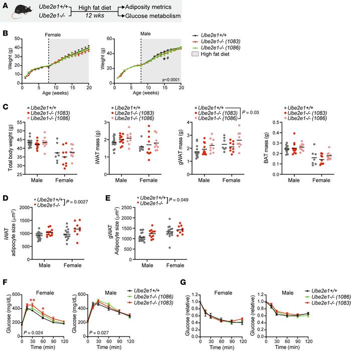
Figure 5

UBE2E1 loss of function in mice impairs glucose metabolism with diet-induced obesity.

Options: View larger image (or click on image) Download as PowerPoint
UBE2E1 loss of function in mice impairs glucose metabolism with diet-ind...
(A) Schematic depicting experimental protocol. Eight-week-old mice were entered into the study. Female, n = 8–9; male, n = 10–15. (B) Body weight evolution with diet-induced obesity in Ube2e1-KO mice. Female mice showed no difference in body weight over time. Curves for the 2 Ube2e1 mutant lines diverged from control in male mice but converged to control by the end of the 12-week high-fat feeding period. Left: male mice; right: female mice. No. 1086, #P < 0.05; No. 1083, *P < 0.05. (C) Terminal body mass and adipose tissue weights at time of sacrifice after 12 weeks of diet-induced obesity. Reported P values for 2-way ANOVA; genotype effect is inclusive of both sexes. (D) Adipocyte size indicated by mean cross-sectional area for inguinal white adipose tissue (iWAT). Significance assessed by 2-way ANOVA with P value reported for genotype effect. Line indicates mean. (E) Adipocyte size as in D for gonadal white adipose tissue (gWAT). Significance assessed by 2-way ANOVA with P value reported for genotype effect. Line indicates mean. (F) GTT of mice in B after 12 weeks of high-fat feeding. Two-way ANOVA with P value for genotype × time effect reported in the bottom left corner. After Dunnett’s adjustment: * 1083 P < 0.05; ** 1083 P < 0.005. (G) ITT of mice in “b” after 12 weeks high fat feeding.

Copyright © 2025 American Society for Clinical Investigation
ISSN 2379-3708

Sign up for email alerts