Go to The Journal of Clinical Investigation
  • About
  • Editors
  • Consulting Editors
  • For authors
  • Publication ethics
  • Publication alerts by email
  • Transfers
  • Advertising
  • Job board
  • Contact
  • Physician-Scientist Development
  • Current issue
  • Past issues
  • By specialty
    • COVID-19
    • Cardiology
    • Immunology
    • Metabolism
    • Nephrology
    • Oncology
    • Pulmonology
    • All ...
  • Videos
  • Collections
    • In-Press Preview
    • Resource and Technical Advances
    • Clinical Research and Public Health
    • Research Letters
    • Editorials
    • Perspectives
    • Physician-Scientist Development
    • Reviews
    • Top read articles

  • Current issue
  • Past issues
  • Specialties
  • In-Press Preview
  • Resource and Technical Advances
  • Clinical Research and Public Health
  • Research Letters
  • Editorials
  • Perspectives
  • Physician-Scientist Development
  • Reviews
  • Top read articles
  • About
  • Editors
  • Consulting Editors
  • For authors
  • Publication ethics
  • Publication alerts by email
  • Transfers
  • Advertising
  • Job board
  • Contact
Limited nasal IFN production contributes to delayed respiratory virus clearance and suboptimal vaccine responses
Jorna Sojati, … , Monika Johnson, John V. Williams
Jorna Sojati, … , Monika Johnson, John V. Williams
Published September 16, 2025
Citation Information: JCI Insight. 2025;10(20):e182836. https://doi.org/10.1172/jci.insight.182836.
View: Text | PDF
Research Article Immunology Infectious disease Virology

Limited nasal IFN production contributes to delayed respiratory virus clearance and suboptimal vaccine responses

  • Text
  • PDF
Abstract

Acute lower respiratory infections are the primary cause of global mortality in postneonatal children. Most respiratory viruses primarily involve upper airway infection and inflammation, yet nasal responses are poorly characterized. Using a mouse model of human metapneumovirus (HMPV), we found viral burden was higher in nasal airways and exhibited delayed clearance. Despite high burden, there was low nasal expression of type I and III interferon (IFN). Single-cell RNA-sequencing (scRNA-Seq) from HMPV-infected mice showed lower nasal IFN-stimulated gene (ISG) expression and nasal enrichment of genes negatively regulating IFN. scRNA-Seq of patients with COVID-19 verified lower ISG expression in upper airways. HMPV infection downregulated nasal expression of IFN regulatory factor 3, suggesting a mechanism for limited response. To rescue the quiescent environment, we administered type I or III IFN to upper airways early postinfection, leading to lower nasal HMPV titer and virus-specific CD8+ T cell upregulation. Intranasal immunization adjuvanted with type I or III IFN improved immune response, reduced clinical disease, and enhanced viral clearance in HMPV and influenza infection. IFN adjuvant increased recruitment of dendritic cells, recruitment of resident memory T cells, and neutralizing antibodies. These findings reveal locally suppressed IFN production contributes to a quiescent nasal immune landscape that delays viral clearance and impairs mucosal vaccine responses.

Authors

Jorna Sojati, Olivia B. Parks, Taylor Eddens, Jie Lan, Monika Johnson, John V. Williams

×

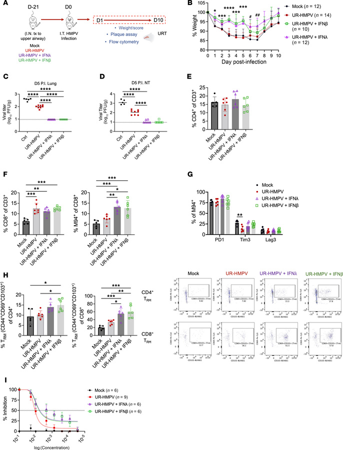
Figure 6

IFN adjuvant of nasal HMPV immunization enhances memory T cell responses and neutralizing antibody capacity to reduce clinical disease and viral burden.

Options: View larger image (or click on image) Download as PowerPoint
IFN adjuvant of nasal HMPV immunization enhances memory T cell responses...
(A) Schematic of nasal immunization models. Mice were intranasally immunized with low-dose C2-202 HMPV (UR-HMPV), low-dose HMPV + adjuvant with IFN-λ (0.5 μg), low-dose HMPV + adjuvant with IFN-β (0.5 μg), or mock-immunized with LLC-MK2 cell lysate. Mice were challenged with HMPV infection 21 days postinoculation, and nasal responses to primary challenge were assessed. (B) Disease was assessed by measuring body weight to day 10 postinfection, represented as % of day 0. *P < 0.05, ***P < 0.001, ****P < 0.0001 for IFN-β– and IFN-λ–adjuvanted groups versus low-dose HMPV alone (UR-HMPV). #P < 0.05, ##P < 0.01 for IFN-λ–adjuvanted group versus mock immunization. HMPV titer (PFU/g) was measured in lungs (C) and nasal turbinates (D) of immunized mice day 5 postinfection. Limit of detection noted by dashed black line. (E–H) Immunized mice were euthanized day 10 postinfection and immune responses assessed. For this experiment 5 mock-immunized, 6 HMPV-immunized, 6 IFN-λ–adjuvanted, and 6 IFN-β–adjuvanted mice were used. (E) Frequency of total nasal CD4+ T cells, (F) total nasal CD8+ T cells (left) and virus-specific (M94+) CD8+ T cells (right). (G) Frequency of inhibitory receptor–expressing M94+CD8+ T cells. (H) Frequency of nasal CD4+ and CD8+ TRM cells (left) with representative flow cytometry plots (right). (I) Serum was collected from immunized mice day 5 postinfection, and neutralizing antibody responses were assessed by plaque reduction neutralization assay. Dashed black line denotes 50% inhibitory capacity (IC50). Analyses by 1-way or 2-way ANOVA. *P < 0.05, **P < 0.01, ***P < 0.001, ****P < 0.0001.

Copyright © 2025 American Society for Clinical Investigation
ISSN 2379-3708

Sign up for email alerts