Go to The Journal of Clinical Investigation
  • About
  • Editors
  • Consulting Editors
  • For authors
  • Publication ethics
  • Publication alerts by email
  • Transfers
  • Advertising
  • Job board
  • Contact
  • Physician-Scientist Development
  • Current issue
  • Past issues
  • By specialty
    • COVID-19
    • Cardiology
    • Immunology
    • Metabolism
    • Nephrology
    • Oncology
    • Pulmonology
    • All ...
  • Videos
  • Collections
    • In-Press Preview
    • Resource and Technical Advances
    • Clinical Research and Public Health
    • Research Letters
    • Editorials
    • Perspectives
    • Physician-Scientist Development
    • Reviews
    • Top read articles

  • Current issue
  • Past issues
  • Specialties
  • In-Press Preview
  • Resource and Technical Advances
  • Clinical Research and Public Health
  • Research Letters
  • Editorials
  • Perspectives
  • Physician-Scientist Development
  • Reviews
  • Top read articles
  • About
  • Editors
  • Consulting Editors
  • For authors
  • Publication ethics
  • Publication alerts by email
  • Transfers
  • Advertising
  • Job board
  • Contact
Limited nasal IFN production contributes to delayed respiratory virus clearance and suboptimal vaccine responses
Jorna Sojati, … , Monika Johnson, John V. Williams
Jorna Sojati, … , Monika Johnson, John V. Williams
Published September 16, 2025
Citation Information: JCI Insight. 2025;10(20):e182836. https://doi.org/10.1172/jci.insight.182836.
View: Text | PDF
Research Article Immunology Infectious disease Virology

Limited nasal IFN production contributes to delayed respiratory virus clearance and suboptimal vaccine responses

  • Text
  • PDF
Abstract

Acute lower respiratory infections are the primary cause of global mortality in postneonatal children. Most respiratory viruses primarily involve upper airway infection and inflammation, yet nasal responses are poorly characterized. Using a mouse model of human metapneumovirus (HMPV), we found viral burden was higher in nasal airways and exhibited delayed clearance. Despite high burden, there was low nasal expression of type I and III interferon (IFN). Single-cell RNA-sequencing (scRNA-Seq) from HMPV-infected mice showed lower nasal IFN-stimulated gene (ISG) expression and nasal enrichment of genes negatively regulating IFN. scRNA-Seq of patients with COVID-19 verified lower ISG expression in upper airways. HMPV infection downregulated nasal expression of IFN regulatory factor 3, suggesting a mechanism for limited response. To rescue the quiescent environment, we administered type I or III IFN to upper airways early postinfection, leading to lower nasal HMPV titer and virus-specific CD8+ T cell upregulation. Intranasal immunization adjuvanted with type I or III IFN improved immune response, reduced clinical disease, and enhanced viral clearance in HMPV and influenza infection. IFN adjuvant increased recruitment of dendritic cells, recruitment of resident memory T cells, and neutralizing antibodies. These findings reveal locally suppressed IFN production contributes to a quiescent nasal immune landscape that delays viral clearance and impairs mucosal vaccine responses.

Authors

Jorna Sojati, Olivia B. Parks, Taylor Eddens, Jie Lan, Monika Johnson, John V. Williams

×

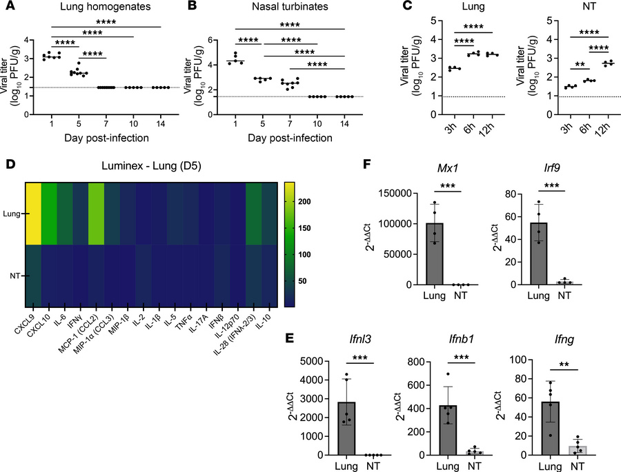
Figure 1

Upper airways show delayed HMPV clearance, minimal IFN production, and a quiescent immune profile.

Options: View larger image (or click on image) Download as PowerPoint
Upper airways show delayed HMPV clearance, minimal IFN production, and a...
Mice were infected with 5 × 105 PFU C2-202 HMPV. HMPV titer (PFU/g) was measured in lung homogenates (A) or nasal turbinates (B) of HMPV-infected mice out to day 14 postinfection. (C) HMPV titer (PFU/g) was also measured in lung homogenates (left) or nasal turbinates (right) at early time points of 3, 6, and 12 hours postinfection. Limit of detection noted by dashed black line. Analyses for A–C done by 1-way ANOVA. (D) Protein expression levels (ng/mL) of inflammatory cytokines in lung or nasal turbinate homogenates collected day 5 postinfection were assessed by Thermo Fisher Scientific Luminex immunoassay and represented by heatmap. (E) Ifng, Ifnb1, and Ifnl3 and (F) Irf9 and Mx1 expression in lung and nasal turbinate homogenates of HMPV-infected mice was measured by qPCR day 1 postinfection. Data were normalized to the HPRT1 gene and mock-infected mice using the 2–ΔΔCt method. Analyses done by Student’s t test. **P < 0.01, ***P < 0.001, ****P < 0.0001.

Copyright © 2025 American Society for Clinical Investigation
ISSN 2379-3708

Sign up for email alerts