Go to The Journal of Clinical Investigation
  • About
  • Editors
  • Consulting Editors
  • For authors
  • Publication ethics
  • Publication alerts by email
  • Transfers
  • Advertising
  • Job board
  • Contact
  • Physician-Scientist Development
  • Current issue
  • Past issues
  • By specialty
    • COVID-19
    • Cardiology
    • Immunology
    • Metabolism
    • Nephrology
    • Oncology
    • Pulmonology
    • All ...
  • Videos
  • Collections
    • In-Press Preview
    • Resource and Technical Advances
    • Clinical Research and Public Health
    • Research Letters
    • Editorials
    • Perspectives
    • Physician-Scientist Development
    • Reviews
    • Top read articles

  • Current issue
  • Past issues
  • Specialties
  • In-Press Preview
  • Resource and Technical Advances
  • Clinical Research and Public Health
  • Research Letters
  • Editorials
  • Perspectives
  • Physician-Scientist Development
  • Reviews
  • Top read articles
  • About
  • Editors
  • Consulting Editors
  • For authors
  • Publication ethics
  • Publication alerts by email
  • Transfers
  • Advertising
  • Job board
  • Contact
Endothelial extracellular vesicle miR-423-5p regulates microvascular homeostasis and renal function after ischemia-reperfusion injury
Francis Migneault, Hyunyun Kim, Alice Doreille, Shanshan Lan, Alexis Gendron, Marie-Hélène Normand, Annie Karakeussian Rimbaud, Martin Dupont, Isabelle Bourdeau, Éric Bonneil, Julie Turgeon, Sylvie Dussault, Pierre Thibault, Mélanie Dieudé, Éric Boilard, Alain Rivard, Héloïse Cardinal, Marie-Josée Hébert
Francis Migneault, Hyunyun Kim, Alice Doreille, Shanshan Lan, Alexis Gendron, Marie-Hélène Normand, Annie Karakeussian Rimbaud, Martin Dupont, Isabelle Bourdeau, Éric Bonneil, Julie Turgeon, Sylvie Dussault, Pierre Thibault, Mélanie Dieudé, Éric Boilard, Alain Rivard, Héloïse Cardinal, Marie-Josée Hébert
View: Text | PDF
Research Article Cell biology Nephrology Vascular biology

Endothelial extracellular vesicle miR-423-5p regulates microvascular homeostasis and renal function after ischemia-reperfusion injury

  • Text
  • PDF
Abstract

Microvascular rarefaction substantially contributes to renal dysfunction following ischemia-reperfusion injury (IRI). We characterized the microRNA signature of extracellular vesicles (EVs) released during endothelial apoptosis to identify biomarkers and regulators of microvascular rarefaction and renal dysfunction. Using in vitro models and RNA-Seq, we found miR-423-5p, let-7b-5p, and let-7c-5p enriched in small EVs from apoptotic endothelial cells. In mouse models of renal IRI and a cohort of 51 patients who have undergone renal transplant with delayed graft function, serum miR-423-5p correlated with circulating EVs, while let-7b-5p and let-7c-5p were also present in free form. Early acute kidney injury saw increased serum miR-423-5p levels linked to small EVs with endothelial markers. Over time, higher serum miR-423-5p levels were associated with large EVs and correlated with greater renal microvascular density and reduced fibrosis. Microvascular density and fibrosis predicted renal function 3 years after transplantation. We explored miR-423-5p’s role in renal homeostasis, finding that its injection during renal IRI preserved microvascular density and inhibited fibrosis. Endothelial cells transfected with miR-423-5p showed enhanced resistance to apoptosis, increased migration, and angiogenesis. Localized miR-423-5p injection in hindlimb ischemia model accelerated revascularization. These findings position miR-423-5p as a predictor of renal microvascular rarefaction and fibrosis, highlighting potential strategies for preserving renal function.

Authors

Francis Migneault, Hyunyun Kim, Alice Doreille, Shanshan Lan, Alexis Gendron, Marie-Hélène Normand, Annie Karakeussian Rimbaud, Martin Dupont, Isabelle Bourdeau, Éric Bonneil, Julie Turgeon, Sylvie Dussault, Pierre Thibault, Mélanie Dieudé, Éric Boilard, Alain Rivard, Héloïse Cardinal, Marie-Josée Hébert

×

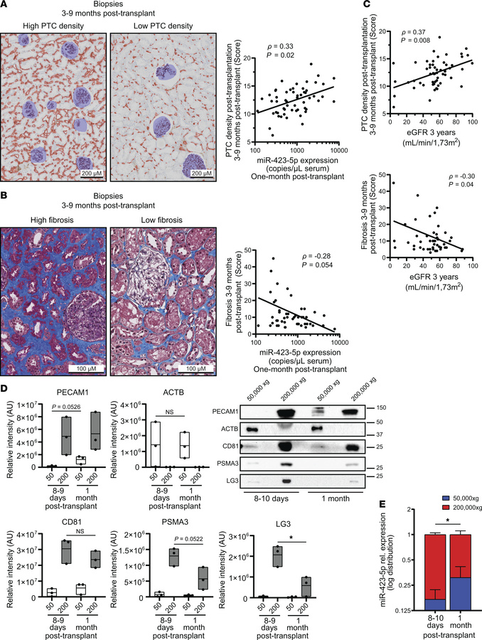
Figure 5

miR-423-5p serum levels predict microvascular rarefaction and fibrosis in human renal transplant patients.

Options: View larger image (or click on image) Download as PowerPoint
miR-423-5p serum levels predict microvascular rarefaction and fibrosis i...
(A) Left: CD34 IHC in renal allograft biopsies performed 3–9 months after transplantation from patients with high or low peritubular capillary (PTC) densities. Middle: miR-423-5p serum levels in renal transplant patients with delayed graft function (DGF) at 1 month after transplantation correlate with the PTC density on the posttransplantation biopsy (ρ = 0.33; P = 0.02); n = 51 (B) Left: Masson’s trichrome staining of renal allograft biopsy performed 3–9 months after transplantation from 2 different patients with high and low interstitial fibrosis. Right: miR-423-5p serum levels in patients with DGF at 1 month after transplantation inversely correlate with fibrosis based on the posttransplantation biopsy (ρ = –0.28; P = 0.054); n = 51 (C) PTC density (ρ = 0.37, P = 0.008) and fibrosis (ρ = –0.30, P = 0.04) on the 3- to 9-month posttransplantation biopsy are both associated with the estimated glomerular filtration rate (eGFR) at 3 years after transplantation in patients with DGF. (A–C) P and ρ values obtained by Pearson correlation coefficient; n = 51. (D) Immunoblots and quantification of different protein markers in large (50,000g) and small (200,000g) extracellular vesicles (EVs) from the serum of 3 randomly chosen patients with DGF at 8–9 days and 1 month after transplantation. PECAM1, endothelial marker; PSMA3 and LG3, apoptotic exosome-like vesicle markers; ACTB, general EV marker; CD81, exosome marker; n = 3. P values obtained by unpaired t tests (*P < 0.05). (E) Distribution of miR-423-5p expression in the fractions of large (50,000g) and small (200,000g) EVs from the serum of 6 patients with delayed DGF at 8–10 days and 1 month after transplantation; n = 6. P value obtained by paired t test (*P < 0.05). Scale bars: 200 µm.

Copyright © 2026 American Society for Clinical Investigation
ISSN 2379-3708

Sign up for email alerts