Go to The Journal of Clinical Investigation
  • About
  • Editors
  • Consulting Editors
  • For authors
  • Publication ethics
  • Publication alerts by email
  • Transfers
  • Advertising
  • Job board
  • Contact
  • Physician-Scientist Development
  • Current issue
  • Past issues
  • By specialty
    • COVID-19
    • Cardiology
    • Immunology
    • Metabolism
    • Nephrology
    • Oncology
    • Pulmonology
    • All ...
  • Videos
  • Collections
    • In-Press Preview
    • Resource and Technical Advances
    • Clinical Research and Public Health
    • Research Letters
    • Editorials
    • Perspectives
    • Physician-Scientist Development
    • Reviews
    • Top read articles

  • Current issue
  • Past issues
  • Specialties
  • In-Press Preview
  • Resource and Technical Advances
  • Clinical Research and Public Health
  • Research Letters
  • Editorials
  • Perspectives
  • Physician-Scientist Development
  • Reviews
  • Top read articles
  • About
  • Editors
  • Consulting Editors
  • For authors
  • Publication ethics
  • Publication alerts by email
  • Transfers
  • Advertising
  • Job board
  • Contact
Epithelial HO-1 regulates iron availability and promotes colonic tumorigenesis in a context-dependent manner
Rosemary C. Callahan, Jillian C. Curry, Geetha Bhagavatula, Alyse W. Staley, Rachel E.M. Schaefer, Faiz Minhajuddin, Liheng Zhou, Rane M. Neuhart, Shaikh M. Atif, David J. Orlicky, Ian M. Cartwright, Mark E. Gerich, Calen A. Steiner, Arianne L. Theiss, Caroline H.T. Hall, Sean P. Colgan, Joseph C. Onyiah
Rosemary C. Callahan, Jillian C. Curry, Geetha Bhagavatula, Alyse W. Staley, Rachel E.M. Schaefer, Faiz Minhajuddin, Liheng Zhou, Rane M. Neuhart, Shaikh M. Atif, David J. Orlicky, Ian M. Cartwright, Mark E. Gerich, Calen A. Steiner, Arianne L. Theiss, Caroline H.T. Hall, Sean P. Colgan, Joseph C. Onyiah
View: Text | PDF
Research Article Cell biology Gastroenterology

Epithelial HO-1 regulates iron availability and promotes colonic tumorigenesis in a context-dependent manner

  • Text
  • PDF
Abstract

Induction of heme oxygenase-1 (HO-1/Hmox1) is broadly considered cytoprotective, but the role of colonic epithelial HO-1 in colitis-associated tumorigenesis is poorly defined. HO-1 catabolizes heme, releasing ferrous iron, a key driver of oxidative stress and lipid peroxidation. We observed that colonic epithelial HO-1 was induced during colitis and tumorigenesis. We also found that HO-1 was upregulated in ferroptosis-inducing conditions in murine and human colonic epithelial organoids and correlated with lipid peroxidation and ferroptosis markers in colonic tumors. In colonic epithelial organoids exposed to heme, deletion of Hmox1 amplified a compensatory oxidative stress and detoxification transcriptional program, likely reflecting unresolved oxidative and nonoxidative toxicity from heme. In vivo, epithelial HO-1–deficient mice developed significantly fewer and smaller tumors compared with littermate controls in a colitis-associated tumorigenesis model, despite similar inflammatory injury. Tumors from KO mice exhibited reduced iron levels, decreased lipid peroxidation, lower oxidative DNA damage, and decreased proliferation. Single-cell RNA sequencing of tumor epithelial cells revealed a shift from a proliferative to a stress-adaptive program with loss of HO-1. These findings identify epithelial HO-1 as a context-dependent regulator of tumorigenesis: it is protective against acute heme toxicity but promotes iron-dependent oxidative damage and proliferation in the setting of chronic inflammation.

Authors

Rosemary C. Callahan, Jillian C. Curry, Geetha Bhagavatula, Alyse W. Staley, Rachel E.M. Schaefer, Faiz Minhajuddin, Liheng Zhou, Rane M. Neuhart, Shaikh M. Atif, David J. Orlicky, Ian M. Cartwright, Mark E. Gerich, Calen A. Steiner, Arianne L. Theiss, Caroline H.T. Hall, Sean P. Colgan, Joseph C. Onyiah

×

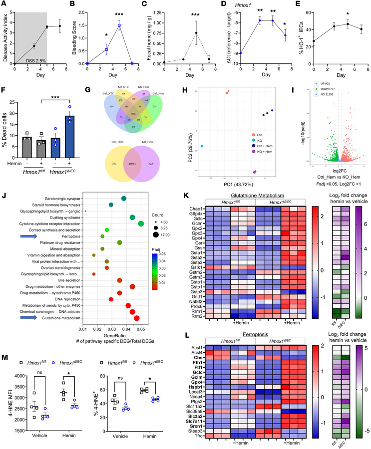
Figure 1

Influence of HO-1 on heme-linked stress responses in colonic epithelial cells.

Options: View larger image (or click on image) Download as PowerPoint
Influence of HO-1 on heme-linked stress responses in colonic epithelial ...
WT mice were given DSS 2.5% in their drinking water for 5 days with daily monitoring up to 2 days after DSS was removed (n = 3–9 per time point). (A) Disease activity index (DAI; weight, stool blood, and diarrhea). (B) Bleeding component of DAI. (C) Fecal heme quantification during DSS injury (n = 4–12 per group). (D) Whole colon mRNA expression of Hmox1 by RT-qPCR (n = 3–10 per group). (E) HO-1 detection by flow cytometry, as a percentage of total IECs (n = 3 per group). (F) Colonic epithelial organoids (colonoids) were derived from healthy Hmox1fl/fl and Hmox1ΔIEC epithelial stem cells. After exposure to hemin (200 μM) for 24 hours, colonoid cell death was assessed by flow cytometry (7-AAD). (G) Venn diagrams of differentially expressed gene (DEG) patterns in KO and control colonoids in response to hemin, as measured by RNA sequencing. (H) Principal component analysis 2D plot of colonoid groups. (I) Volcano plot of differentially expressed genes (up, increased expression in control colonoids; down, decreased expression in control colonoids; no, no change in expression). Values show the number of DEGs in each group. (J) KEGG enrichment analysis showing the top 20 significant upregulated pathways in the KO colonoids treated with hemin (Benjamini and Hochberg FDR correction). Blue arrows highlight key related pathways, examined in more detail in K and L. (K and L) Z-score of DEGs from RNA seq of control and KO colonoids. Log2 fold change of comparison between vehicle- and hemin-treated groups by cell type. (L) Bolded genes are typically protective against ferroptosis. (M) Colonoids were exposed to 100 μM hemin for 24 hours, and median fluorescence intensity (MFI) and the percentage 4-HNE+ cells were determined using flow cytometry. Data are shown as the mean ± SEM. *P < 0.05, **P < 0.01, and ***P < 0.001, by unpaired, Student’s t tests (M) or 1-way ANOVA for multiple comparisons (B–F) (e.g., compared with day 0 or normal colon).

Copyright © 2026 American Society for Clinical Investigation
ISSN 2379-3708

Sign up for email alerts