Go to The Journal of Clinical Investigation
  • About
  • Editors
  • Consulting Editors
  • For authors
  • Publication ethics
  • Publication alerts by email
  • Transfers
  • Advertising
  • Job board
  • Contact
  • Physician-Scientist Development
  • Current issue
  • Past issues
  • By specialty
    • COVID-19
    • Cardiology
    • Immunology
    • Metabolism
    • Nephrology
    • Oncology
    • Pulmonology
    • All ...
  • Videos
  • Collections
    • In-Press Preview
    • Resource and Technical Advances
    • Clinical Research and Public Health
    • Research Letters
    • Editorials
    • Perspectives
    • Physician-Scientist Development
    • Reviews
    • Top read articles

  • Current issue
  • Past issues
  • Specialties
  • In-Press Preview
  • Resource and Technical Advances
  • Clinical Research and Public Health
  • Research Letters
  • Editorials
  • Perspectives
  • Physician-Scientist Development
  • Reviews
  • Top read articles
  • About
  • Editors
  • Consulting Editors
  • For authors
  • Publication ethics
  • Publication alerts by email
  • Transfers
  • Advertising
  • Job board
  • Contact
A metabolic redox relay supports ER proinsulin export in pancreatic islet β cells
Kristen E. Rohli, … , Scott A. Soleimanpour, Samuel B. Stephens
Kristen E. Rohli, … , Scott A. Soleimanpour, Samuel B. Stephens
Published June 27, 2024
Citation Information: JCI Insight. 2024;9(15):e178725. https://doi.org/10.1172/jci.insight.178725.
View: Text | PDF
Research Article Cell biology Endocrinology

A metabolic redox relay supports ER proinsulin export in pancreatic islet β cells

  • Text
  • PDF
Abstract

ER stress and proinsulin misfolding are heralded as contributing factors to β cell dysfunction in type 2 diabetes, yet how ER function becomes compromised is not well understood. Recent data identify altered ER redox homeostasis as a critical mechanism that contributes to insulin granule loss in diabetes. Hyperoxidation of the ER delays proinsulin export and limits the proinsulin supply available for insulin granule formation. In this report, we identified glucose metabolism as a critical determinant in the redox homeostasis of the ER. Using multiple β cell models, we showed that loss of mitochondrial function or inhibition of cellular metabolism elicited ER hyperoxidation and delayed ER proinsulin export. Our data further demonstrated that β cell ER redox homeostasis was supported by the metabolic supply of reductive redox donors. We showed that limiting NADPH and thioredoxin flux delayed ER proinsulin export, whereas thioredoxin-interacting protein suppression restored ER redox and proinsulin trafficking. Taken together, we propose that β cell ER redox homeostasis is buffered by cellular redox donor cycles, which are maintained through active glucose metabolism.

Authors

Kristen E. Rohli, Nicole J. Stubbe, Emily M. Walker, Gemma L. Pearson, Scott A. Soleimanpour, Samuel B. Stephens

×

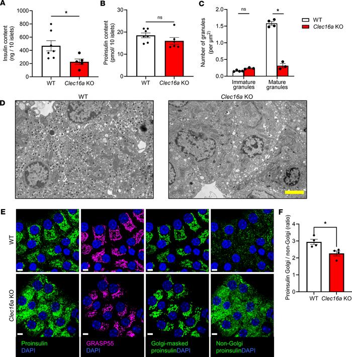
Figure 3

Mitochondrial dysfunction leads to decreased insulin content.

Options: View larger image (or click on image) Download as PowerPoint
Mitochondrial dysfunction leads to decreased insulin content.
Clec16afl/...
Clec16afl/fl (WT) and Clec16afl/fl Ins1-Cre (Clec16a-KO) mice were used as follows. Insulin (A) and proinsulin (B) content was determined from islet cell lysates from 8-week-old male mice (n = 5–7). (C and D) Isolated islets from 13-week-old male mice were imaged by TEM. (C) The numbers of immature and mature granules per cell area were quantified (n = 3–4). (D) Representative electron micrographs are shown. (E and F) Islets from 18-week-old mice were fixed, immunostained for proinsulin (green) and GRASP55 (Golgi, magenta), and counterstained with DAPI (blue). Using a region of interest mask derived from the GRASP55 staining (magenta), proinsulin (green) contained within the Golgi (Golgi-masked proinsulin) and outside of the Golgi (non-Golgi proinsulin) was determined. (E) Representative images are shown. (F) The ratio of proinsulin coincident with the Golgi versus non-Golgi region was quantified. (A, B, C, and F) Data represent the mean ± SEM. *P < 0.05 by 2-tailed Student’s t test (A, B, and F) or 2-way ANOVA with Holm-Šídák posttest analysis (C). Scale bar = 3 μm.

Copyright © 2025 American Society for Clinical Investigation
ISSN 2379-3708

Sign up for email alerts