Go to The Journal of Clinical Investigation
  • About
  • Editors
  • Consulting Editors
  • For authors
  • Publication ethics
  • Publication alerts by email
  • Transfers
  • Advertising
  • Job board
  • Contact
  • Physician-Scientist Development
  • Current issue
  • Past issues
  • By specialty
    • COVID-19
    • Cardiology
    • Immunology
    • Metabolism
    • Nephrology
    • Oncology
    • Pulmonology
    • All ...
  • Videos
  • Collections
    • In-Press Preview
    • Resource and Technical Advances
    • Clinical Research and Public Health
    • Research Letters
    • Editorials
    • Perspectives
    • Physician-Scientist Development
    • Reviews
    • Top read articles

  • Current issue
  • Past issues
  • Specialties
  • In-Press Preview
  • Resource and Technical Advances
  • Clinical Research and Public Health
  • Research Letters
  • Editorials
  • Perspectives
  • Physician-Scientist Development
  • Reviews
  • Top read articles
  • About
  • Editors
  • Consulting Editors
  • For authors
  • Publication ethics
  • Publication alerts by email
  • Transfers
  • Advertising
  • Job board
  • Contact
Unique epithelial proliferative transcriptomic signature in proton pump inhibitor–responsive pediatric eosinophilic esophagitis
Somdutta Chakraborty, … , Simon P. Hogan, Mirna Chehade
Somdutta Chakraborty, … , Simon P. Hogan, Mirna Chehade
Published October 8, 2025
Citation Information: JCI Insight. 2025;10(19):e178595. https://doi.org/10.1172/jci.insight.178595.
View: Text | PDF
Research Article Gastroenterology Immunology Inflammation

Unique epithelial proliferative transcriptomic signature in proton pump inhibitor–responsive pediatric eosinophilic esophagitis

  • Text
  • PDF
Abstract

Clinical trials have identified 2 distinct eosinophilic esophagitis (EoE) treatment phenotypes: those that show proton pump inhibitor (PPI) responsiveness (PPI-R) and those that show PPI unresponsiveness (PPI-UR). Comprehensive clinical, endoscopic, and RNA-Seq analyses of patients with EoE prior to and following PPI therapy have not previously been performed to our knowledge. We showed that clinical, endoscopic, and histologic evaluation of esophageal biopsies from pediatric PPI-R and PPI-UR individuals with EoE prior to PPI therapy (diagnosis) were indistinguishable. RNA-Seq analyses revealed common immune and inflammatory transcriptional signatures in both PPI-R EoE and PPI-UR EoE esophageal biopsy samples at diagnosis and distinct signatures enriched for processes related to neuropeptide signaling and cell cycle and division. PPI therapy induced histologic, endoscopic, and transcriptional remission in PPI-R EoE, but not in PPI-UR EoE. Persistent disease in PPI-UR EoE was associated with the presence of Th2 inflammatory and dedifferentiated esophageal epithelial transcriptomic signatures, while PPI-R EoE revealed genes enriched in cellular responses to LPS, host defense against viruses, and type I IFN signaling. In silico analyses identified common and unique EoE disease gene drivers in PPI-R and PPI-UR EoE. These studies indicate that the 2 EoE phenotypes have unique transcriptomic elements that underlie the molecular nature of PPI-R and PPI-UR EoE disease.

Authors

Somdutta Chakraborty, Ankit Sharma, Sahiti Marella, Christian F. Rizza, Patrick A. O’Brien, Varsha Ganesan, Gila Idelman, Susie Min, Mayee Chen, Talaya McCright-Gill, Nancy Gonzalez, Alexandros D. Polydorides, Paul S. Foster, Simon P. Hogan, Mirna Chehade

×

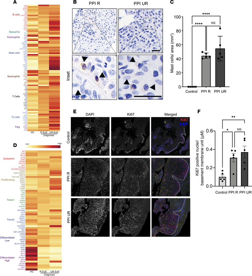
Figure 2

Hematopoietic and esophageal epithelial transcriptomes in PPI-R and PPI-UR EoE at diagnosis.

Options: View larger image (or click on image) Download as PowerPoint
Hematopoietic and esophageal epithelial transcriptomes in PPI-R and PPI-...
(A) Heatmap of the gene expression profile of hematopoietic cell–specific markers in individuals acting as healthy controls and PPI-R and PPI-UR patients with EoE at diagnosis. (B) IHC-stained esophageal biopsies from PPI-R and PPI-UR patients showing tryptase+ mast cells (inset). (C) Quantifications of mast cells per unit area of biopsied tissue in individuals acting as healthy controls and PPI-R and PPI-UR patients (n = 5 per group). (D) Heatmap of the gene expression profile of esophageal epithelial cell type–specific markers in individuals acting as healthy controls and PPI-R and PPI-UR patients with EoE at diagnosis. (E) Confocal images of esophageal biopsies of individuals acting as healthy controls and PPI-R and PPI-UR patients, showing nuclei (DAPI) and proliferating cells (Ki67). Basement membrane is traced in white. (F) Quantifications of proliferating cells along the basement membrane in individuals acting as healthy controls and PPI-R and PPI-UR patients (n = 5 per group). (C and F) 1-way ANOVA was used to determine significance between the groups; *P < 0.05, **P < 0.01, ****P < 0.0001.

Copyright © 2025 American Society for Clinical Investigation
ISSN 2379-3708

Sign up for email alerts