Go to The Journal of Clinical Investigation
  • About
  • Editors
  • Consulting Editors
  • For authors
  • Publication ethics
  • Publication alerts by email
  • Transfers
  • Advertising
  • Job board
  • Contact
  • Physician-Scientist Development
  • Current issue
  • Past issues
  • By specialty
    • COVID-19
    • Cardiology
    • Immunology
    • Metabolism
    • Nephrology
    • Oncology
    • Pulmonology
    • All ...
  • Videos
  • Collections
    • In-Press Preview
    • Resource and Technical Advances
    • Clinical Research and Public Health
    • Research Letters
    • Editorials
    • Perspectives
    • Physician-Scientist Development
    • Reviews
    • Top read articles

  • Current issue
  • Past issues
  • Specialties
  • In-Press Preview
  • Resource and Technical Advances
  • Clinical Research and Public Health
  • Research Letters
  • Editorials
  • Perspectives
  • Physician-Scientist Development
  • Reviews
  • Top read articles
  • About
  • Editors
  • Consulting Editors
  • For authors
  • Publication ethics
  • Publication alerts by email
  • Transfers
  • Advertising
  • Job board
  • Contact
Unique epithelial proliferative transcriptomic signature in proton pump inhibitor–responsive pediatric eosinophilic esophagitis
Somdutta Chakraborty, Ankit Sharma, Sahiti Marella, Christian F. Rizza, Patrick A. O’Brien, Varsha Ganesan, Gila Idelman, Susie Min, Mayee Chen, Talaya McCright-Gill, Nancy Gonzalez, Alexandros D. Polydorides, Paul S. Foster, Simon P. Hogan, Mirna Chehade
Somdutta Chakraborty, Ankit Sharma, Sahiti Marella, Christian F. Rizza, Patrick A. O’Brien, Varsha Ganesan, Gila Idelman, Susie Min, Mayee Chen, Talaya McCright-Gill, Nancy Gonzalez, Alexandros D. Polydorides, Paul S. Foster, Simon P. Hogan, Mirna Chehade
View: Text | PDF
Research Article Gastroenterology Immunology Inflammation

Unique epithelial proliferative transcriptomic signature in proton pump inhibitor–responsive pediatric eosinophilic esophagitis

  • Text
  • PDF
Abstract

Clinical trials have identified 2 distinct eosinophilic esophagitis (EoE) treatment phenotypes: those that show proton pump inhibitor (PPI) responsiveness (PPI-R) and those that show PPI unresponsiveness (PPI-UR). Comprehensive clinical, endoscopic, and RNA-Seq analyses of patients with EoE prior to and following PPI therapy have not previously been performed to our knowledge. We showed that clinical, endoscopic, and histologic evaluation of esophageal biopsies from pediatric PPI-R and PPI-UR individuals with EoE prior to PPI therapy (diagnosis) were indistinguishable. RNA-Seq analyses revealed common immune and inflammatory transcriptional signatures in both PPI-R EoE and PPI-UR EoE esophageal biopsy samples at diagnosis and distinct signatures enriched for processes related to neuropeptide signaling and cell cycle and division. PPI therapy induced histologic, endoscopic, and transcriptional remission in PPI-R EoE, but not in PPI-UR EoE. Persistent disease in PPI-UR EoE was associated with the presence of Th2 inflammatory and dedifferentiated esophageal epithelial transcriptomic signatures, while PPI-R EoE revealed genes enriched in cellular responses to LPS, host defense against viruses, and type I IFN signaling. In silico analyses identified common and unique EoE disease gene drivers in PPI-R and PPI-UR EoE. These studies indicate that the 2 EoE phenotypes have unique transcriptomic elements that underlie the molecular nature of PPI-R and PPI-UR EoE disease.

Authors

Somdutta Chakraborty, Ankit Sharma, Sahiti Marella, Christian F. Rizza, Patrick A. O’Brien, Varsha Ganesan, Gila Idelman, Susie Min, Mayee Chen, Talaya McCright-Gill, Nancy Gonzalez, Alexandros D. Polydorides, Paul S. Foster, Simon P. Hogan, Mirna Chehade

×

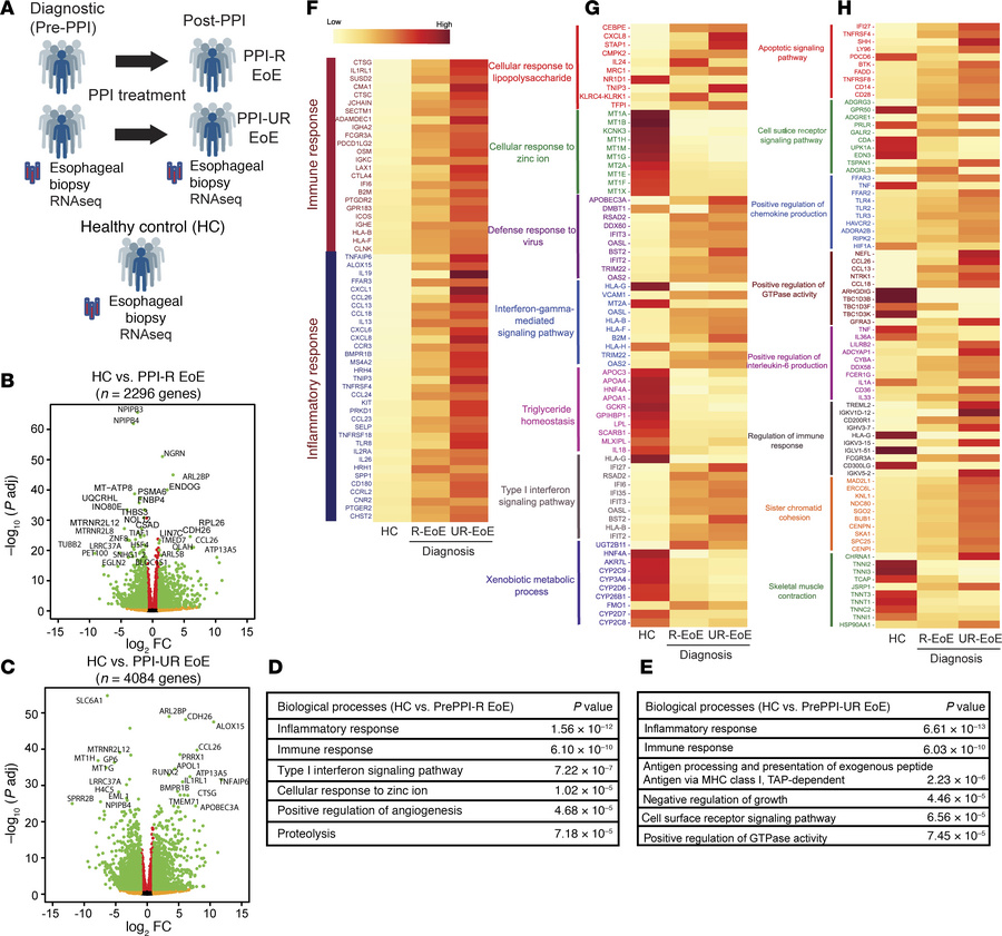
Figure 1

RNA-Seq analysis of PPI-R and PPI-UR patients with EoE at diagnosis.

Options: View larger image (or click on image) Download as PowerPoint
RNA-Seq analysis of PPI-R and PPI-UR patients with EoE at diagnosis.
(A)...
(A) Summary schematic of 25 esophageal biopsy samples (n = 5 PPI-R at diagnosis, n = 5 PPI-R following PPI therapy, n = 5 PPI-UR at diagnosis, n = 5 PPI-UR following PPI therapy, and n = 5 healthy controls). (B and C) Comparative gene expression of DEGs between treatment-naive (B) individuals acting as healthy controls and PPI-R patients with EoE (FDR < 0.05; log2FC > 1) and (C) individuals acting as healthy controls and PPI-UR patients with EoE (FDR < 0.05; log2FC > 1). (D and E) Comparison of enriched biological processes and pathways in (D) individuals acting as healthy controls and PPI-R patients with EoE and (E) individuals acting as healthy controls and PPI-UR patients with EoE. (F) Heatmap of enriched genes associated with the immune and inflammatory response in individuals acting as healthy controls and PPI-R and PPI-UR patients with EoE at diagnosis. (G and H) Heatmap of enriched pathways (upregulated and downregulated) in individuals acting as healthy controls and PPI-R and PPI-UR patients with EoE at diagnosis.

Copyright © 2026 American Society for Clinical Investigation
ISSN 2379-3708

Sign up for email alerts