Go to The Journal of Clinical Investigation
  • About
  • Editors
  • Consulting Editors
  • For authors
  • Publication ethics
  • Publication alerts by email
  • Transfers
  • Advertising
  • Job board
  • Contact
  • Physician-Scientist Development
  • Current issue
  • Past issues
  • By specialty
    • COVID-19
    • Cardiology
    • Immunology
    • Metabolism
    • Nephrology
    • Oncology
    • Pulmonology
    • All ...
  • Videos
  • Collections
    • In-Press Preview
    • Resource and Technical Advances
    • Clinical Research and Public Health
    • Research Letters
    • Editorials
    • Perspectives
    • Physician-Scientist Development
    • Reviews
    • Top read articles

  • Current issue
  • Past issues
  • Specialties
  • In-Press Preview
  • Resource and Technical Advances
  • Clinical Research and Public Health
  • Research Letters
  • Editorials
  • Perspectives
  • Physician-Scientist Development
  • Reviews
  • Top read articles
  • About
  • Editors
  • Consulting Editors
  • For authors
  • Publication ethics
  • Publication alerts by email
  • Transfers
  • Advertising
  • Job board
  • Contact
Neurofilament accumulation disrupts autophagy in giant axonal neuropathy
Jean-Michel Paumier, James Zewe, Chiranjit Panja, Melissa R. Pergande, Meghana Venkatesan, Eitan Israeli, Shikha Prasad, Natasha Snider, Jeffrey N. Savas, Puneet Opal
Jean-Michel Paumier, James Zewe, Chiranjit Panja, Melissa R. Pergande, Meghana Venkatesan, Eitan Israeli, Shikha Prasad, Natasha Snider, Jeffrey N. Savas, Puneet Opal
View: Text | PDF
Research Article Cell biology Neuroscience

Neurofilament accumulation disrupts autophagy in giant axonal neuropathy

  • Text
  • PDF
Abstract

Neurofilament accumulation is associated with many neurodegenerative diseases, but it is the primary pathology in giant axonal neuropathy (GAN). This childhood-onset autosomal recessive disease is caused by loss-of-function mutations in gigaxonin, the E3 adaptor protein that enables neurofilament degradation. Using a combination of genetic and RNA interference approaches, we found that dorsal root ganglia from mice lacking gigaxonin have impaired autophagy and lysosomal degradation through 2 mechanisms. First, neurofilament accumulations interfere with the distribution of autophagic organelles, impairing their maturation and fusion with lysosomes. Second, the accumulations attract the chaperone 14-3-3, which is responsible for the proper localization of the key autophagy regulator transcription factor EB (TFEB). We propose that this dual disruption of autophagy contributes to the pathogenesis of other neurodegenerative diseases involving neurofilament accumulations.

Authors

Jean-Michel Paumier, James Zewe, Chiranjit Panja, Melissa R. Pergande, Meghana Venkatesan, Eitan Israeli, Shikha Prasad, Natasha Snider, Jeffrey N. Savas, Puneet Opal

×

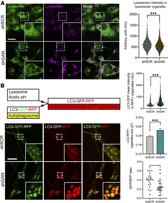
Figure 7

Lysosomal acidity and function are dysregulated in GAN.

Options: View larger image (or click on image) Download as PowerPoint
Lysosomal acidity and function are dysregulated in GAN.
(A) Representati...
(A) Representative live-imaging microphotographs of control and shGan silenced DRG cells treated with a combination of red LysoTracker to visualize lysosomes and green LysoSensor to evaluate pH changes. Mean intensity of LysoSensor (pH-sensitive probe) is decreased in lysosomes from shGan cultures, suggesting the lysosomal milieu is less acidic in the GAN condition. (B) Representative live-imaging microphotographs of control or shGan DRG cells transduced with the sensor LC3-GFP-RFP. Individual panels are presented for GFP, RFP, and merged signals. The construct shown above is composed of an RFP pH-resistant tag, a GFP pH-sensitive tag, and LC3 that targets the tags to nascent autophagosomes. After fusion with lysosomes, autophagolysosomes are formed and the GFP signal is quenched due to the acidic milieu provided by lysosomes, converting the fluorescence signal from yellow to red. Gigaxonin reduction is associated with enhanced GFP fluorescence signal within RFP-positive vesicles; an increase in the size of autophagic organelles; and a decrease in the GFP/RFP ratio. Quantitative data are presented as mean ± SEM. ***P < 0.001 by 2-tailed, unpaired Student’s t test. Scale bars: 30 μm. Insets are shown at ×3 magnification.

Copyright © 2026 American Society for Clinical Investigation
ISSN 2379-3708

Sign up for email alerts