Go to The Journal of Clinical Investigation
  • About
  • Editors
  • Consulting Editors
  • For authors
  • Publication ethics
  • Publication alerts by email
  • Transfers
  • Advertising
  • Job board
  • Contact
  • Physician-Scientist Development
  • Current issue
  • Past issues
  • By specialty
    • COVID-19
    • Cardiology
    • Immunology
    • Metabolism
    • Nephrology
    • Oncology
    • Pulmonology
    • All ...
  • Videos
  • Collections
    • In-Press Preview
    • Resource and Technical Advances
    • Clinical Research and Public Health
    • Research Letters
    • Editorials
    • Perspectives
    • Physician-Scientist Development
    • Reviews
    • Top read articles

  • Current issue
  • Past issues
  • Specialties
  • In-Press Preview
  • Resource and Technical Advances
  • Clinical Research and Public Health
  • Research Letters
  • Editorials
  • Perspectives
  • Physician-Scientist Development
  • Reviews
  • Top read articles
  • About
  • Editors
  • Consulting Editors
  • For authors
  • Publication ethics
  • Publication alerts by email
  • Transfers
  • Advertising
  • Job board
  • Contact
Identification of LRP1+CD13+ human periosteal stem cells that require LRP1 for bone repair
Youngjae Jeong, Lorenzo Deveza, Laura Ortinau, Kevin Lei, John R. Dawson, Dongsu Park
Youngjae Jeong, Lorenzo Deveza, Laura Ortinau, Kevin Lei, John R. Dawson, Dongsu Park
View: Text | PDF
Research Article Bone biology Stem cells

Identification of LRP1+CD13+ human periosteal stem cells that require LRP1 for bone repair

  • Text
  • PDF
Abstract

Human periosteal skeletal stem cells (P-SSCs) are critical for cortical bone maintenance and repair. However, their in vivo identity, molecular characteristics, and specific markers remain unknown. Here, single-cell sequencing revealed human periosteum contains SSC clusters expressing known SSC markers, podoplanin (PDPN) and PDGFRA. Notably, human P-SSCs, but not bone marrow SSCs, selectively expressed identified markers low density lipoprotein receptor-related protein 1 (LRP1) and CD13. These LRP1+CD13+ human P-SSCs were perivascular cells with high osteochondrogenic but minimal adipogenic potential. Upon transplantation into bone injuries in mice, they preserved self-renewal capability in vivo. Single-cell analysis of mouse periosteum further supported the preferential expression of LRP1 and CD13 in Prx1+ P-SSCs. When Lrp1 was conditionally deleted in Prx1 lineage cells, it led to severe bone deformity, short stature, and periosteal defects. By contrast, local treatment with an LRP1 agonist at the injury sites induced early P-SSC proliferation and bone healing. Thus, human and mouse periosteum contains unique osteochondrogenic stem cell subsets, and these P-SSCs express specific markers, LRP1 and CD13, with a regulatory mechanism through LRP1 that enhances P-SSC function and bone repair.

Authors

Youngjae Jeong, Lorenzo Deveza, Laura Ortinau, Kevin Lei, John R. Dawson, Dongsu Park

×

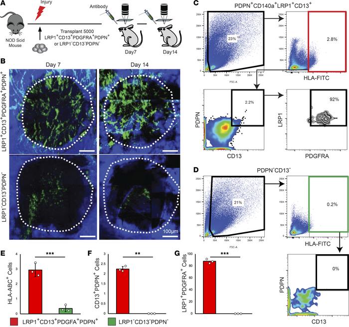
Figure 6

LRP1+CD13+PDGFRA+PDPN+ human P-SSCs engraft into calvarial bone injuries and contribute to bone healing in vivo.

Options: View larger image (or click on image) Download as PowerPoint
LRP1+CD13+PDGFRA+PDPN+ human P-SSCs engraft into calvarial bone injuries...
(A and B) Drill hole injuries were made on 12-week-old NOD scid mice (n = 3 per group), and 5,000 LRP1+CD13+PDGFRA+PDPN+ or 5,000 LRP1−CD13−PDPN− periosteal cells were FACS-sorted and transplanted. Seven and 14 days after transplantation, the transplanted cells were stained with HLA-ABC-FITC antibody and analyzed by in vivo intravital imaging. (C and D) On day 15 posttransplantation, transplanted LRP1+CD13+PDGFRA+PDPN+ (C) and LRP1−CD13−PDPN− (D) cells were FACS analyzed for their surface expression of HLA-ABC (E) and SSC markers, CD13+PDPN+ (F), and PDGFRA+LRP1+ (G). (E and F) Graphs show the percentage of the indicated cells from C and D (n = 3 mice per group). Data presented as mean ± SD. **P < 0.01, ***P < 0.001 by 2-tailed Student’s t test.

Copyright © 2026 American Society for Clinical Investigation
ISSN 2379-3708

Sign up for email alerts