Go to The Journal of Clinical Investigation
  • About
  • Editors
  • Consulting Editors
  • For authors
  • Publication ethics
  • Publication alerts by email
  • Transfers
  • Advertising
  • Job board
  • Contact
  • Physician-Scientist Development
  • Current issue
  • Past issues
  • By specialty
    • COVID-19
    • Cardiology
    • Immunology
    • Metabolism
    • Nephrology
    • Oncology
    • Pulmonology
    • All ...
  • Videos
  • Collections
    • In-Press Preview
    • Resource and Technical Advances
    • Clinical Research and Public Health
    • Research Letters
    • Editorials
    • Perspectives
    • Physician-Scientist Development
    • Reviews
    • Top read articles

  • Current issue
  • Past issues
  • Specialties
  • In-Press Preview
  • Resource and Technical Advances
  • Clinical Research and Public Health
  • Research Letters
  • Editorials
  • Perspectives
  • Physician-Scientist Development
  • Reviews
  • Top read articles
  • About
  • Editors
  • Consulting Editors
  • For authors
  • Publication ethics
  • Publication alerts by email
  • Transfers
  • Advertising
  • Job board
  • Contact
S-nitrosylation attenuates pregnane X receptor hyperactivity and acetaminophen-induced liver injury
Qi Cui, Tingting Jiang, Xinya Xie, Haodong Wang, Lei Qian, Yanyan Cheng, Qiang Li, Tingxu Lu, Qinyu Yao, Jia Liu, Baochang Lai, Chang Chen, Lei Xiao, Nanping Wang
Qi Cui, Tingting Jiang, Xinya Xie, Haodong Wang, Lei Qian, Yanyan Cheng, Qiang Li, Tingxu Lu, Qinyu Yao, Jia Liu, Baochang Lai, Chang Chen, Lei Xiao, Nanping Wang
View: Text | PDF
Research Article Cell biology Hepatology

S-nitrosylation attenuates pregnane X receptor hyperactivity and acetaminophen-induced liver injury

  • Text
  • PDF
Abstract

Drug-induced liver injury (DILI), especially acetaminophen overdose, is the leading cause of acute liver failure. Pregnane X receptor (PXR) is a nuclear receptor and the master regulator of drug metabolism. Aberrant activation of PXR plays a pathogenic role in the acetaminophen hepatotoxicity. Here, we aimed to examine the S-nitrosylation of PXR (SNO-PXR) in response to acetaminophen. We found that PXR was S-nitrosylated in hepatocytes and the mouse livers after exposure to acetaminophen or S-nitrosoglutathione (GSNO). Mass spectrometry and site-directed mutagenesis identified the cysteine 307 as the primary residue for S-nitrosylation (SNO) modification. In hepatocytes, SNO suppressed both agonist-induced (rifampicin and SR12813) and constitutively active PXR (VP-PXR, a human PXR fused to the minimal transactivator domain of the herpes virus transcription factor VP16) activations. Furthermore, in acetaminophen-overdosed mouse livers, PXR protein was decreased at the centrilobular regions overlapping with increased SNO. In PXR–/– mice, replenishing the livers with the SNO-deficient PXR significantly aggravated hepatic necrosis, increased HMGB1 release, and exacerbated liver injury and inflammation. Particularly, we demonstrated that S-nitrosoglutathione reductase (GSNOR) inhibitor N6022 promoted hepatoprotection by increasing the levels of SNO-PXR. In conclusion, PXR is posttranslationally modified by SNO in hepatocytes in response to acetaminophen. This modification mitigated the acetaminophen-induced PXR hyperactivity. It may serve as a target for therapeutical intervention.

Authors

Qi Cui, Tingting Jiang, Xinya Xie, Haodong Wang, Lei Qian, Yanyan Cheng, Qiang Li, Tingxu Lu, Qinyu Yao, Jia Liu, Baochang Lai, Chang Chen, Lei Xiao, Nanping Wang

×

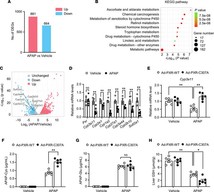
Figure 7

Liver replenishment with the SNO-mutant PXR exacerbated acetaminophen -induced reactive metabolites.

Options: View larger image (or click on image) Download as PowerPoint
Liver replenishment with the SNO-mutant PXR exacerbated acetaminophen -i...
(A) Summary of DEGs in the livers of APAP overdosed mice (300 mg/kg, 12 hours) compared with the vehicle group. (B) Bubble chart shows the KEGG pathway analysis of DEGs. The x axis indicates the fold enrichment, and the y axis shows the most enriched KEGG pathways. The size of bubble presents genes number and the color of bubble presents the P value. (C) Volcano plots of the DEGs between APAP group and vehicle group. The x axis indicates the fold change (log scaled), and the y axis shows the P values (log scaled). Each symbol represents a different gene (P value and fold change threshold). P < 0.05 is considered as statistically significant, and fold change ≥ 1.5 is set as the threshold. Pxr and several drug-metabolizing enzymes are labeled. (D) The mRNA levels of Pxr, Cyp3a11, Cyp2e1, Cyp1a2, Cyp27a1, Cyp3a44, Cyp2b10, and Sult2a1 were assessed with qPCR (n = 6). (E) The mRNA levels of Cyp3a11 were assessed in the livers of PXR-WT–replenished and PXR-C307A–replenished PXR–/– mice subjected to APAP overdose (300 mg/kg) for 12 hours (n = 6). (F and G) Serum levels of APAP-Cys (F) and APAP-Glu (G) were detected by using LC-MS/MS (n = 6). (H) Liver GSH levels in treated mice (n = 6). All data were expressed as mean ± SEM. Statistical analysis was performed using 1-way ANOVA followed by Tukey’s multiple-comparison test (E–H) and 2-tailed Student’s t test (D); *P < 0.05, **P < 0.01.

Copyright © 2026 American Society for Clinical Investigation
ISSN 2379-3708

Sign up for email alerts