Go to The Journal of Clinical Investigation
  • About
  • Editors
  • Consulting Editors
  • For authors
  • Publication ethics
  • Publication alerts by email
  • Transfers
  • Advertising
  • Job board
  • Contact
  • Physician-Scientist Development
  • Current issue
  • Past issues
  • By specialty
    • COVID-19
    • Cardiology
    • Immunology
    • Metabolism
    • Nephrology
    • Oncology
    • Pulmonology
    • All ...
  • Videos
  • Collections
    • In-Press Preview
    • Resource and Technical Advances
    • Clinical Research and Public Health
    • Research Letters
    • Editorials
    • Perspectives
    • Physician-Scientist Development
    • Reviews
    • Top read articles

  • Current issue
  • Past issues
  • Specialties
  • In-Press Preview
  • Resource and Technical Advances
  • Clinical Research and Public Health
  • Research Letters
  • Editorials
  • Perspectives
  • Physician-Scientist Development
  • Reviews
  • Top read articles
  • About
  • Editors
  • Consulting Editors
  • For authors
  • Publication ethics
  • Publication alerts by email
  • Transfers
  • Advertising
  • Job board
  • Contact
Orai1 calcium channel inhibition prevents progression of chronic pancreatitis
Viktória Szabó, Noémi Csákány-Papp, Marietta Görög, Tamara Madácsy, Árpád Varga, Aletta Kiss, Bálint Tél, Boldizsár Jójárt, Tim Crul, Krisztina Dudás, Mária Bagyánszki, Nikolett Bódi, Ferhan Ayaydin, Shyam Jee, László Tiszlavicz, Kenneth A. Stauderman, Sudarshan Hebbar, Petra Pallagi, József Maléth
Viktória Szabó, Noémi Csákány-Papp, Marietta Görög, Tamara Madácsy, Árpád Varga, Aletta Kiss, Bálint Tél, Boldizsár Jójárt, Tim Crul, Krisztina Dudás, Mária Bagyánszki, Nikolett Bódi, Ferhan Ayaydin, Shyam Jee, László Tiszlavicz, Kenneth A. Stauderman, Sudarshan Hebbar, Petra Pallagi, József Maléth
View: Text | PDF
Research Article Cell biology Gastroenterology

Orai1 calcium channel inhibition prevents progression of chronic pancreatitis

  • Text
  • PDF
Abstract

Patients with recurrent acute pancreatitis (RAP) are at significant risk of developing early chronic pancreatitis (CP), which progresses into irreversible, end-stage CP with severe symptoms. There is no specific therapy in RAP or in early CP that may hinder disease progression. The pathogenesis of CP is complex and involves interactions among multiple cell types, including pancreatic acinar, ductal, and stellate cells (PSC). Therefore, it is pivotal to identify common pathogenic pathways in these cells that could be targeted pharmacologically. The Orai1-mediated store-operated Ca2+ entry (SOCE) is a ubiquitous signaling mechanism that may become overactivated in pathological states resulting in intracellular Ca2+ overload. In this study, we used ex vivo and in vivo preclinical disease models to demonstrate that Orai1 inhibition prevents progression of RAP and early CP. The selective Orai1 inhibitor CM5480 restored the expression of SOCE-associated regulatory factor in acinar cells, prevented uncontrolled Ca2+ elevation, protected acinar and ductal functions, mitigated immune cell infiltration, and diminished PSC activation, proliferation, and migration. We suggest that the overactivation of Orai1 is a crucial pathogenetic event in the progression of early CP and that inhibition of Orai1 could prevent the development of end-stage CP.

Authors

Viktória Szabó, Noémi Csákány-Papp, Marietta Görög, Tamara Madácsy, Árpád Varga, Aletta Kiss, Bálint Tél, Boldizsár Jójárt, Tim Crul, Krisztina Dudás, Mária Bagyánszki, Nikolett Bódi, Ferhan Ayaydin, Shyam Jee, László Tiszlavicz, Kenneth A. Stauderman, Sudarshan Hebbar, Petra Pallagi, József Maléth

×

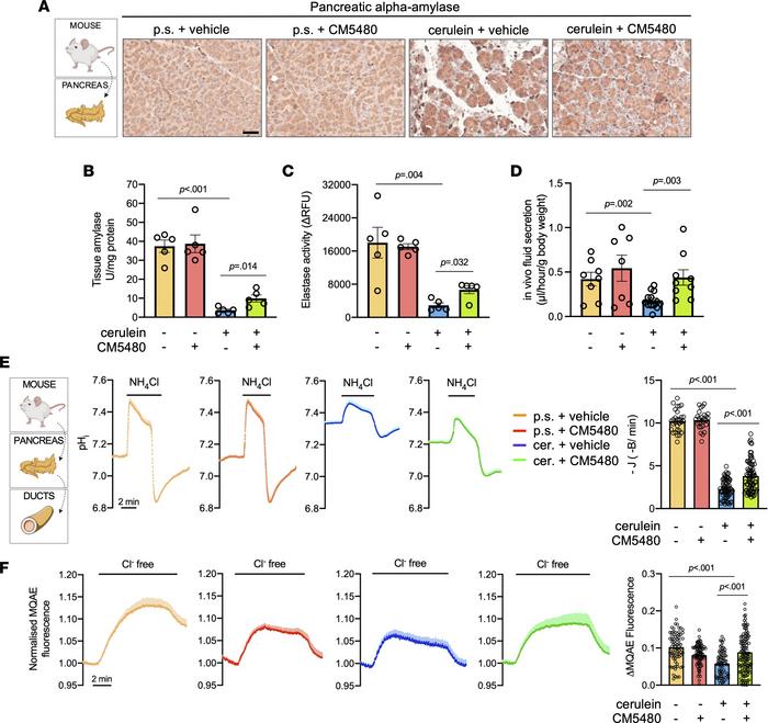
Figure 6

Orai1 inhibition ameliorates acinar and ductal functions.

Options: View larger image (or click on image) Download as PowerPoint
Orai1 inhibition ameliorates acinar and ductal functions.
(A) Representa...
(A) Representative IHC images of pancreatic α-amylase in mouse pancreatic tissues (n = 3/group, 5-7 images/animal). Scale bar: 50 μm. (B and C) Tissue α-amylase and elastase activities normalized to the total protein amount (n = 5/group). (D) In vivo pancreatic fluid secretion (n = 7–10/group). (E) Average traces of the intracellular pH (pHi) of mouse pancreatic ducts perfused with 20 mM NH4Cl in HCO3–/CO2 buffered solution. The bar chart summarizes the base fluxes of HCO3− calculated from the pH recovery after intracellular alkalization (n = 3/group and 5–7 individual experiments; data points in the bars indicate individual regions of interests). (F) Average traces of intracellular Cl− levels. Removal of extracellular Cl− reduced the intracellular Cl− levels (reflected by an increase in fluorescence intensity) due to CFTR activity. The bar chart summarizes maximal intensity changes (ΔMQAE fluorescence; n = 3/group and 5–7 individual experiments; data points in the bars indicate individual regions of interests). A P value less than 0.05 was considered significant by unpaired t test (B–D) and Mann-Whitney U test (E and F). Data represent mean ± SEM. Explanatory images were created with BioRender. p.s., physiological saline.

Copyright © 2026 American Society for Clinical Investigation
ISSN 2379-3708

Sign up for email alerts