Go to The Journal of Clinical Investigation
  • About
  • Editors
  • Consulting Editors
  • For authors
  • Publication ethics
  • Publication alerts by email
  • Transfers
  • Advertising
  • Job board
  • Contact
  • Physician-Scientist Development
  • Current issue
  • Past issues
  • By specialty
    • COVID-19
    • Cardiology
    • Immunology
    • Metabolism
    • Nephrology
    • Oncology
    • Pulmonology
    • All ...
  • Videos
  • Collections
    • In-Press Preview
    • Resource and Technical Advances
    • Clinical Research and Public Health
    • Research Letters
    • Editorials
    • Perspectives
    • Physician-Scientist Development
    • Reviews
    • Top read articles

  • Current issue
  • Past issues
  • Specialties
  • In-Press Preview
  • Resource and Technical Advances
  • Clinical Research and Public Health
  • Research Letters
  • Editorials
  • Perspectives
  • Physician-Scientist Development
  • Reviews
  • Top read articles
  • About
  • Editors
  • Consulting Editors
  • For authors
  • Publication ethics
  • Publication alerts by email
  • Transfers
  • Advertising
  • Job board
  • Contact
Protein phosphatase PPM1A inhibition attenuates osteoarthritis via regulating TGF-β/Smad2 signaling in chondrocytes
Qinwen Ge, Zhenyu Shi, Kai-ao Zou, Jun Ying, Jiali Chen, Wenhua Yuan, Weidong Wang, Luwei Xiao, Xia Lin, Di Chen, Xin-Hua Feng, Ping-er Wang, Peijian Tong, Hongting Jin
Qinwen Ge, Zhenyu Shi, Kai-ao Zou, Jun Ying, Jiali Chen, Wenhua Yuan, Weidong Wang, Luwei Xiao, Xia Lin, Di Chen, Xin-Hua Feng, Ping-er Wang, Peijian Tong, Hongting Jin
View: Text | PDF
Research Article Bone biology Therapeutics

Protein phosphatase PPM1A inhibition attenuates osteoarthritis via regulating TGF-β/Smad2 signaling in chondrocytes

  • Text
  • PDF
Abstract

TGF-β signaling is crucial for modulating osteoarthritis (OA), and protein phosphatase magnesium–dependent 1A (PPM1A) has been reported as a phosphatase of SMAD2 and regulates TGF-β signaling, while the role of PPM1A in cartilage homeostasis and OA development remains largely unexplored. In this study, we found increased PPM1A expression in OA chondrocytes and confirmed the interaction between PPM1A and phospho-SMAD2 (p-SMAD2). Importantly, our data show that PPM1A KO substantially protected mice treated with destabilization of medial meniscus (DMM) surgery against cartilage degeneration and subchondral sclerosis. Additionally, PPM1A ablation reduced the cartilage catabolism and cell apoptosis after the DMM operation. Moreover, p-SMAD2 expression in chondrocytes from KO mice was higher than that in WT controls with DMM induction. However, intraarticular injection with SD-208, repressing TGF-β/SMAD2 signaling, dramatically abolished protective phenotypes in PPM1A-KO mice. Finally, a specific pharmacologic PPM1A inhibitor, Sanguinarine chloride (SC) or BC-21, was able to ameliorate OA severity in C57BL/6J mice. In summary, our study identified PPM1A as a pivotal regulator of cartilage homeostasis and demonstrated that PPM1A inhibition attenuates OA progression via regulating TGF-β/SMAD2 signaling in chondrocytes and provided PPM1A as a potential target for OA treatment.

Authors

Qinwen Ge, Zhenyu Shi, Kai-ao Zou, Jun Ying, Jiali Chen, Wenhua Yuan, Weidong Wang, Luwei Xiao, Xia Lin, Di Chen, Xin-Hua Feng, Ping-er Wang, Peijian Tong, Hongting Jin

×

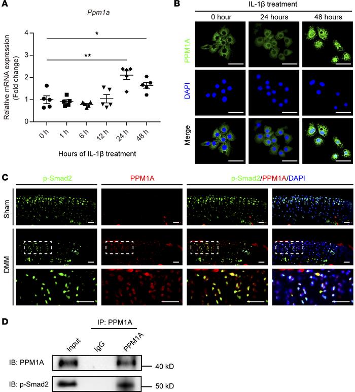
Figure 3

PPM1A interacted with p-SMAD2 in articular chondrocytes.

Options: View larger image (or click on image) Download as PowerPoint
PPM1A interacted with p-SMAD2 in articular chondrocytes.
(A) Fold change...
(A) Fold changes of PPM1A mRNA expression in primary articular chondrocytes induced by IL-1β (10 ng/mL) treatment for indicated times. Data were presented as means ± SD and determined by 1-way ANOVA with Dunnett’s t test. *P < 0.05 and **P < 0.01. (B) Representative immunofluorescence images of PPM1A expression (green) in response to IL-1β (10 ng/mL) treatment for 24 hours or 48 hours. DAPI (blue) staining of nuclei. Scale bar: 50 μm. (C) Colocalization of PPM1A (red) and p-SMAD2 (green) in articular chondrocytes from sham and DMM mice at 4 weeks after surgery. Overlap between PPM1A and p-SMAD2 was presented as yellow. Nuclei were counterstained with DAPI (blue). Scale bar: 100 μm. (D) Co-IP assay for interactions between PPM1A and p-SMAD2 in primary articular chondrocytes treated with TGF-β1 (10 ng/mL) for 48 hours. n = 3.

Copyright © 2026 American Society for Clinical Investigation
ISSN 2379-3708

Sign up for email alerts