Go to The Journal of Clinical Investigation
  • About
  • Editors
  • Consulting Editors
  • For authors
  • Publication ethics
  • Publication alerts by email
  • Transfers
  • Advertising
  • Job board
  • Contact
  • Physician-Scientist Development
  • Current issue
  • Past issues
  • By specialty
    • COVID-19
    • Cardiology
    • Immunology
    • Metabolism
    • Nephrology
    • Oncology
    • Pulmonology
    • All ...
  • Videos
  • Collections
    • In-Press Preview
    • Resource and Technical Advances
    • Clinical Research and Public Health
    • Research Letters
    • Editorials
    • Perspectives
    • Physician-Scientist Development
    • Reviews
    • Top read articles

  • Current issue
  • Past issues
  • Specialties
  • In-Press Preview
  • Resource and Technical Advances
  • Clinical Research and Public Health
  • Research Letters
  • Editorials
  • Perspectives
  • Physician-Scientist Development
  • Reviews
  • Top read articles
  • About
  • Editors
  • Consulting Editors
  • For authors
  • Publication ethics
  • Publication alerts by email
  • Transfers
  • Advertising
  • Job board
  • Contact
Protein kinase G1 regulates bone regeneration and rescues diabetic fracture healing
Nadine Schall, Julian J. Garcia, Hema Kalyanaraman, Shyamsundar Pal China, Jenna J. Lee, Robert L. Sah, Alexander Pfeifer, Renate B. Pilz
Nadine Schall, Julian J. Garcia, Hema Kalyanaraman, Shyamsundar Pal China, Jenna J. Lee, Robert L. Sah, Alexander Pfeifer, Renate B. Pilz
View: Text | PDF
Research Article Bone biology

Protein kinase G1 regulates bone regeneration and rescues diabetic fracture healing

  • Text
  • PDF
Abstract

Bone fractures are a major cause of morbidity and mortality, particularly in patients with diabetes, who have a high incidence of fractures and exhibit poor fracture healing. Coordinated expression of osteoblast-derived vascular endothelial growth factor (VEGF) and bone morphogenic proteins (BMPs) is essential for fracture repair. The NO/cGMP/protein kinase G (PKG) signaling pathway mediates osteoblast responses to estrogens and mechanical stimulation, but the pathway’s role in bone regeneration is unknown. Here, we used a mouse cortical-defect model to simulate bone fractures and studied osteoblast-specific PKG1-knockout and diabetic mice. The knockout mice had normal bone microarchitecture but after injury exhibited poor bone regeneration, with decreased osteoblasts, collagen deposition, and microvessels in the bone defect area. Primary osteoblasts and tibiae from the knockout mice expressed low amounts of Vegfa and Bmp2/4 mRNAs, and PKG1 was required for cGMP-stimulated expression of these genes. Diabetic mice also demonstrated low Vegfa and Bmp2/4 expression in bone and impaired bone regeneration after injury; notably, the cGMP-elevating agent cinaciguat restored Vegfa and BMP2/4 expression and full bone healing. We conclude that PKG1 is a key orchestrator of VEGF and BMP signaling during bone regeneration and propose pharmacological PKG activation as a novel therapeutic approach to enhance fracture healing.

Authors

Nadine Schall, Julian J. Garcia, Hema Kalyanaraman, Shyamsundar Pal China, Jenna J. Lee, Robert L. Sah, Alexander Pfeifer, Renate B. Pilz

×

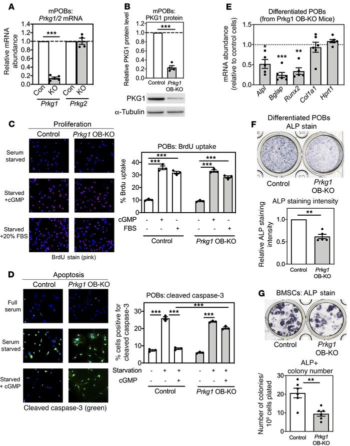
Figure 3

Normal proliferation but altered apoptosis and gene expression of Prkg1-deficient osteoblasts.

Options: View larger image (or click on image) Download as PowerPoint
Normal proliferation but altered apoptosis and gene expression of Prkg1-...
Primary osteoblasts (POBs, A–F) and bone marrow stromal cells (BMSCs, G) were isolated from long bones and bone marrow, respectively, of 8-week-old Prkg1 OB-KO mice (Col1a1CRETg/+ Prkg1fl/fl) and control littermates (Prkg1fl/fl). (A) Prkg1 and Prkg2 mRNAs were analyzed by qRT-PCR; mRNA concentrations were normalized to 18S rRNA, and the mean mRNA level in cells from control mice was assigned a value of 1 (n = 4 POB preparations per genotype). (B) PKG1 protein was assessed by Western blotting of whole-cell lysates using an anti-PKG1 antibody, with tubulin serving as a loading control and blots quantified by densitometry scanning (POBs from n = 4 mice per genotype). (C) POBs were cultured in medium with 0.5% FBS for 24 hours before receiving vehicle, 100 μM 8-CPT-cGMP, or 20% FBS for 1 hour, then 200 μM BrdU for 16 hours. BrdU incorporation into DNA of S-phase nuclei was detected by immunofluorescence (red; DNA counterstained with Hoechst 33342), with more than 200 cells analyzed per condition (means ± SEM of 3 independent experiments). (D) POBs were serum starved in medium containing 0.1% BSA for 24 hours or kept in normal growth medium with 10% FBS; some cells received 100 μM 8-CPT-cGMP. Apoptosis was measured as percentage of cells stained positive for cleaved caspase-3 (green); a minimum of 200 cells were analyzed per condition (means ± SEM of 3 independent experiments). (E) Confluent POBs were cultured for 14 days in differentiation medium, and mRNA transcripts were quantified by qRT-PCR (gene names as in Figure 1C); data were normalized as in panel A (POBs from n = 5–6 mice per genotype). (F) Confluent POBs or (G) BMSCs plated at 4 × 105 cells/cm2 were cultured in osteoblastic differentiation medium for 14 days. POBs and BMSC colonies were stained for alkaline phosphatase (ALP) activity; (F) staining intensity was quantified by ImageJ, and (G) the number of ALP+ BMSC colonies was counted. Data represent means ± SEM for cells from n = 5–6 mice per genotype. **P < 0.01, and ***P < 0.001 for the comparison with control cells by 1-sample t test (panels A, B, E, and F) or 2-sided t test (G) or for the indicated comparisons by 2-way ANOVA (C and D).

Copyright © 2026 American Society for Clinical Investigation
ISSN 2379-3708

Sign up for email alerts