Go to The Journal of Clinical Investigation
  • About
  • Editors
  • Consulting Editors
  • For authors
  • Publication ethics
  • Publication alerts by email
  • Transfers
  • Advertising
  • Job board
  • Contact
  • Physician-Scientist Development
  • Current issue
  • Past issues
  • By specialty
    • COVID-19
    • Cardiology
    • Immunology
    • Metabolism
    • Nephrology
    • Oncology
    • Pulmonology
    • All ...
  • Videos
  • Collections
    • In-Press Preview
    • Resource and Technical Advances
    • Clinical Research and Public Health
    • Research Letters
    • Editorials
    • Perspectives
    • Physician-Scientist Development
    • Reviews
    • Top read articles

  • Current issue
  • Past issues
  • Specialties
  • In-Press Preview
  • Resource and Technical Advances
  • Clinical Research and Public Health
  • Research Letters
  • Editorials
  • Perspectives
  • Physician-Scientist Development
  • Reviews
  • Top read articles
  • About
  • Editors
  • Consulting Editors
  • For authors
  • Publication ethics
  • Publication alerts by email
  • Transfers
  • Advertising
  • Job board
  • Contact
Gene suppressing therapy for Pelizaeus-Merzbacher disease using artificial microRNA
Heng Li, Hironori Okada, Sadafumi Suzuki, Kazuhisa Sakai, Hitomi Izumi, Yukiko Matsushima, Noritaka Ichinohe, Yu-ichi Goto, Takashi Okada, Ken Inoue
Heng Li, Hironori Okada, Sadafumi Suzuki, Kazuhisa Sakai, Hitomi Izumi, Yukiko Matsushima, Noritaka Ichinohe, Yu-ichi Goto, Takashi Okada, Ken Inoue
View: Text | PDF
Research Article Neuroscience Therapeutics

Gene suppressing therapy for Pelizaeus-Merzbacher disease using artificial microRNA

  • Text
  • PDF
Abstract

Copy number increase or decrease of certain dosage-sensitive genes may cause genetic diseases with distinct phenotypes, conceptually termed genomic disorders. The most common cause of Pelizaeus-Merzbacher disease (PMD), an X-linked hypomyelinating leukodystrophy, is genomic duplication encompassing the entire proteolipid protein 1 (PLP1) gene. Although the exact molecular and cellular mechanisms underlying PLP1 duplication, which causes severe hypomyelination in the central nervous system, remain largely elusive, PLP1 overexpression is likely the fundamental cause of this devastating disease. Here, we investigated if adeno-associated virus–mediated (AAV-mediated) gene-specific suppression may serve as a potential cure for PMD by correcting quantitative aberrations in gene products. We developed an oligodendrocyte-specific Plp1 gene suppression therapy using artificial microRNA under the control of human CNP promoter in a self-complementary AAV (scAAV) platform. A single direct brain injection achieved widespread oligodendrocyte-specific Plp1 suppression in the white matter of WT mice. AAV treatment in Plp1-transgenic mice, a PLP1 duplication model, ameliorated cytoplasmic accumulation of Plp1, preserved mature oligodendrocytes from degradation, restored myelin structure and gene expression, and improved survival and neurological phenotypes. Together, our results provide evidence that AAV-mediated gene suppression therapy can serve as a potential cure for PMD resulting from PLP1 duplication and possibly for other genomic disorders.

Authors

Heng Li, Hironori Okada, Sadafumi Suzuki, Kazuhisa Sakai, Hitomi Izumi, Yukiko Matsushima, Noritaka Ichinohe, Yu-ichi Goto, Takashi Okada, Ken Inoue

×

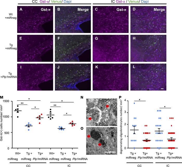
Figure 6

scAAV.CNP.Venus.Plp1miRNA treatment increased the mature oligodendrocyte population and decreased the degenerating oligodendrocyte population in Plp1-Tg mice.

Options: View larger image (or click on image) Download as PowerPoint
scAAV.CNP.Venus.Plp1miRNA treatment increased the mature oligodendrocyte...
Coronal sections of P25 mouse brains with mature oligodendrocyte marker Gst-π immunostaining in the CC (A, B, E, F, I, and J) and IC (C, D, G, H, K, and L) in Wt+miRneg mice (A–D), Tg+miRneg mice (E–H), and Tg+Plp1miRNA mice (I–L). Scale bar: 50 μm. (M) Quantification of the densities of Gst-π–positive oligodendrocytes (n = 5 mice per group, 3 sections per site in each mouse). (N and O) Representative images of normal oligodendrocytes (N, arrow) and degenerating oligodendrocytes (O, arrow) in the toluidine blue–stained brain sections from Plp1-Tg mice. Degenerating oligodendrocytes contain numerous vacuoles and highly condensed chromatin. Scale bar: 10 μm. (P) Quantification of the densities of degenerating oligodendrocytes. Toluidine blue–stained images of the CC and IC from P25 Wt+miRneg mice (n = 2), Tg+miRneg mice (n = 2), and Tg+Plp1miRNA mice (n = 3). Statistical significance was determined using 1-way ANOVA with Bonferroni’s post hoc test and 2-tailed Student’s t test. *P < 0.05; **P < 0.01.

Copyright © 2026 American Society for Clinical Investigation
ISSN 2379-3708

Sign up for email alerts