Go to The Journal of Clinical Investigation
  • About
  • Editors
  • Consulting Editors
  • For authors
  • Publication ethics
  • Publication alerts by email
  • Transfers
  • Advertising
  • Job board
  • Contact
  • Physician-Scientist Development
  • Current issue
  • Past issues
  • By specialty
    • COVID-19
    • Cardiology
    • Immunology
    • Metabolism
    • Nephrology
    • Oncology
    • Pulmonology
    • All ...
  • Videos
  • Collections
    • In-Press Preview
    • Resource and Technical Advances
    • Clinical Research and Public Health
    • Research Letters
    • Editorials
    • Perspectives
    • Physician-Scientist Development
    • Reviews
    • Top read articles

  • Current issue
  • Past issues
  • Specialties
  • In-Press Preview
  • Resource and Technical Advances
  • Clinical Research and Public Health
  • Research Letters
  • Editorials
  • Perspectives
  • Physician-Scientist Development
  • Reviews
  • Top read articles
  • About
  • Editors
  • Consulting Editors
  • For authors
  • Publication ethics
  • Publication alerts by email
  • Transfers
  • Advertising
  • Job board
  • Contact
Stress response protein GJA1-20k promotes mitochondrial biogenesis, metabolic quiescence, and cardioprotection against ischemia/reperfusion injury
Wassim A. Basheer, Ying Fu, Daisuke Shimura, Shaohua Xiao, Sosse Agvanian, Diana M. Hernandez, Tara C. Hitzeman, TingTing Hong, Robin M. Shaw
Wassim A. Basheer, Ying Fu, Daisuke Shimura, Shaohua Xiao, Sosse Agvanian, Diana M. Hernandez, Tara C. Hitzeman, TingTing Hong, Robin M. Shaw
View: Text | PDF
Research Article Metabolism Muscle biology

Stress response protein GJA1-20k promotes mitochondrial biogenesis, metabolic quiescence, and cardioprotection against ischemia/reperfusion injury

  • Text
  • PDF
Abstract

Connexin 43 (Cx43), a product of the GJA1 gene, is a gap junction protein facilitating intercellular communication between cardiomyocytes. Cx43 protects the heart from ischemic injury by mechanisms that are not well understood. GJA1 mRNA can undergo alternative translation, generating smaller isoforms in the heart, with GJA1-20k being the most abundant. Here, we report that ischemic and ischemia/reperfusion (I/R) injuries upregulate endogenous GJA1-20k protein in the heart, which targets to cardiac mitochondria and associates with the outer mitochondrial membrane. Exploring the functional consequence of increased GJA1-20k, we found that AAV9-mediated gene transfer of GJA1-20k in mouse hearts increases mitochondrial biogenesis while reducing mitochondrial membrane potential, respiration, and ROS production. By doing so, GJA1-20k promotes a protective mitochondrial phenotype, as seen with ischemic preconditioning (IPC), which also increases endogenous GJA1-20k in heart lysates and mitochondrial fractions. As a result, AAV9-GJA1-20k pretreatment reduces myocardial infarct size in mouse hearts subjected to in vivo ischemic injury or ex vivo I/R injury, similar to an IPC-induced cardioprotective effect. In conclusion, GJA1-20k is an endogenous stress response protein that induces mitochondrial biogenesis and metabolic hibernation, preconditioning the heart against I/R insults. Introduction of exogenous GJA1-20k is a putative therapeutic strategy for patients undergoing anticipated ischemic injury.

Authors

Wassim A. Basheer, Ying Fu, Daisuke Shimura, Shaohua Xiao, Sosse Agvanian, Diana M. Hernandez, Tara C. Hitzeman, TingTing Hong, Robin M. Shaw

×

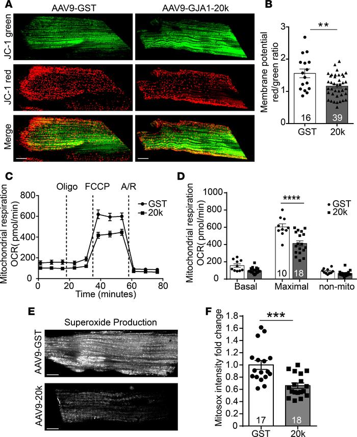
Figure 7

GJA1-20k promotes mitochondrial quiescence.

Options: View larger image (or click on image) Download as PowerPoint
GJA1-20k promotes mitochondrial quiescence.
(A) Cardiomyocytes isolated ...
(A) Cardiomyocytes isolated from AAV9-GJA1-20k– or AAV9-GST–expressing hearts were loaded with JC-1 MitoTracker dye, which selectively enters mitochondria and reversibly changes color from JC-1 red to JC-1 green as the membrane potential decreases. (B) Ratiometric measurement (red/green) using JC-1 in the two groups (number of cells quantified is shown on the graph). Data are mean ± SEM. **P < 0.01, unpaired t test. (C) Seahorse XF Cell Mito Stress assay is used for characterization of oxygen consumption rate (OCR) in cardiomyocytes isolated from AAV9-GJA1-20k or AAV9-GST hearts. OCR under basal conditions and in response to the indicated mitochondrial inhibitors is shown overtime. (D) Quantification of basal respiration, maximal respiratory, and nonmitochondrial respiration between the two groups. Data are mean ± SEM (number of wells assessed per group is shown on the graph). ****P < 0.0001, 2-way ANOVA. (E) Cardiomyocytes isolated from AAV9-GJA1-20k– or AAV9-GST–expressing hearts were loaded with the fluorogenic dye MitoSOX Red to examine mitochondrial superoxide production by assessing fluorescence intensity, which is quantified in F as fold change (n = 17 cells for GST and n = 18 cells for 20k hearts). Data in F are mean ± SEM. ***P < 0.001, unpaired t test. Scale bar: 10 μm.

Copyright © 2026 American Society for Clinical Investigation
ISSN 2379-3708

Sign up for email alerts