Go to The Journal of Clinical Investigation
  • About
  • Editors
  • Consulting Editors
  • For authors
  • Publication ethics
  • Publication alerts by email
  • Transfers
  • Advertising
  • Job board
  • Contact
  • Physician-Scientist Development
  • Current issue
  • Past issues
  • By specialty
    • COVID-19
    • Cardiology
    • Immunology
    • Metabolism
    • Nephrology
    • Oncology
    • Pulmonology
    • All ...
  • Videos
  • Collections
    • In-Press Preview
    • Resource and Technical Advances
    • Clinical Research and Public Health
    • Research Letters
    • Editorials
    • Perspectives
    • Physician-Scientist Development
    • Reviews
    • Top read articles

  • Current issue
  • Past issues
  • Specialties
  • In-Press Preview
  • Resource and Technical Advances
  • Clinical Research and Public Health
  • Research Letters
  • Editorials
  • Perspectives
  • Physician-Scientist Development
  • Reviews
  • Top read articles
  • About
  • Editors
  • Consulting Editors
  • For authors
  • Publication ethics
  • Publication alerts by email
  • Transfers
  • Advertising
  • Job board
  • Contact
Intestinal clock system regulates skeletal homeostasis
Masanobu Kawai, Saori Kinoshita, Miwa Yamazaki, Keiko Yamamoto, Clifford J. Rosen, Shigeki Shimba, Keiichi Ozono, Toshimi Michigami
Masanobu Kawai, Saori Kinoshita, Miwa Yamazaki, Keiko Yamamoto, Clifford J. Rosen, Shigeki Shimba, Keiichi Ozono, Toshimi Michigami
View: Text | PDF
Research Article Bone biology Gastroenterology

Intestinal clock system regulates skeletal homeostasis

  • Text
  • PDF
Abstract

The circadian clock network is an evolutionarily conserved system involved in the regulation of metabolic homeostasis; however, its impacts on skeletal metabolism remain largely unknown. We herein demonstrated that the circadian clock network in the intestines plays pivotal roles in skeletal metabolism such that the lack of the Bmal1 gene in the intestines (Bmal1Int–/– mice) caused bone loss, with bone resorption being activated and bone formation suppressed. Mechanistically, Clock protein interaction with the vitamin D receptor (VDR) accelerated its binding to the VDR response element by enhancing histone acetylation in a circadian-dependent manner, and this was lost in Bmal1Int–/– mice because nuclear translocation of Clock required the presence of Bmal1. Accordingly, the rhythmic expression of VDR target genes involved in transcellular calcium (Ca) absorption was created, and this was not observed in Bmal1Int–/– mice. As a result, transcellular Ca absorption was impaired and bone resorption was activated in Bmal1Int–/– mice. Additionally, sympathetic tone, the activation of which suppresses bone formation, was elevated through afferent vagal nerves in Bmal1Int–/– mice, the blockade of which partially recovered bone loss by increasing bone formation and suppressing bone resorption in Bmal1Int–/– mice. These results demonstrate that the intestinal circadian system regulates skeletal bone homeostasis.

Authors

Masanobu Kawai, Saori Kinoshita, Miwa Yamazaki, Keiko Yamamoto, Clifford J. Rosen, Shigeki Shimba, Keiichi Ozono, Toshimi Michigami

×

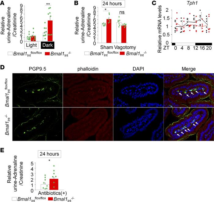
Figure 8

Sympathetic tone is elevated in Bmal1Int–/– mice.

Options: View larger image (or click on image) Download as PowerPoint
Sympathetic tone is elevated in Bmal1Int–/– mice.
(A and B) Sympathetic ...
(A and B) Sympathetic activity was evaluated by measuring urine adrenaline levels. (A) Sympathetic activity was elevated in Bmal1Int–/– mice during the dark phase (n = 9). (B) Increases in sympathetic activity in sham-operated Bmal1Int–/– mice were not noted in vagotomized Bmal1Int–/– mice (n = 6 or 7). *P < 0.01, **P < 0.05 by 1-way ANOVA. (C) Villi were collected from the duodenum at 8 weeks of age every 4 hours, and expression of Tph1 was determined by real-time RT-PCR (n = 6). (D) Expression of PGP9.5 in the duodenum was visualized by immunofluorescence. A representative of 3 experiments is shown. (E) Mice were treated with antibiotics for 4 weeks starting at 10 weeks of age, and 24-hour urine samples were collected. Urine levels of adrenaline were evaluated (n = 7 or 8). *P < 0.05.

Copyright © 2026 American Society for Clinical Investigation
ISSN 2379-3708

Sign up for email alerts