Go to The Journal of Clinical Investigation
  • About
  • Editors
  • Consulting Editors
  • For authors
  • Publication ethics
  • Publication alerts by email
  • Transfers
  • Advertising
  • Job board
  • Contact
  • Physician-Scientist Development
  • Current issue
  • Past issues
  • By specialty
    • COVID-19
    • Cardiology
    • Immunology
    • Metabolism
    • Nephrology
    • Oncology
    • Pulmonology
    • All ...
  • Videos
  • Collections
    • In-Press Preview
    • Resource and Technical Advances
    • Clinical Research and Public Health
    • Research Letters
    • Editorials
    • Perspectives
    • Physician-Scientist Development
    • Reviews
    • Top read articles

  • Current issue
  • Past issues
  • Specialties
  • In-Press Preview
  • Resource and Technical Advances
  • Clinical Research and Public Health
  • Research Letters
  • Editorials
  • Perspectives
  • Physician-Scientist Development
  • Reviews
  • Top read articles
  • About
  • Editors
  • Consulting Editors
  • For authors
  • Publication ethics
  • Publication alerts by email
  • Transfers
  • Advertising
  • Job board
  • Contact
Androgen excess in pancreatic β cells and neurons predisposes female mice to type 2 diabetes
Guadalupe Navarro, Camille Allard, Jamie J. Morford, Weiwei Xu, Suhuan Liu, Adrien J.R. Molinas, Sierra M. Butcher, Nicholas H.F. Fine, Manuel Blandino-Rosano, Venkata N. Sure, Sangho Yu, Rui Zhang, Heike Münzberg, David A. Jacobson, Prasad V. Katakam, David J. Hodson, Ernesto Bernal-Mizrachi, Andrea Zsombok, Franck Mauvais-Jarvis
Guadalupe Navarro, Camille Allard, Jamie J. Morford, Weiwei Xu, Suhuan Liu, Adrien J.R. Molinas, Sierra M. Butcher, Nicholas H.F. Fine, Manuel Blandino-Rosano, Venkata N. Sure, Sangho Yu, Rui Zhang, Heike Münzberg, David A. Jacobson, Prasad V. Katakam, David J. Hodson, Ernesto Bernal-Mizrachi, Andrea Zsombok, Franck Mauvais-Jarvis
View: Text | PDF
Research Article Endocrinology Metabolism

Androgen excess in pancreatic β cells and neurons predisposes female mice to type 2 diabetes

  • Text
  • PDF
Abstract

Androgen excess predisposes women to type 2 diabetes (T2D), but the mechanism of this is poorly understood. We report that female mice fed a Western diet and exposed to chronic androgen excess using dihydrotestosterone (DHT) exhibit hyperinsulinemia and insulin resistance associated with secondary pancreatic β cell failure, leading to hyperglycemia. These abnormalities are not observed in mice lacking the androgen receptor (AR) in β cells and partially in neurons of the mediobasal hypothalamus (MBH) as well as in mice lacking AR selectively in neurons. Accordingly, i.c.v. infusion of DHT produces hyperinsulinemia and insulin resistance in female WT mice. We observe that acute DHT produces insulin hypersecretion in response to glucose in cultured female mouse and human pancreatic islets in an AR-dependent manner via a cAMP- and mTOR-dependent pathway. Acute DHT exposure increases mitochondrial respiration and oxygen consumption in female cultured islets. As a result, chronic DHT exposure in vivo promotes islet oxidative damage and susceptibility to additional stress induced by streptozotocin via AR in β cells. This study suggests that excess androgen predisposes female mice to T2D following AR activation in neurons, producing peripheral insulin resistance, and in pancreatic β cells, promoting insulin hypersecretion, oxidative injury, and secondary β cell failure.

Authors

Guadalupe Navarro, Camille Allard, Jamie J. Morford, Weiwei Xu, Suhuan Liu, Adrien J.R. Molinas, Sierra M. Butcher, Nicholas H.F. Fine, Manuel Blandino-Rosano, Venkata N. Sure, Sangho Yu, Rui Zhang, Heike Münzberg, David A. Jacobson, Prasad V. Katakam, David J. Hodson, Ernesto Bernal-Mizrachi, Andrea Zsombok, Franck Mauvais-Jarvis

×

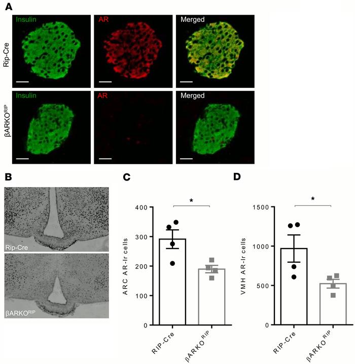
Figure 1

AR expression in pancreatic β cells and the hypothalamus of βARKORIP female mice.

Options: View larger image (or click on image) Download as PowerPoint
AR expression in pancreatic β cells and the hypothalamus of βARKORIP fem...
(A) Pancreas sections showing AR immunofluorescent staining (red) colocalizing with insulin (green) in β cells of control RIP-Cre female mice and confirming successful AR deletion in representative βARKORIP islets at 12 weeks. Original magnification, ×40. (B) AR expression in the arcuate nucleus (ARC) and ventromedial hypothalamus (VMH) of RIP-Cre and βARKORIP mice, as assessed by immunostaining. (C) AR-immunoreactive cell number in the ARC. (D) AR-immunoreactive cell number in the VMH. Values represent the mean ± SEM with dot plots (n = 4). *P < 0.05, Student’s t test.

Copyright © 2026 American Society for Clinical Investigation
ISSN 2379-3708

Sign up for email alerts