Go to The Journal of Clinical Investigation
  • About
  • Editors
  • Consulting Editors
  • For authors
  • Publication ethics
  • Publication alerts by email
  • Transfers
  • Advertising
  • Job board
  • Contact
  • Physician-Scientist Development
  • Current issue
  • Past issues
  • By specialty
    • COVID-19
    • Cardiology
    • Immunology
    • Metabolism
    • Nephrology
    • Oncology
    • Pulmonology
    • All ...
  • Videos
  • Collections
    • In-Press Preview
    • Resource and Technical Advances
    • Clinical Research and Public Health
    • Research Letters
    • Editorials
    • Perspectives
    • Physician-Scientist Development
    • Reviews
    • Top read articles

  • Current issue
  • Past issues
  • Specialties
  • In-Press Preview
  • Resource and Technical Advances
  • Clinical Research and Public Health
  • Research Letters
  • Editorials
  • Perspectives
  • Physician-Scientist Development
  • Reviews
  • Top read articles
  • About
  • Editors
  • Consulting Editors
  • For authors
  • Publication ethics
  • Publication alerts by email
  • Transfers
  • Advertising
  • Job board
  • Contact
PKA signaling drives reticularis differentiation and sexually dimorphic adrenal cortex renewal
Typhanie Dumontet, Isabelle Sahut-Barnola, Amandine Septier, Nathanaëlle Montanier, Ingrid Plotton, Florence Roucher-Boulez, Véronique Ducros, Anne-Marie Lefrançois-Martinez, Jean-Christophe Pointud, Mohamad Zubair, Ken-Ichirou Morohashi, David T. Breault, Pierre Val, Antoine Martinez
Typhanie Dumontet, Isabelle Sahut-Barnola, Amandine Septier, Nathanaëlle Montanier, Ingrid Plotton, Florence Roucher-Boulez, Véronique Ducros, Anne-Marie Lefrançois-Martinez, Jean-Christophe Pointud, Mohamad Zubair, Ken-Ichirou Morohashi, David T. Breault, Pierre Val, Antoine Martinez
View: Text | PDF
Research Article Development Endocrinology

PKA signaling drives reticularis differentiation and sexually dimorphic adrenal cortex renewal

  • Text
  • PDF
Abstract

The adrenal cortex undergoes remodeling during fetal and postnatal life. How zona reticularis emerges in the postnatal gland to support adrenarche, a process whereby higher primates increase prepubertal androgen secretion, is unknown. Using cell-fate mapping and gene deletion studies in mice, we show that activation of PKA has no effect on the fetal cortex, while it accelerates regeneration of the adult cortex, triggers zona fasciculata differentiation that is subsequently converted into a functional reticularis-like zone, and drives hypersecretion syndromes. Remarkably, PKA effects are influenced by sex. Indeed, testicular androgens increase WNT signaling that antagonizes PKA, leading to slower adrenocortical cell turnover and delayed phenotype whereas gonadectomy sensitizes males to hypercorticism and reticularis-like formation. Thus, reticularis results from ultimate centripetal conversion of adult cortex under the combined effects of PKA and cell turnover that dictate organ size. We show that PKA-induced progenitor recruitment is sexually dimorphic and may provide a paradigm for overrepresentation of women in adrenal diseases.

Authors

Typhanie Dumontet, Isabelle Sahut-Barnola, Amandine Septier, Nathanaëlle Montanier, Ingrid Plotton, Florence Roucher-Boulez, Véronique Ducros, Anne-Marie Lefrançois-Martinez, Jean-Christophe Pointud, Mohamad Zubair, Ken-Ichirou Morohashi, David T. Breault, Pierre Val, Antoine Martinez

×

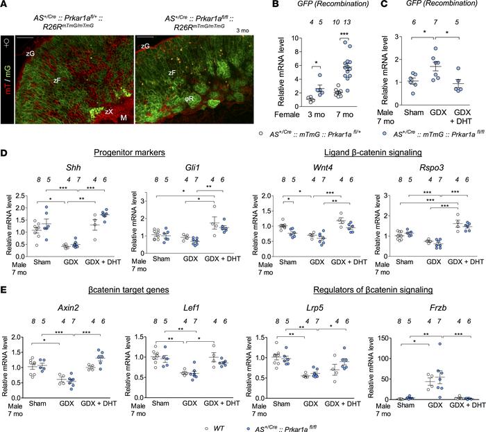
Figure 6

Constitutive activation of PKA signaling accelerates cortex renewal and stem/progenitor recruitment in an androgen-dependent manner.

Options: View larger image (or click on image) Download as PowerPoint
Constitutive activation of PKA signaling accelerates cortex renewal and ...
(A) Lineage-tracing studies showing change in centripetal cell turnover in adrenal cryosections from control (left) and DAdKO females (3 months). GFP and Tomato mark recombined and nonrecombined cells, respectively. Scale bars: 200 µm. (B) The rate of recombination in female adrenals was assessed by quantification of eGFP transcripts using qPCR. Lines in dot plots represent the mean relative quantification of eGFP expression (relative to the control counterparts) ± SEM. Statistical analyses were conducted by Student’s t test. (C) The rate of recombination in male adrenals was assessed by quantification of eGFP transcripts using qPCR. Lines in dot plots represent the mean relative quantification of eGFP expression (relative to the control counterparts) ± SEM. Statistical analyses were conducted by 1-way ANOVA followed by Bonferroni’s test. **P < 0.01. (D and E) qPCR analyses of subcapsular (Shh)/capsular (Gli1) progenitor markers, of ligand/receptor genes (Rspo3, Wnt4, Lrp5), WNT target genes (Axin2, Lef1), and Frzb WNT repressor. Lines in dot plots represent the mean quantification relative to WT 7-month-old mice of gene expression ± SEM. Statistical analyses were conducted by 1-way ANOVA followed by Bonferroni’s test. *P < 0.05, **P < 0.01, ***P < 0.001. The number of samples is indicated above dot plots.

Copyright © 2025 American Society for Clinical Investigation
ISSN 2379-3708

Sign up for email alerts