Go to The Journal of Clinical Investigation
  • About
  • Editors
  • Consulting Editors
  • For authors
  • Publication ethics
  • Publication alerts by email
  • Transfers
  • Advertising
  • Job board
  • Contact
  • Physician-Scientist Development
  • Current issue
  • Past issues
  • By specialty
    • COVID-19
    • Cardiology
    • Immunology
    • Metabolism
    • Nephrology
    • Oncology
    • Pulmonology
    • All ...
  • Videos
  • Collections
    • In-Press Preview
    • Resource and Technical Advances
    • Clinical Research and Public Health
    • Research Letters
    • Editorials
    • Perspectives
    • Physician-Scientist Development
    • Reviews
    • Top read articles

  • Current issue
  • Past issues
  • Specialties
  • In-Press Preview
  • Resource and Technical Advances
  • Clinical Research and Public Health
  • Research Letters
  • Editorials
  • Perspectives
  • Physician-Scientist Development
  • Reviews
  • Top read articles
  • About
  • Editors
  • Consulting Editors
  • For authors
  • Publication ethics
  • Publication alerts by email
  • Transfers
  • Advertising
  • Job board
  • Contact
Wnt11 regulates cardiac chamber development and disease during perinatal maturation
Marlin Touma, Xuedong Kang, Fuying Gao, Yan Zhao, Ashley A. Cass, Reshma Biniwale, Xinshu Xiao, Mansuoreh Eghbali, Giovanni Coppola, Brian Reemtsen, Yibin Wang
Marlin Touma, Xuedong Kang, Fuying Gao, Yan Zhao, Ashley A. Cass, Reshma Biniwale, Xinshu Xiao, Mansuoreh Eghbali, Giovanni Coppola, Brian Reemtsen, Yibin Wang
View: Text | PDF
Research Article Cardiology Genetics

Wnt11 regulates cardiac chamber development and disease during perinatal maturation

  • Text
  • PDF
Abstract

Ventricular chamber growth and development during perinatal circulatory transition is critical for functional adaptation of the heart. However, the chamber-specific programs of neonatal heart growth are poorly understood. We used integrated systems genomic and functional biology analyses of the perinatal chamber specific transcriptome and we identified Wnt11 as a prominent regulator of chamber-specific proliferation. Importantly, downregulation of Wnt11 expression was associated with cyanotic congenital heart defect (CHD) phenotypes and correlated with O2 saturation levels in hypoxemic infants with Tetralogy of Fallot (TOF). Perinatal hypoxia treatment in mice suppressed Wnt11 expression and induced myocyte proliferation more robustly in the right ventricle, modulating Rb1 protein activity. Wnt11 inactivation was sufficient to induce myocyte proliferation in perinatal mouse hearts and reduced Rb1 protein and phosphorylation in neonatal cardiomyocytes. Finally, downregulated Wnt11 in hypoxemic TOF infantile hearts was associated with Rb1 suppression and induction of proliferation markers. This study revealed a previously uncharacterized function of Wnt11-mediated signaling as an important player in programming the chamber-specific growth of the neonatal heart. This function influences the chamber-specific development and pathogenesis in response to hypoxia and cyanotic CHDs. Defining the underlying regulatory mechanism may yield chamber-specific therapies for infants born with CHDs.

Authors

Marlin Touma, Xuedong Kang, Fuying Gao, Yan Zhao, Ashley A. Cass, Reshma Biniwale, Xinshu Xiao, Mansuoreh Eghbali, Giovanni Coppola, Brian Reemtsen, Yibin Wang

×

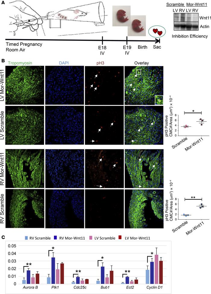
Figure 6

Systemic Wnt11 inhibition induces cardiomyocyte proliferation in a chamber-specific manner.

Options: View larger image (or click on image) Download as PowerPoint
Systemic Wnt11 inhibition induces cardiomyocyte proliferation in a chamb...
(A) Schematic illustration of experimental design for in vivo Wnt11 knockdown. Analysis of inhibition efficiency (Western) is shown (right panel). Mor-Wnt11 (Vivo-Morpholino-Wnt11): Wnt11-specific modified antisense oligonucleotide. (B) Representative confocal images of anti–phospho-histone H3 (anti–p-H3) immunohistochemistry (IHC) in scramble control or Mor-Wnt11–injected neonatal mouse hearts at P3. Arrows indicate representative p-H3–positive cardiomyocytes (CMCs). Original magnification, ×40. Graphs: Quantitative analysis of p-H3–positive cells (cell number/area [μm2]. (C) Expression analysis of several proliferation and mitosis markers using mRNA from LV or RV myocardium of Mor-Wnt11– or scramble-treated neonatal mouse (qRT-PCR). n = 3 per condition. Data are representative of 2 independent experiments. Error bars represent SEM. *P ≤ 0.05, **P ≤ 0.01 by unpaired, 2-tailed Student’s t test (Mor-Wnt11 compared with control).

Copyright © 2026 American Society for Clinical Investigation
ISSN 2379-3708

Sign up for email alerts