Go to The Journal of Clinical Investigation
  • About
  • Editors
  • Consulting Editors
  • For authors
  • Publication ethics
  • Publication alerts by email
  • Transfers
  • Advertising
  • Job board
  • Contact
  • Physician-Scientist Development
  • Current issue
  • Past issues
  • By specialty
    • COVID-19
    • Cardiology
    • Immunology
    • Metabolism
    • Nephrology
    • Oncology
    • Pulmonology
    • All ...
  • Videos
  • Collections
    • In-Press Preview
    • Resource and Technical Advances
    • Clinical Research and Public Health
    • Research Letters
    • Editorials
    • Perspectives
    • Physician-Scientist Development
    • Reviews
    • Top read articles

  • Current issue
  • Past issues
  • Specialties
  • In-Press Preview
  • Resource and Technical Advances
  • Clinical Research and Public Health
  • Research Letters
  • Editorials
  • Perspectives
  • Physician-Scientist Development
  • Reviews
  • Top read articles
  • About
  • Editors
  • Consulting Editors
  • For authors
  • Publication ethics
  • Publication alerts by email
  • Transfers
  • Advertising
  • Job board
  • Contact
Wnt11 regulates cardiac chamber development and disease during perinatal maturation
Marlin Touma, Xuedong Kang, Fuying Gao, Yan Zhao, Ashley A. Cass, Reshma Biniwale, Xinshu Xiao, Mansuoreh Eghbali, Giovanni Coppola, Brian Reemtsen, Yibin Wang
Marlin Touma, Xuedong Kang, Fuying Gao, Yan Zhao, Ashley A. Cass, Reshma Biniwale, Xinshu Xiao, Mansuoreh Eghbali, Giovanni Coppola, Brian Reemtsen, Yibin Wang
View: Text | PDF
Research Article Cardiology Genetics

Wnt11 regulates cardiac chamber development and disease during perinatal maturation

  • Text
  • PDF
Abstract

Ventricular chamber growth and development during perinatal circulatory transition is critical for functional adaptation of the heart. However, the chamber-specific programs of neonatal heart growth are poorly understood. We used integrated systems genomic and functional biology analyses of the perinatal chamber specific transcriptome and we identified Wnt11 as a prominent regulator of chamber-specific proliferation. Importantly, downregulation of Wnt11 expression was associated with cyanotic congenital heart defect (CHD) phenotypes and correlated with O2 saturation levels in hypoxemic infants with Tetralogy of Fallot (TOF). Perinatal hypoxia treatment in mice suppressed Wnt11 expression and induced myocyte proliferation more robustly in the right ventricle, modulating Rb1 protein activity. Wnt11 inactivation was sufficient to induce myocyte proliferation in perinatal mouse hearts and reduced Rb1 protein and phosphorylation in neonatal cardiomyocytes. Finally, downregulated Wnt11 in hypoxemic TOF infantile hearts was associated with Rb1 suppression and induction of proliferation markers. This study revealed a previously uncharacterized function of Wnt11-mediated signaling as an important player in programming the chamber-specific growth of the neonatal heart. This function influences the chamber-specific development and pathogenesis in response to hypoxia and cyanotic CHDs. Defining the underlying regulatory mechanism may yield chamber-specific therapies for infants born with CHDs.

Authors

Marlin Touma, Xuedong Kang, Fuying Gao, Yan Zhao, Ashley A. Cass, Reshma Biniwale, Xinshu Xiao, Mansuoreh Eghbali, Giovanni Coppola, Brian Reemtsen, Yibin Wang

×

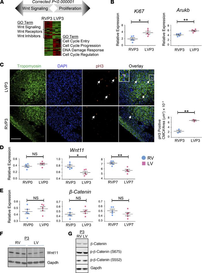
Figure 3

Chamber-specific enrichment of cellular proliferation and Wnt signaling revealed by neonatal heart transcriptome analysis.

Options: View larger image (or click on image) Download as PowerPoint
Chamber-specific enrichment of cellular proliferation and Wnt signaling ...
(A) Gene ontology (GO) analysis depicting chamber-specific enrichment of Wnt signaling and cell cycle processes in P3 poorly preserved modules. Expression heatmap of cell proliferation/cell cycle genes (enriched in left ventricular [LV] modules) and Wnt signaling genes (enriched in right ventricular [RV] modules) in P3 neonatal heart is shown. Expression changes are expressed in log2 scale. Red, upregulated; green, downregulated. (B) qRT-PCR analysis of proliferation marker Ki67 and mitosis marker aurora kinase B (AurkB) in LV or RV myocardium of WT neonatal mouse (n = 5) at P3. Blue, RV; pink, LV. Error bars represent SEM. (C) Representative confocal images of anti–phospho-histone H3 (anti–p-H3) immunohistochemistry (IHC) in RVs or LVs of WT neonatal mouse heart at P3. Arrows indicate p-H3–positive cardiomyocytes (CMCs). Original magnification, ×40. (D and E) qRT-PCR analysis of Wnt11 and β-catenin in LV or RV myocardium of WT neonatal mouse, P0 through P7 (n = 5). Blue, RV; pink, LV. Error bars represent SEM. (B–E) by unpaired, 2-tailed Student’s t test. Data are representative of 3 independent experiments. (F) Wnt11 protein expression in LV and RV myocardium of WT neonatal mouse hearts at P3 (Western blot). Gapdh was used as loading control. n = 3 replicates per condition. See related Supplemental Figure 3. (G) Expression of β-catenin protein and its phosphorylated forms at Ser675 and Ser552 (S675 and S552) in LV and RV myocardium of WT neonatal mouse hearts at P3 (Western blot). Gapdh was used as loading control. n = 3 replicates per condition. NS, not significant. *P ≤ 0.05, **P ≤ 0.01.

Copyright © 2026 American Society for Clinical Investigation
ISSN 2379-3708

Sign up for email alerts