Go to The Journal of Clinical Investigation
  • About
  • Editors
  • Consulting Editors
  • For authors
  • Publication ethics
  • Publication alerts by email
  • Transfers
  • Advertising
  • Job board
  • Contact
  • Physician-Scientist Development
  • Current issue
  • Past issues
  • By specialty
    • COVID-19
    • Cardiology
    • Immunology
    • Metabolism
    • Nephrology
    • Oncology
    • Pulmonology
    • All ...
  • Videos
  • Collections
    • In-Press Preview
    • Resource and Technical Advances
    • Clinical Research and Public Health
    • Research Letters
    • Editorials
    • Perspectives
    • Physician-Scientist Development
    • Reviews
    • Top read articles

  • Current issue
  • Past issues
  • Specialties
  • In-Press Preview
  • Resource and Technical Advances
  • Clinical Research and Public Health
  • Research Letters
  • Editorials
  • Perspectives
  • Physician-Scientist Development
  • Reviews
  • Top read articles
  • About
  • Editors
  • Consulting Editors
  • For authors
  • Publication ethics
  • Publication alerts by email
  • Transfers
  • Advertising
  • Job board
  • Contact
Neuropeptide Y expression marks partially differentiated β cells in mice and humans
Pope Rodnoi, Mohan Rajkumar, Abu Saleh Md Moin, Senta K. Georgia, Alexandra E. Butler, Sangeeta Dhawan
Pope Rodnoi, Mohan Rajkumar, Abu Saleh Md Moin, Senta K. Georgia, Alexandra E. Butler, Sangeeta Dhawan
View: Text | PDF
Research Article Development Endocrinology

Neuropeptide Y expression marks partially differentiated β cells in mice and humans

  • Text
  • PDF
Abstract

β Cells are formed in embryonic life by differentiation of endocrine progenitors and expand by replication during neonatal life, followed by transition into functional maturity. In this study, we addressed the potential contribution of neuropeptide Y (NPY) in pancreatic β cell development and maturation. We show that NPY expression is restricted from the progenitor populations during pancreatic development and marks functionally immature β cells in fetal and neonatal mice and humans. NPY expression is epigenetically downregulated in β cells upon maturation. Neonatal β cells that express NPY are more replicative, and knockdown of NPY expression in neonatal mouse islets reduces replication and enhances insulin secretion in response to high glucose. These data show that NPY expression likely promotes replication and contributes to impaired glucose responsiveness in neonatal β cells. We show that NPY expression reemerges in β cells in mice fed with high-fat diet as well as in diabetes in mice and humans, establishing a potential new mechanism to explain impaired β cell maturity in diabetes. Together, these studies highlight the contribution of NPY in the regulation of β cell differentiation and have potential applications for β cell supplementation for diabetes therapy.

Authors

Pope Rodnoi, Mohan Rajkumar, Abu Saleh Md Moin, Senta K. Georgia, Alexandra E. Butler, Sangeeta Dhawan

×

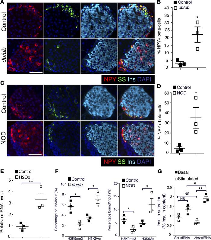
Figure 6

NPY is reexpressed in the β cells preceding disease onset in mouse models of diabetes.

Options: View larger image (or click on image) Download as PowerPoint
NPY is reexpressed in the β cells preceding disease onset in mouse model...
(A–D) Immunostaining and quantification of NPY expression in pancreatic sections from db/db (age: 6 weeks; A and B) and NOD (age: 8 weeks; C and D) mice, with age-matched controls. Representative pancreatic sections stained for NPY (red), somatostatin (SS; green), and insulin (Ins; cyan) are shown, with DAPI marking nuclei in blue. (E) Transcript levels for Npy in islets from wild-type adult (2.5-month-old) mice treated with H2O2 or vehicle control. (F) ChIP analysis showing the levels of histone modifications H3K9me3 (histone H3-lysine 9 trimethylation; repressive) and H3K9Ac (histone H3 lysine 9 acetylation; activating) at the Npy promoter region in islets from db/db (age = 6 weeks; left) and NOD (age: 8 weeks; right) mice compared with age-matched controls, showing that the Npy promoter is active in these diabetic models. (G) Static incubation glucose-stimulated insulin secretion (GSIS) assay in islets from 6-week-old db/db mice, treated either with an siRNA targeting Npy or a control scrambled (Scr) siRNA. Insulin secretion was measured at 2.8 mM glucose (basal) and 16.7 mM (stimulated) glucose and is reported as a percentage of insulin content. These data show an improvement of GSIS in islets from prediabetic db/db mice upon treatment with Npy siRNA. Scale bar: 50 μm. For A–D, n = 4 animals per group. For E–G, n = 3 independent experiments, with each replicate representing a pool of islets from 3 mice. The error bars represent SEM of the mean. *P < 0.05, **P < 0.01. A 2-tailed Student’s t test was used to determine the statistical significance of the data in B, D, E, and F, while 1-way ANOVA followed by Bonferroni’s post-hoc test was used to determine statistical significance of the data in G. *P < 0.05, **P < 0.01, ***P < 0.005.

Copyright © 2026 American Society for Clinical Investigation
ISSN 2379-3708

Sign up for email alerts