Go to The Journal of Clinical Investigation
  • About
  • Editors
  • Consulting Editors
  • For authors
  • Publication ethics
  • Publication alerts by email
  • Transfers
  • Advertising
  • Job board
  • Contact
  • Physician-Scientist Development
  • Current issue
  • Past issues
  • By specialty
    • COVID-19
    • Cardiology
    • Immunology
    • Metabolism
    • Nephrology
    • Oncology
    • Pulmonology
    • All ...
  • Videos
  • Collections
    • In-Press Preview
    • Resource and Technical Advances
    • Clinical Research and Public Health
    • Research Letters
    • Editorials
    • Perspectives
    • Physician-Scientist Development
    • Reviews
    • Top read articles

  • Current issue
  • Past issues
  • Specialties
  • In-Press Preview
  • Resource and Technical Advances
  • Clinical Research and Public Health
  • Research Letters
  • Editorials
  • Perspectives
  • Physician-Scientist Development
  • Reviews
  • Top read articles
  • About
  • Editors
  • Consulting Editors
  • For authors
  • Publication ethics
  • Publication alerts by email
  • Transfers
  • Advertising
  • Job board
  • Contact
A modifier screen identifies DNAJB6 as a cardiomyopathy susceptibility gene
Yonghe Ding, Pamela A. Long, J. Martijn Bos, Yu-Huan Shih, Xiao Ma, Rhianna S. Sundsbak, Jianhua Chen, Yiwen Jiang, Liqun Zhao, Xinyang Hu, Jianan Wang, Yongyong Shi, Michael J. Ackerman, Xueying Lin, Stephen C. Ekker, Margaret M. Redfield, Timothy M. Olson, Xiaolei Xu
Yonghe Ding, Pamela A. Long, J. Martijn Bos, Yu-Huan Shih, Xiao Ma, Rhianna S. Sundsbak, Jianhua Chen, Yiwen Jiang, Liqun Zhao, Xinyang Hu, Jianan Wang, Yongyong Shi, Michael J. Ackerman, Xueying Lin, Stephen C. Ekker, Margaret M. Redfield, Timothy M. Olson, Xiaolei Xu
View: Text | PDF | Corrigendum
Research Article Cardiology Genetics

A modifier screen identifies DNAJB6 as a cardiomyopathy susceptibility gene

  • Text
  • PDF
Abstract

Mutagenesis screening is a powerful forward genetic approach that has been successfully applied in lower-model organisms to discover genetic factors for biological processes. This phenotype-based approach has yet to be established in vertebrates for probing major human diseases, largely because of the complexity of colony management. Herein, we report a rapid strategy for identifying genetic modifiers of cardiomyopathy (CM). Based on the application of doxorubicin stress to zebrafish insertional cardiac (ZIC) mutants, we identified 4 candidate CM-modifying genes, of which 3 have been linked previously to CM. The long isoform of DnaJ (Hsp40) homolog, subfamily B, member 6b (dnajb6b(L)) was identified as a CM susceptibility gene, supported by identification of rare variants in its human ortholog DNAJB6 from CM patients. Mechanistic studies indicated that the deleterious, loss-of-function modifying effects of dnajb6b(L) can be ameliorated by inhibition of ER stress. In contrast, overexpression of dnajb6(L) exerts cardioprotective effects on both fish and mouse CM models. Together, our findings establish a mutagenesis screening strategy that is scalable for systematic identification of genetic modifiers of CM, feasible to suggest therapeutic targets, and expandable to other major human diseases.

Authors

Yonghe Ding, Pamela A. Long, J. Martijn Bos, Yu-Huan Shih, Xiao Ma, Rhianna S. Sundsbak, Jianhua Chen, Yiwen Jiang, Liqun Zhao, Xinyang Hu, Jianan Wang, Yongyong Shi, Michael J. Ackerman, Xueying Lin, Stephen C. Ekker, Margaret M. Redfield, Timothy M. Olson, Xiaolei Xu

×

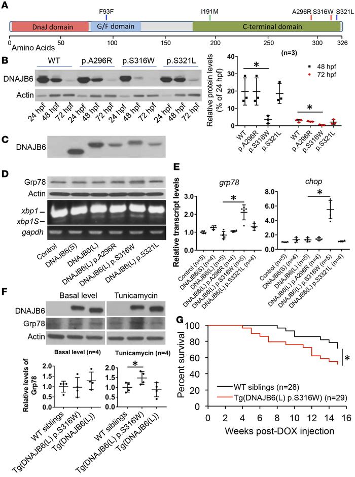
Figure 6

Ectopic expression of the human DNAJB6(L)-S316W variant activated ER stress and accelerated DOX-induced zebrafish death.

Options: View larger image (or click on image) Download as PowerPoint
Ectopic expression of the human DNAJB6(L)-S316W variant activated ER str...
(A) Illustration of DNAJB6 rare variants identified from patients with dilated cardiomyopathy (DCM) at Mayo Clinic (red line), patients with hypertrophic cardiomyopathy (HCM) at Mayo Clinic (blue line), and patients with DCM from China (green line). (B) Western blot (left) and quantification (right) analysis of protein levels of DNAJB6(L) WT and the 3 variants in zebrafish embryos injected with corresponding mRNA at one-cell stage. hpf, hours postfertilization. Values are expressed as relative percentage to 24 hpf. Data represent mean ±SEM. *P < 0.05. One-way ANOVA comparisons. (C) Western blot analysis of DNAJB6(S), DNAJB6(L) WT, and the 3 variants expressed in zebrafish embryos injected with corresponding mRNAs at 24 hpf. The DNAJB6(L)-S316W variant showed a slower migration rate compared with DNAJB6(L) WT protein. (D) Transient overexpression of DNAJB6(L)-S316W, but not other variants in zebrafish embryos, led to mild activation of Grp78 protein and transcriptional elevation of spliced X-box binding protein (xbp1S) at 48 hpf. (E) qPCR analysis of grp78 and chop, 2 ER stress molecular markers, in indicated mRNA-injected embryos at 48 hpf. Values are expressed as relative units to uninjected controls. Data represent mean ±SEM. *P < 0.05. vOne-way ANOVA comparisons. (F) Western blot (upper panel) and quantification (lower panel) analysis of DNAJB6(L) and Grp78 proteins in stable transgenic fish heart of Tg(ttna:DNAJB6(L)), Tg(ttna:DNAJB(L) p.S316W), and WT sibling controls at both basal level and at 6 hours after i.p. tunicamycin injection of 1 μg/g body weight. Grp78 protein was elevated in the Tg(ttna:DNAJB6(L) p.S316W) but not Tg(ttna:DNAJB6(L)) transgenic fish heart upon tunicamycin (TN) treatment. Values are expressed as relative units to WT siblings. Data represent mean ±SEM. *P < 0.05. One-way ANOVA comparisons. (G) Kaplan-Meier survival curves of Tg(ttna:DNAJB6(L) p.S316W) transgenic fish and WT siblings after a single bolus of 20 μg/gbm doxorubicin (DOX) injection. *P < 0.05, log-rank test.

Copyright © 2026 American Society for Clinical Investigation
ISSN 2379-3708

Sign up for email alerts