Go to The Journal of Clinical Investigation
  • About
  • Editors
  • Consulting Editors
  • For authors
  • Publication ethics
  • Publication alerts by email
  • Transfers
  • Advertising
  • Job board
  • Contact
  • Physician-Scientist Development
  • Current issue
  • Past issues
  • By specialty
    • COVID-19
    • Cardiology
    • Immunology
    • Metabolism
    • Nephrology
    • Oncology
    • Pulmonology
    • All ...
  • Videos
  • Collections
    • In-Press Preview
    • Resource and Technical Advances
    • Clinical Research and Public Health
    • Research Letters
    • Editorials
    • Perspectives
    • Physician-Scientist Development
    • Reviews
    • Top read articles

  • Current issue
  • Past issues
  • Specialties
  • In-Press Preview
  • Resource and Technical Advances
  • Clinical Research and Public Health
  • Research Letters
  • Editorials
  • Perspectives
  • Physician-Scientist Development
  • Reviews
  • Top read articles
  • About
  • Editors
  • Consulting Editors
  • For authors
  • Publication ethics
  • Publication alerts by email
  • Transfers
  • Advertising
  • Job board
  • Contact
PRL3-zumab, a first-in-class humanized antibody for cancer therapy
Min Thura, Abdul Qader Omer Al-Aidaroos, Wei Peng Yong, Koji Kono, Abhishek Gupta, You Bin Lin, Kousaku Mimura, Jean Paul Thiery, Boon Cher Goh, Patrick Tan, Ross Soo, Cheng William Hong, Lingzhi Wang, Suling Joyce Lin, Elya Chen, Sun Young Rha, Hyun Cheol Chung, Jie Li, Sayantani Nandi, Hiu Fung Yuen, Shu-Dong Zhang, Yeoh Khay Guan, Jimmy So, Qi Zeng
Min Thura, Abdul Qader Omer Al-Aidaroos, Wei Peng Yong, Koji Kono, Abhishek Gupta, You Bin Lin, Kousaku Mimura, Jean Paul Thiery, Boon Cher Goh, Patrick Tan, Ross Soo, Cheng William Hong, Lingzhi Wang, Suling Joyce Lin, Elya Chen, Sun Young Rha, Hyun Cheol Chung, Jie Li, Sayantani Nandi, Hiu Fung Yuen, Shu-Dong Zhang, Yeoh Khay Guan, Jimmy So, Qi Zeng
View: Text | PDF
Research Article Gastroenterology Therapeutics

PRL3-zumab, a first-in-class humanized antibody for cancer therapy

  • Text
  • PDF
Abstract

Novel, tumor-specific drugs are urgently needed for a breakthrough in cancer therapy. Herein, we generated a first-in-class humanized antibody (PRL3-zumab) against PRL-3, an intracellular tumor-associated phosphatase upregulated in multiple human cancers, for unconventional cancer immunotherapies. We focused on gastric cancer (GC), wherein elevated PRL-3 mRNA levels significantly correlated with shortened overall survival of GC patients. PRL-3 protein was overexpressed in 85% of fresh-frozen clinical gastric tumor samples examined but not in patient-matched normal gastric tissues. Using human GC cell lines, we demonstrated that PRL3-zumab specifically blocked PRL-3+, but not PRL-3–, orthotopic gastric tumors. In this setting, PRL3-zumab had better therapeutic efficacy as a monotherapy, rather than simultaneous combination with 5-fluorouracil or 5-fluorouracil alone. PRL3-zumab could also prevent PRL-3+ tumor recurrence. Mechanistically, we found that intracellular PRL-3 antigens could be externalized to become “extracellular oncotargets” that serve as bait for PRL3-zumab binding to potentially bridge and recruit immunocytes into tumor microenvironments for killing effects on cancer cells. In summary, our results document a comprehensive cancer therapeutic approach to specific antibody-targeted therapy against the PRL-3 oncotarget as a case study for developing antibodies against other intracellular targets in drug discovery.

Authors

Min Thura, Abdul Qader Omer Al-Aidaroos, Wei Peng Yong, Koji Kono, Abhishek Gupta, You Bin Lin, Kousaku Mimura, Jean Paul Thiery, Boon Cher Goh, Patrick Tan, Ross Soo, Cheng William Hong, Lingzhi Wang, Suling Joyce Lin, Elya Chen, Sun Young Rha, Hyun Cheol Chung, Jie Li, Sayantani Nandi, Hiu Fung Yuen, Shu-Dong Zhang, Yeoh Khay Guan, Jimmy So, Qi Zeng

×

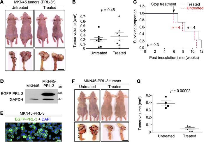
Figure 3

PRL3-zumab has therapeutic effects when negative tumors forced PRL-3 overexpression.

Options: View larger image (or click on image) Download as PowerPoint
PRL3-zumab has therapeutic effects when negative tumors forced PRL-3 ove...
(A) PRL3-zumab could not block PRL-3– MKN45 orthotopic gastric tumor growth. Top panels: mouse appearance at the end of the experiment (day 56). Bottom panels: excised stomachs with tumor areas framed in black lines. Scale bar: 10 mm. (B) Mean gastric tumor volumes from A at day 56. n = 8 per group; P = 0.45, t test; data represent mean ± SEM. (C) Kaplan-Meier survival analysis of untreated (red lines) and treated (black lines) groups of mice. n = 4 per group; P = 0.3, log-rank test. (D) Western blot for overexpressed EGFP-PRL-3 in MKN45-PRL-3 cells. GAPDH, loading control; Mr, relative molecular mass (kDa). (E) Immunofluorescence of the MKN45 cell pool stably overexpressing GFP-PRL-3 (MNK45-PRL-3). Scale bar: 20 μm. (F) PRL3-zumab effectively blocks MKN45-PRL-3 orthotopic gastric tumor growth. Top panels: mouse appearance at the end of the experiment (day 28). Bottom panels: excised stomachs with tumor areas framed in black lines. Scale bar: 10 mm. (G) Mean gastric tumor volumes from F at day 28. n = 4 (untreated group) or 5 (treated group); P = 0.00002, t test; data represent mean ± SEM.

Copyright © 2026 American Society for Clinical Investigation
ISSN 2379-3708

Sign up for email alerts