Go to The Journal of Clinical Investigation
  • About
  • Editors
  • Consulting Editors
  • For authors
  • Publication ethics
  • Publication alerts by email
  • Transfers
  • Advertising
  • Job board
  • Contact
  • Physician-Scientist Development
  • Current issue
  • Past issues
  • By specialty
    • COVID-19
    • Cardiology
    • Immunology
    • Metabolism
    • Nephrology
    • Oncology
    • Pulmonology
    • All ...
  • Videos
  • Collections
    • In-Press Preview
    • Resource and Technical Advances
    • Clinical Research and Public Health
    • Research Letters
    • Editorials
    • Perspectives
    • Physician-Scientist Development
    • Reviews
    • Top read articles

  • Current issue
  • Past issues
  • Specialties
  • In-Press Preview
  • Resource and Technical Advances
  • Clinical Research and Public Health
  • Research Letters
  • Editorials
  • Perspectives
  • Physician-Scientist Development
  • Reviews
  • Top read articles
  • About
  • Editors
  • Consulting Editors
  • For authors
  • Publication ethics
  • Publication alerts by email
  • Transfers
  • Advertising
  • Job board
  • Contact
Common clonal hematopoiesis driver mutations have disparate effects on macrophage cytokines, clonal expansion, and atherogenesis.
Paul R. Carter, Lauren Kitt, Amanda C. Rodgers, Nichola Figg, Ang Zhou, Chengrui Zhu, Ziyang Wang, Peter Libby, Stephen Burgess, George S. Vassiliou, Murray C.H. Clarke
Paul R. Carter, Lauren Kitt, Amanda C. Rodgers, Nichola Figg, Ang Zhou, Chengrui Zhu, Ziyang Wang, Peter Libby, Stephen Burgess, George S. Vassiliou, Murray C.H. Clarke
View: Text | PDF
Research Article Immunology Inflammation Vascular biology

Common clonal hematopoiesis driver mutations have disparate effects on macrophage cytokines, clonal expansion, and atherogenesis.

  • Text
  • PDF
Abstract

Clonal hematopoiesis of indeterminate potential (CHIP) is the expansion of blood stem cells and progeny after somatic mutation. CHIP associates with increased cardiovascular disease (CVD), with inflammation from macrophages a proposed common effector. However, mouse CHIP studies are discordant for clonal expansion and inflammation. Similarly, directionality of association between CHIP and CVD remains debated. We investigated effects of 3 CHIP mutations on macrophage cytokines, clonal expansion, and atherosclerosis in parallel. We found that cytokine release and inflammasome activation are increased by Tet2 mutation but decreased by Dnmt3a. However, Jak2 mutant macrophages produced equivalent cytokine as WT. In mice, Tet2 mutants clonally expanded, but Dnmt3a and Jak2 mutants did not. Expansion was unaffected by systemic inflammation, while hyperlipidemia expanded Tet2–/– cells but not mono-allelic mutants. Similarly, human Mendelian randomization showed no effect of serum cytokines or CVD on CHIP risk. Experimental atherosclerosis was increased in females with Tet2 and males with Jak2, but it was unchanged with Dnmt3a mutations. Together, common CHIP mutations have disparate effects on macrophage cytokines and clonal expansion, and they have sex-dependent effects on atherogenesis, suggesting a common mechanism across CHIP is unlikely. Thus, CHIP mutations differ in pathophysiology and clinical sequelae across sexes and should be treated as different entities.

Authors

Paul R. Carter, Lauren Kitt, Amanda C. Rodgers, Nichola Figg, Ang Zhou, Chengrui Zhu, Ziyang Wang, Peter Libby, Stephen Burgess, George S. Vassiliou, Murray C.H. Clarke

×

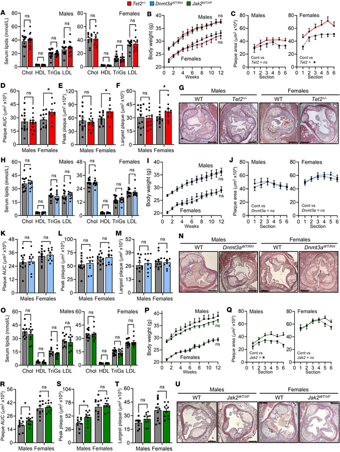
Figure 7

CHIP models have mutation and sex-dependent effects on atherosclerosis in mice.

Options: View larger image (or click on image) Download as PowerPoint
CHIP models have mutation and sex-dependent effects on atherosclerosis i...
(A–U) Assessment of atherosclerosis in male and female mice transplanted with 10% Tet2+/– (red) (A–G), 10% Dnmt3aWT/RH (blue) (H–N), or 30% Jak2WT/VF (green) (O–U) mutant cells, or equivalent WT cells (gray), followed by HFD feeding for 12 weeks. Mice were assessed for serum lipids at 6 weeks (A, H, and O) and longitudinal body weight (B, I, and P). Aortic root plaques were serial sectioned, quantified (C, J, and Q) and analyzed for AUC (D, K, and R), peak plaque area (E, L, and S), and single largest plaque (F, M, and T), along with representative images (G, N, and U). Data represent mean ± SEM of n = 13/13 (male) and 11/10 (female) (A–G), 10/10 (male) and 12/10 (female) (H–N), n = 9/10 (male) and 11/10 (female) (O–U); *P ≤ 0.05; by unpaired t test (A, D–F, H, K–M, O, and R–T) or generalized linear mixed models (B, C, I, J, P, and Q). Scale bars: 500 μm.

Copyright © 2026 American Society for Clinical Investigation
ISSN 2379-3708

Sign up for email alerts