Go to The Journal of Clinical Investigation
  • About
  • Editors
  • Consulting Editors
  • For authors
  • Publication ethics
  • Publication alerts by email
  • Transfers
  • Advertising
  • Job board
  • Contact
  • Physician-Scientist Development
  • Current issue
  • Past issues
  • By specialty
    • COVID-19
    • Cardiology
    • Immunology
    • Metabolism
    • Nephrology
    • Oncology
    • Pulmonology
    • All ...
  • Videos
  • Collections
    • In-Press Preview
    • Resource and Technical Advances
    • Clinical Research and Public Health
    • Research Letters
    • Editorials
    • Perspectives
    • Physician-Scientist Development
    • Reviews
    • Top read articles

  • Current issue
  • Past issues
  • Specialties
  • In-Press Preview
  • Resource and Technical Advances
  • Clinical Research and Public Health
  • Research Letters
  • Editorials
  • Perspectives
  • Physician-Scientist Development
  • Reviews
  • Top read articles
  • About
  • Editors
  • Consulting Editors
  • For authors
  • Publication ethics
  • Publication alerts by email
  • Transfers
  • Advertising
  • Job board
  • Contact
Comparative analysis of adenovirus, mRNA, and protein vaccines reveals context-dependent immunogenicity and efficacy
Bakare Awakoaiye, Shiyi Li, Sarah Sanchez, Tanushree Dangi, Nahid Irani, Laura Arroyo, Gabriel Arellano, Shadi Mohammadabadi, Malika Aid, Pablo Penaloza-MacMaster
Bakare Awakoaiye, Shiyi Li, Sarah Sanchez, Tanushree Dangi, Nahid Irani, Laura Arroyo, Gabriel Arellano, Shadi Mohammadabadi, Malika Aid, Pablo Penaloza-MacMaster
View: Text | PDF
Research Article Immunology Infectious disease

Comparative analysis of adenovirus, mRNA, and protein vaccines reveals context-dependent immunogenicity and efficacy

  • Text
  • PDF
Abstract

Despite the widespread use of adenovirus, mRNA, and protein-based vaccines during the COVID-19 pandemic, their relative immunological profiles and protective efficacies remain incompletely defined. Here, we compared antigen kinetics, innate and adaptive immune responses, and protective efficacy following Ad5, mRNA, and protein vaccination in mice. Ad5 induced the most sustained antigen expression, but mRNA induced the most potent IFN responses, associated with robust antigen presentation and costimulation. Unlike Ad5 vaccines, which were hindered by preexisting vector immunity, mRNA vaccines retained efficacy after repeated use. As a single-dose regimen, Ad5 vaccines elicited higher immune responses. However, as a prime-boost regimen, and particularly in Ad5 seropositive mice, mRNA vaccines were more immunogenic than the other vaccine platforms. These findings highlight strengths of each vaccine platform and underscore the importance of host serostatus in determining optimal vaccine performance.

Authors

Bakare Awakoaiye, Shiyi Li, Sarah Sanchez, Tanushree Dangi, Nahid Irani, Laura Arroyo, Gabriel Arellano, Shadi Mohammadabadi, Malika Aid, Pablo Penaloza-MacMaster

×

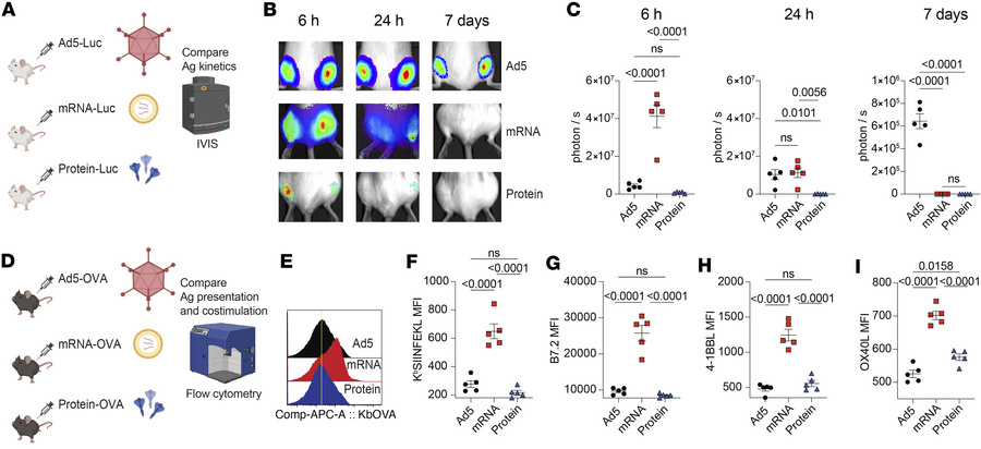
Figure 1

Comparison of antigen presentation and costimulation following immunization with Ad5, mRNA, and protein vaccines.

Options: View larger image (or click on image) Download as PowerPoint
Comparison of antigen presentation and costimulation following immunizat...
(A) Experimental outline for comparing antigen kinetics. BALB/c mice were immunized intramuscularly with Ad5-Luc, mRNA-Luc, or Luciferase. (B) In vivo bioluminescence images at various time points after immunization. (C) Summary of antigen expression by in vivo bioluminescence. (D) Experimental outline for interrogating antigen presentation and costimulation at day 1 after vaccination. (E) Representative FACS histograms showing DC that present cognate antigen. (F) Kb SIINFEKL expression. (G) B7.2 expression. (H) 4-1BBL expression. (I) OX40L expression. Data are from one experiment (n = 5 per group). Experiments were repeated once with similar results. Indicated P values were calculated by ordinary 1-way ANOVA with Dunnett’s multiple comparisons. Data are shown as mean ± SEM.

Copyright © 2026 American Society for Clinical Investigation
ISSN 2379-3708

Sign up for email alerts