Go to The Journal of Clinical Investigation
  • About
  • Editors
  • Consulting Editors
  • For authors
  • Publication ethics
  • Publication alerts by email
  • Transfers
  • Advertising
  • Job board
  • Contact
  • Physician-Scientist Development
  • Current issue
  • Past issues
  • By specialty
    • COVID-19
    • Cardiology
    • Immunology
    • Metabolism
    • Nephrology
    • Oncology
    • Pulmonology
    • All ...
  • Videos
  • Collections
    • In-Press Preview
    • Resource and Technical Advances
    • Clinical Research and Public Health
    • Research Letters
    • Editorials
    • Perspectives
    • Physician-Scientist Development
    • Reviews
    • Top read articles

  • Current issue
  • Past issues
  • Specialties
  • In-Press Preview
  • Resource and Technical Advances
  • Clinical Research and Public Health
  • Research Letters
  • Editorials
  • Perspectives
  • Physician-Scientist Development
  • Reviews
  • Top read articles
  • About
  • Editors
  • Consulting Editors
  • For authors
  • Publication ethics
  • Publication alerts by email
  • Transfers
  • Advertising
  • Job board
  • Contact
Proteomics-based evaluation of AAV dystrophin gene therapy outcomes in mdx skeletal muscle
Erynn E. Johnson, Theodore R. Reyes, Jeffrey S. Chamberlain, James M. Ervasti, Hichem Tasfaout
Erynn E. Johnson, Theodore R. Reyes, Jeffrey S. Chamberlain, James M. Ervasti, Hichem Tasfaout
View: Text | PDF
Research Article Genetics Muscle biology

Proteomics-based evaluation of AAV dystrophin gene therapy outcomes in mdx skeletal muscle

  • Text
  • PDF
Abstract

Duchenne muscular dystrophy (DMD) is a fatal genetic muscle-wasting disease characterized by loss of dystrophin protein. Therapeutic attempts to restore a functional copy of dystrophin to striated muscle are under active development, and many utilize adeno-associated viral (AAV) vectors. However, the limited cargo capacity of AAVs precludes delivery of full-length dystrophin, a 427 kDa protein, to target tissues. Recently, we developed a method to express large dystrophin constructs using the protein trans-splicing mechanism mediated by split inteins and myotropic AAV vectors. The efficacy of this approach to restore muscle function in mdx4cv mice was previously assessed using histology, dystrophin immunolabeling, and Western blotting. Here, we expand our molecular characterization of dystrophin constructs with variable lengths using a mass spectrometry–based proteomics approach, providing insight into unique protein expression profiles in skeletal muscles of wild-type, dystrophic mdx4cv, and AAV-treated mdx4cv mice. Our data reveal several affected cellular processes in mdx4cv skeletal muscles with changes in the expression profiles of key proteins to muscle homeostasis, whereas successful expression of dystrophin constructs results in an intermediate to complete restoration. This study highlights several biomarkers that could be used in future preclinical or clinical studies to evaluate the effectiveness of therapeutic strategies.

Authors

Erynn E. Johnson, Theodore R. Reyes, Jeffrey S. Chamberlain, James M. Ervasti, Hichem Tasfaout

×

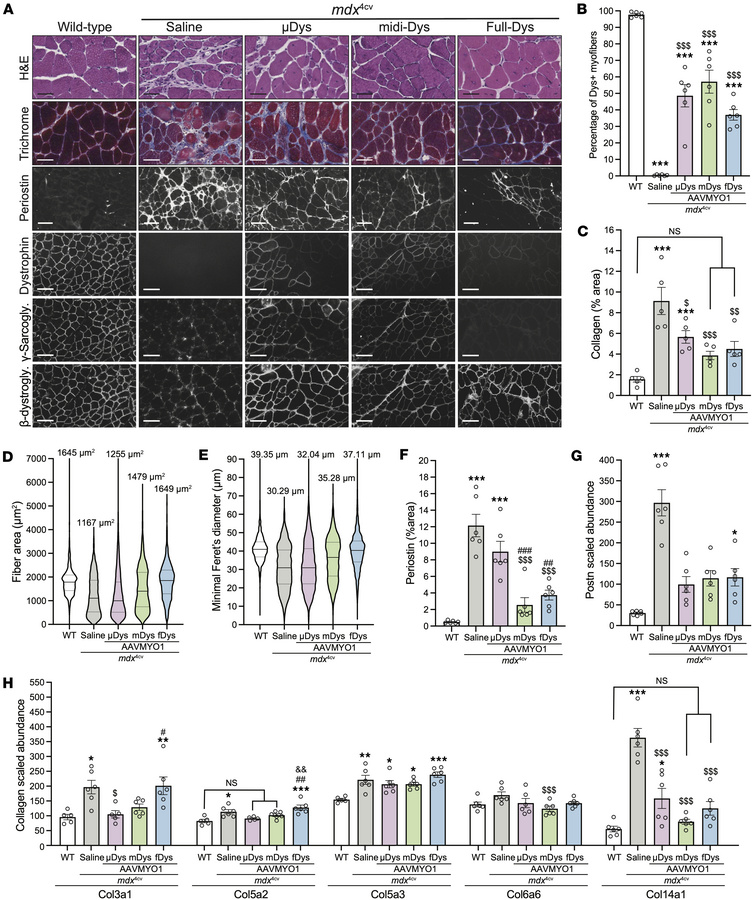
Figure 3

Histology analysis of gastrocnemius muscle cross sections showing improvements with dystrophin constructs.

Options: View larger image (or click on image) Download as PowerPoint
Histology analysis of gastrocnemius muscle cross sections showing improv...
(A) Representative images of gastrocnemius muscle cross sections stained with H&E or trichrome (top rows, scale bars: 50 μm), or immunolabeled with antibodies specific for periostin (scale bars: 50 μm) or dystrophin-glycoprotein elements (lower panel, scale bars: 100 μm). These images were acquired in RGB colors but inverted to black and white for better visualization. The original panel is presented in Supplemental Figures 2 and 3. (B) Percentage of dystrophin-positive fibers; 600–1000 myofibers were counted per sample, with n = 6 analyzed per group. (C) The collagen area of the gastrocnemius muscle was measured using trichrome-stained cross sections. n = 5 samples per group. (D) Gastrocnemius myofiber area and (E) minimal Feret’s diameter. More than 700 myofibers per sample from n = 6 per group were analyzed. The average values are shown on top of the violin bars. The solid line represents the median, while the dashed lines show the quartiles. (F) Periostin area measured from cross-section muscle sections immunolabeled with specific antibodies against periostin. n = 6 samples per group. (G) Periostin abundance level detected from proteomics analysis of gastrocnemius muscles. (H) Abundance levels of different collagens were measured using the proteomics method from gastrocnemius samples. NS, not significant. *P < 0.05, **P < 0.01, ***P < 0.001 versus WT; $P < 0.05, $$P < 0.01, $$$P < 0.001 versus saline group; #P < 0.05, ##P < 0.01, ###P < 0.001 versus μDys group; &&P < 0.01 versus midi-Dys group using 1-way ANOVA followed by Tukey’s post hoc test. Dys+: dystrophin-positive. H&E, hematoxylin and eosin; μDys, micro-dystrophin; mDys and midi-Dys, midi-dystrophin; fDys and full-Dys, full-length dystrophin.

Copyright © 2026 American Society for Clinical Investigation
ISSN 2379-3708

Sign up for email alerts