Go to The Journal of Clinical Investigation
  • About
  • Editors
  • Consulting Editors
  • For authors
  • Publication ethics
  • Publication alerts by email
  • Transfers
  • Advertising
  • Job board
  • Contact
  • Physician-Scientist Development
  • Current issue
  • Past issues
  • By specialty
    • COVID-19
    • Cardiology
    • Immunology
    • Metabolism
    • Nephrology
    • Oncology
    • Pulmonology
    • All ...
  • Videos
  • Collections
    • In-Press Preview
    • Resource and Technical Advances
    • Clinical Research and Public Health
    • Research Letters
    • Editorials
    • Perspectives
    • Physician-Scientist Development
    • Reviews
    • Top read articles

  • Current issue
  • Past issues
  • Specialties
  • In-Press Preview
  • Resource and Technical Advances
  • Clinical Research and Public Health
  • Research Letters
  • Editorials
  • Perspectives
  • Physician-Scientist Development
  • Reviews
  • Top read articles
  • About
  • Editors
  • Consulting Editors
  • For authors
  • Publication ethics
  • Publication alerts by email
  • Transfers
  • Advertising
  • Job board
  • Contact
Genital herpes shedding episodes associate with altered spatial organization and activation of mucosal immune cells
Finn MacLean, Rachael M. Zemek, Adino Tesfahun Tsegaye, Jessica B. Graham, Jessica L. Swarts, Sarah C. Vick, Nicole B. Potchen, Irene Cruz Talavera, Lakshmi Warrier, Julien Dubrulle, Lena K. Schroeder, Anna Elz, David Sowerby, Ayumi Saito, Katherine K. Thomas, Matthias Mack, Joshua T. Schiffer, R. Scott McClelland, Keith R. Jerome, Bhavna H. Chohan, Kenneth Ngure, Nelly Rwamba Mugo, Evan W. Newell, Jairam R. Lingappa, Jennifer M. Lund, Kinga Study Team
Finn MacLean, Rachael M. Zemek, Adino Tesfahun Tsegaye, Jessica B. Graham, Jessica L. Swarts, Sarah C. Vick, Nicole B. Potchen, Irene Cruz Talavera, Lakshmi Warrier, Julien Dubrulle, Lena K. Schroeder, Anna Elz, David Sowerby, Ayumi Saito, Katherine K. Thomas, Matthias Mack, Joshua T. Schiffer, R. Scott McClelland, Keith R. Jerome, Bhavna H. Chohan, Kenneth Ngure, Nelly Rwamba Mugo, Evan W. Newell, Jairam R. Lingappa, Jennifer M. Lund, Kinga Study Team
View: Text | PDF
Research Article Immunology Infectious disease

Genital herpes shedding episodes associate with altered spatial organization and activation of mucosal immune cells

  • Text
  • PDF
Abstract

Herpes Simplex Virus 2 (HSV-2) infection results in variable rates of local viral shedding in anogenital skin. The effect of episodic viral exposures on immune cells in adjacent mucosal tissues, including the genital tract, is unknown. However, any immune responses at this site could affect protective mucosal immunity, tissue homeostasis, and adverse health outcomes. To investigate the effect of HSV-2 on cervicovaginal tract immunity, we applied flow cytometry, immunofluorescence imaging, analysis of soluble immune factors, and spatial transcriptomics to cervicovaginal tissue and blood samples provided by a total of 232 HSV-2–seropositive and seronegative participants, with genital HSV-2 shedding evaluated at the time of biopsy. This unique dataset was used to define and spatially map immune cell subsets and localized gene expression via spatial transcriptomics. HSV-2 seropositivity alone was associated with minimal differences in cervicovaginal and circulating T cell phenotypes. However, the vaginal mucosa during active HSV-2 shedding was associated with alterations in T cell, macrophage, and DC localization and gene expression, consistent with increased immune surveillance, with immune activating and suppressing signals potentially reinforcing mucosal tissue homeostasis.

Authors

Finn MacLean, Rachael M. Zemek, Adino Tesfahun Tsegaye, Jessica B. Graham, Jessica L. Swarts, Sarah C. Vick, Nicole B. Potchen, Irene Cruz Talavera, Lakshmi Warrier, Julien Dubrulle, Lena K. Schroeder, Anna Elz, David Sowerby, Ayumi Saito, Katherine K. Thomas, Matthias Mack, Joshua T. Schiffer, R. Scott McClelland, Keith R. Jerome, Bhavna H. Chohan, Kenneth Ngure, Nelly Rwamba Mugo, Evan W. Newell, Jairam R. Lingappa, Jennifer M. Lund, Kinga Study Team

×

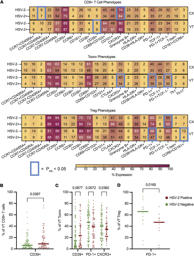
Figure 2

HSV-2 seropositivity drives few phenotypic alterations in the CVT.

Options: View larger image (or click on image) Download as PowerPoint
HSV-2 seropositivity drives few phenotypic alterations in the CVT.
(A) H...
(A) Heatmap showing frequency of CD8+ T cell, CD4+CD25–CD127+/– Tconv, and CD4+CD25+CD127–Foxp3+ Treg phenotypes in the CX and VT among HSV-2–seropositive and –seronegative individuals. All comparisons were made using a rank regression model with adjustments as in Figure 1. Comparisons on the heatmap that have an adjusted P < 0.05 are boxed in blue. (B) Frequency of CD8+ T cells expressing CD39 in the VT of HSV-2–seropositive versus –seronegative individuals. (C) Frequency of Tconv expressing CD39, PD-1, or CXCR3 in the VT of HSV-2–seropositive versus –seronegative individuals. (D) Frequency of Treg expressing PD-1 in the VT of HSV-2–seropositive versus –seronegative participants. Each dot represents an individual sample, and each bar represents the median. Adjusted rank regression P values are displayed. N is the same in B–D as described in A. For n values see Table 1.

Copyright © 2026 American Society for Clinical Investigation
ISSN 2379-3708

Sign up for email alerts