Go to The Journal of Clinical Investigation
  • About
  • Editors
  • Consulting Editors
  • For authors
  • Publication ethics
  • Publication alerts by email
  • Transfers
  • Advertising
  • Job board
  • Contact
  • Physician-Scientist Development
  • Current issue
  • Past issues
  • By specialty
    • COVID-19
    • Cardiology
    • Immunology
    • Metabolism
    • Nephrology
    • Oncology
    • Pulmonology
    • All ...
  • Videos
  • Collections
    • In-Press Preview
    • Resource and Technical Advances
    • Clinical Research and Public Health
    • Research Letters
    • Editorials
    • Perspectives
    • Physician-Scientist Development
    • Reviews
    • Top read articles

  • Current issue
  • Past issues
  • Specialties
  • In-Press Preview
  • Resource and Technical Advances
  • Clinical Research and Public Health
  • Research Letters
  • Editorials
  • Perspectives
  • Physician-Scientist Development
  • Reviews
  • Top read articles
  • About
  • Editors
  • Consulting Editors
  • For authors
  • Publication ethics
  • Publication alerts by email
  • Transfers
  • Advertising
  • Job board
  • Contact
Genital herpes shedding episodes associate with altered spatial organization and activation of mucosal immune cells
Finn MacLean, Rachael M. Zemek, Adino Tesfahun Tsegaye, Jessica B. Graham, Jessica L. Swarts, Sarah C. Vick, Nicole B. Potchen, Irene Cruz Talavera, Lakshmi Warrier, Julien Dubrulle, Lena K. Schroeder, Anna Elz, David Sowerby, Ayumi Saito, Katherine K. Thomas, Matthias Mack, Joshua T. Schiffer, R. Scott McClelland, Keith R. Jerome, Bhavna H. Chohan, Kenneth Ngure, Nelly Rwamba Mugo, Evan W. Newell, Jairam R. Lingappa, Jennifer M. Lund, Kinga Study Team
Finn MacLean, Rachael M. Zemek, Adino Tesfahun Tsegaye, Jessica B. Graham, Jessica L. Swarts, Sarah C. Vick, Nicole B. Potchen, Irene Cruz Talavera, Lakshmi Warrier, Julien Dubrulle, Lena K. Schroeder, Anna Elz, David Sowerby, Ayumi Saito, Katherine K. Thomas, Matthias Mack, Joshua T. Schiffer, R. Scott McClelland, Keith R. Jerome, Bhavna H. Chohan, Kenneth Ngure, Nelly Rwamba Mugo, Evan W. Newell, Jairam R. Lingappa, Jennifer M. Lund, Kinga Study Team
View: Text | PDF
Research Article Immunology Infectious disease

Genital herpes shedding episodes associate with altered spatial organization and activation of mucosal immune cells

  • Text
  • PDF
Abstract

Herpes Simplex Virus 2 (HSV-2) infection results in variable rates of local viral shedding in anogenital skin. The effect of episodic viral exposures on immune cells in adjacent mucosal tissues, including the genital tract, is unknown. However, any immune responses at this site could affect protective mucosal immunity, tissue homeostasis, and adverse health outcomes. To investigate the effect of HSV-2 on cervicovaginal tract immunity, we applied flow cytometry, immunofluorescence imaging, analysis of soluble immune factors, and spatial transcriptomics to cervicovaginal tissue and blood samples provided by a total of 232 HSV-2–seropositive and seronegative participants, with genital HSV-2 shedding evaluated at the time of biopsy. This unique dataset was used to define and spatially map immune cell subsets and localized gene expression via spatial transcriptomics. HSV-2 seropositivity alone was associated with minimal differences in cervicovaginal and circulating T cell phenotypes. However, the vaginal mucosa during active HSV-2 shedding was associated with alterations in T cell, macrophage, and DC localization and gene expression, consistent with increased immune surveillance, with immune activating and suppressing signals potentially reinforcing mucosal tissue homeostasis.

Authors

Finn MacLean, Rachael M. Zemek, Adino Tesfahun Tsegaye, Jessica B. Graham, Jessica L. Swarts, Sarah C. Vick, Nicole B. Potchen, Irene Cruz Talavera, Lakshmi Warrier, Julien Dubrulle, Lena K. Schroeder, Anna Elz, David Sowerby, Ayumi Saito, Katherine K. Thomas, Matthias Mack, Joshua T. Schiffer, R. Scott McClelland, Keith R. Jerome, Bhavna H. Chohan, Kenneth Ngure, Nelly Rwamba Mugo, Evan W. Newell, Jairam R. Lingappa, Jennifer M. Lund, Kinga Study Team

×

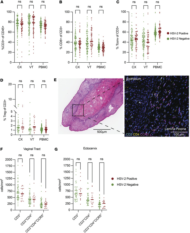
Figure 1

HSV-2 seropositivity not associated with alterations in total T cells or subsets in the genital mucosa or circulation.

Options: View larger image (or click on image) Download as PowerPoint
HSV-2 seropositivity not associated with alterations in total T cells or...
(A) Flow cytometry was used to measure the proportion of CD3+ cells among total CD45+ cells in ectocervix (CX), vaginal tract (VT), and PBMC samples. (B–D) CD8+ frequency (B), CD4+ CD25–CD127+/– conventional T Cell (Tconv) (C), and CD4+CD25+CD127–Foxp3+ Treg among total CD3+ T cells in CX, VT, and PBMC (D). (E) Representative H&E image of VT tissue (left), and representative immunofluorescence-stained VT tissue section from the same sample as shown in the H&E image (right). The box represents the portion of the serial section that is shown in the immunofluorescence image. Scale bars 500 µm or 100 µm, as indicated on image. (F and G) Quantification of the density of CD3+, CD3+CD4+, and CD3+CD4+CCR5+ cells in VT (F) and CX (G) tissue sections. Each dot represents an individual sample, and each bar represents the median. For flow cytometry analysis, comparisons were made using an adjusted rank regression model. PBMC comparisons were adjusted for hormonal contraceptive use and age, and CX and VT comparisons were adjusted for hormonal contraceptive use, bacterial vaginosis via Nugent score, HIV exposure, semen exposure, and age. Image analysis was done on a subset of samples that were unexposed to HIV and samples that were BV–. Wilcoxon rank sum test was used to compare cellular densities via image analysis without adjustment. “ns” indicates results were nonsignificant with an adjusted P value (for flow cytometry) and an unadjusted P value (for image analysis) greater than 0.05.

Copyright © 2026 American Society for Clinical Investigation
ISSN 2379-3708

Sign up for email alerts