Go to The Journal of Clinical Investigation
  • About
  • Editors
  • Consulting Editors
  • For authors
  • Publication ethics
  • Publication alerts by email
  • Transfers
  • Advertising
  • Job board
  • Contact
  • Physician-Scientist Development
  • Current issue
  • Past issues
  • By specialty
    • COVID-19
    • Cardiology
    • Immunology
    • Metabolism
    • Nephrology
    • Oncology
    • Pulmonology
    • All ...
  • Videos
  • Collections
    • In-Press Preview
    • Resource and Technical Advances
    • Clinical Research and Public Health
    • Research Letters
    • Editorials
    • Perspectives
    • Physician-Scientist Development
    • Reviews
    • Top read articles

  • Current issue
  • Past issues
  • Specialties
  • In-Press Preview
  • Resource and Technical Advances
  • Clinical Research and Public Health
  • Research Letters
  • Editorials
  • Perspectives
  • Physician-Scientist Development
  • Reviews
  • Top read articles
  • About
  • Editors
  • Consulting Editors
  • For authors
  • Publication ethics
  • Publication alerts by email
  • Transfers
  • Advertising
  • Job board
  • Contact
PhIP-Seq uncovers marked heterogeneity in acute rheumatic fever autoantibodies
Reuben McGregor, Lauren H. Carlton, Timothy J. O’Donnell, Elliot Merritt, Campbell R. Sheen, Florina Chan Mow, William John Martin, Michael G. Baker, Nigel Wilson, Uri Laserson, Nicole J. Moreland
Reuben McGregor, Lauren H. Carlton, Timothy J. O’Donnell, Elliot Merritt, Campbell R. Sheen, Florina Chan Mow, William John Martin, Michael G. Baker, Nigel Wilson, Uri Laserson, Nicole J. Moreland
View: Text | PDF
Research Article Cardiology

PhIP-Seq uncovers marked heterogeneity in acute rheumatic fever autoantibodies

  • Text
  • PDF
Abstract

Acute rheumatic fever (ARF) and associated rheumatic heart disease are serious sequelae after infection with group A Streptococcus (Strep A). Autoantibodies are thought to contribute to pathogenesis, with deeper exploration of the autoantibody repertoire needed to improve mechanistic understanding and identify new biomarkers. Phage immunoprecipitation sequencing (PhIP-Seq) with the HuScan library (>250,000 overlapping 90-mer peptides spanning the human proteome) was utilized to analyze autoreactivity in sera from children with ARF, uncomplicated Strep A pharyngitis, and matched healthy controls. A global proteome-wide increase in autoantigen reactivity was observed in ARF, as was marked heterogeneity between patients. Public epitopes, common between individuals with ARF were rare, and comprised less than 1% of all enriched peptides. Differential analysis identified both unknown and previously identified ARF autoantigens, including PPP1R12B, a myosin phosphatase complex regulatory subunit expressed in cardiac muscle, and members of the collagen protein family, respectively. Pathway analysis found antigens from the disease-relevant processes encompassing sarcomere and heart morphogenesis were targeted. In sum, PhIP-Seq has substantially expanded the spectrum of autoantigens in ARF, and reveals the rarity of public epitopes in the disease. It provides further support for the role of epitope spreading in pathogenesis and has identified PPP1R12B as an enriched autoantigen.

Authors

Reuben McGregor, Lauren H. Carlton, Timothy J. O’Donnell, Elliot Merritt, Campbell R. Sheen, Florina Chan Mow, William John Martin, Michael G. Baker, Nigel Wilson, Uri Laserson, Nicole J. Moreland

×

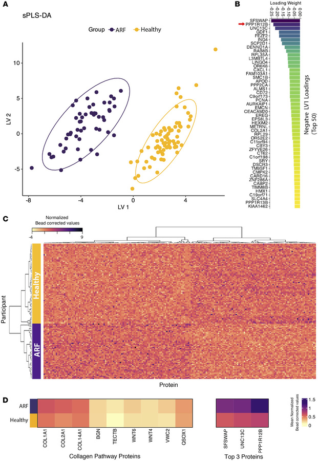
Figure 2

Identification of discriminatory protein-level autoantibodies between ARF and healthy controls.

Options: View larger image (or click on image) Download as PowerPoint
Identification of discriminatory protein-level autoantibodies between AR...
(A) Scatter plot of sPLS-DA latent variable 1 (LV1) versus LV2 scores for individual samples. ARF cases (purple) and healthy controls (gold) are separated, with 95% confidence ellipses shown for each group. (B) Top 50 negative loading weights on LV1, representing protein-level autoantibodies most strongly associated with ARF cases. Bars are ordered by magnitude and colored according to loading strength. (C) Heatmap of protein-level autoantibodies expression for features selected by sPLS-DA across participants. Rows represent individuals colored by case/control status; columns represent selected features. Euclidean distance and complete linkage hierarchical clustering were applied to both rows and columns. (D) Heatmap of collagen-associated proteins identified from pathway enrichment analysis of top LV1 features. Rows represent the mean autoantibody reactivity in ARF and healthy control groups, and columns represent autoantibodies targeting collagen-related proteins. Reactivity against the top 3 proteins contributing to LV-10, noncollagen proteins, are included (right) for comparison of autoantibody magnitude. Color intensity reflects relative autoantibody reactivity.

Copyright © 2026 American Society for Clinical Investigation
ISSN 2379-3708

Sign up for email alerts