Go to The Journal of Clinical Investigation
  • About
  • Editors
  • Consulting Editors
  • For authors
  • Publication ethics
  • Publication alerts by email
  • Transfers
  • Advertising
  • Job board
  • Contact
  • Physician-Scientist Development
  • Current issue
  • Past issues
  • By specialty
    • COVID-19
    • Cardiology
    • Immunology
    • Metabolism
    • Nephrology
    • Oncology
    • Pulmonology
    • All ...
  • Videos
  • Collections
    • In-Press Preview
    • Resource and Technical Advances
    • Clinical Research and Public Health
    • Research Letters
    • Editorials
    • Perspectives
    • Physician-Scientist Development
    • Reviews
    • Top read articles

  • Current issue
  • Past issues
  • Specialties
  • In-Press Preview
  • Resource and Technical Advances
  • Clinical Research and Public Health
  • Research Letters
  • Editorials
  • Perspectives
  • Physician-Scientist Development
  • Reviews
  • Top read articles
  • About
  • Editors
  • Consulting Editors
  • For authors
  • Publication ethics
  • Publication alerts by email
  • Transfers
  • Advertising
  • Job board
  • Contact
Recurrent neonatal seizures increase tonic inhibition and respond to enhancers of δ-containing GABAA receptors
Gage T. Liddiard, Gordon F. Buchanan, Mark L. Schultz, Joseph Glykys
Gage T. Liddiard, Gordon F. Buchanan, Mark L. Schultz, Joseph Glykys
View: Text | PDF
Research Article Cell biology Neuroscience

Recurrent neonatal seizures increase tonic inhibition and respond to enhancers of δ-containing GABAA receptors

  • Text
  • PDF
Abstract

About one-third of neonatal seizures do not respond to the first-line anticonvulsant phenobarbital, which activates phasic inhibition and whose effectiveness decreases over time. Whether enhancing tonic inhibition can treat refractory seizures or status epilepticus in neonates remains uncertain. We evaluated the effect of recurrent seizure-like events (SLE) on α5– and δ–GABAA receptor (α5- and δ-GABAAR) subunit expression and tonic inhibition in neonatal C57BL/6J mice (P6–9, both sexes) using acute brain slices. We investigated the impact of THIP (gaboxadol) on neonatal behavioral seizures, neuronal apoptosis, and neurodegeneration in vivo. We found neonatal neocortical expression of α5- and δ-GABAAR subunits. Blocking α5-GABAARs with L-655,708 did not affect acute neonatal SLE, whereas enhancing δ-GABAARs with THDOC, a neurosteroid, reduced them. The α5- and δ-GABAAR membrane expression increased after 8 hours of neonatal SLE and correlated with increased δ-mediated conductance but not α5-mediated conductance. Enhancing tonic inhibition was more effective in reducing recurrent neonatal SLE (8 hours) compared with early treatment. Increasing tonic inhibition reduced the duration, severity, and number of kainic acid–induced in vivo neonatal behavioral seizures without increasing neurodegeneration or apoptosis. We conclude that recurrent neonatal seizures increase tonic inhibition. Therefore, enhancing tonic inhibition may be a treatment strategy for prolonged neonatal status epilepticus.

Authors

Gage T. Liddiard, Gordon F. Buchanan, Mark L. Schultz, Joseph Glykys

×

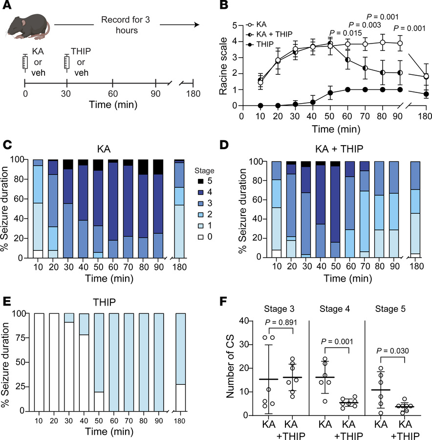
Figure 8

THIP (gaboxadol) reduces behavioral seizure frequency and severity in vivo in neonatal mice.

Options: View larger image (or click on image) Download as PowerPoint
THIP (gaboxadol) reduces behavioral seizure frequency and severity in vi...
(A) In vivo seizure protocol (P8–9). (B) Behavioral seizure severity over time (Racine scale) between kainic acid (KA), KA+THIP, and THIP alone over 90 minutes. Two-way ANOVA: time, F(3.70, 59.2) = 28.75, P < 0.0001; treatment: F(2,16) = 167.7, P < 0.0001; time × treatment interaction F(18, 144) = 12.1, P < 0.0001; Tukey’s post hoc test values that are significant between KA vs. KA+THIP are displayed. Comparisons with THIP are not pictured. n (mice) = 6 KA, 7 KA+THIP, 6 THIP. (C–E) Behavioral seizure severity (Racine scale) every 10 minutes in KA, KA+THIP, and THIP. (F) Number of convulsive seizures by stage between KA and KA+THIP groups (unpaired t test, n = same as above per group). Circles indicate an average of mice in B and individual mice in F. Mean ± 95% CI.

Copyright © 2025 American Society for Clinical Investigation
ISSN 2379-3708

Sign up for email alerts