Go to The Journal of Clinical Investigation
  • About
  • Editors
  • Consulting Editors
  • For authors
  • Publication ethics
  • Publication alerts by email
  • Transfers
  • Advertising
  • Job board
  • Contact
  • Physician-Scientist Development
  • Current issue
  • Past issues
  • By specialty
    • COVID-19
    • Cardiology
    • Immunology
    • Metabolism
    • Nephrology
    • Oncology
    • Pulmonology
    • All ...
  • Videos
  • Collections
    • In-Press Preview
    • Resource and Technical Advances
    • Clinical Research and Public Health
    • Research Letters
    • Editorials
    • Perspectives
    • Physician-Scientist Development
    • Reviews
    • Top read articles

  • Current issue
  • Past issues
  • Specialties
  • In-Press Preview
  • Resource and Technical Advances
  • Clinical Research and Public Health
  • Research Letters
  • Editorials
  • Perspectives
  • Physician-Scientist Development
  • Reviews
  • Top read articles
  • About
  • Editors
  • Consulting Editors
  • For authors
  • Publication ethics
  • Publication alerts by email
  • Transfers
  • Advertising
  • Job board
  • Contact
Targeting p300 and CBP abolishes HOXB13-loss-induced lipogenesis and tumor metastasis
Xiaodong Lu, Liu Peng, Qi Chu, Samantha Ye, Mingyang Liu, Maha Hussain, Mehmet A. Bilen, Lara R. Harik, Jonathan Melamed, Jonathan C. Zhao, Jindan Yu
Xiaodong Lu, Liu Peng, Qi Chu, Samantha Ye, Mingyang Liu, Maha Hussain, Mehmet A. Bilen, Lara R. Harik, Jonathan Melamed, Jonathan C. Zhao, Jindan Yu
View: Text | PDF
Research Article Genetics Oncology

Targeting p300 and CBP abolishes HOXB13-loss-induced lipogenesis and tumor metastasis

  • Text
  • PDF
Abstract

HOXB13 is a prostate-specific transcription factor best known for its role as an androgen receptor (AR) cofactor. Recent evidence suggests that HOXB13 plays critical AR-independent functions in repressing lipogenic programs and promoting prostate cancer (PCa) metastasis. However, the mechanisms linking HOXB13 loss to tumor metastasis remain unclear. Here, we show that p300 and CBP co-occupy lipogenic enhancers suppressed by HOXB13 and HDAC3 and are essential for enhancer activation and target gene expression following HOXB13 depletion. Loss of HOXB13 induces lipid-sensitive matrix metalloproteinases (MMPs), promoting increased cell motility. Importantly, pharmacological inhibition of p300 and CBP blocks HOXB13-loss-driven lipogenesis, reduces MMP expression, and decreases cell migration in vitro and tumor metastasis in vivo. Analysis of clinical samples revealed that HOXB13 expression is reduced in metastatic hormone-sensitive PCa compared with matched primary tumors, further supporting its role in tumor metastasis. These findings demonstrate that HOXB13 downregulation promotes PCa metastasis through p300- and CBP-dependent lipogenic and motility pathways, which may be targeted by p300 inhibition.

Authors

Xiaodong Lu, Liu Peng, Qi Chu, Samantha Ye, Mingyang Liu, Maha Hussain, Mehmet A. Bilen, Lara R. Harik, Jonathan Melamed, Jonathan C. Zhao, Jindan Yu

×

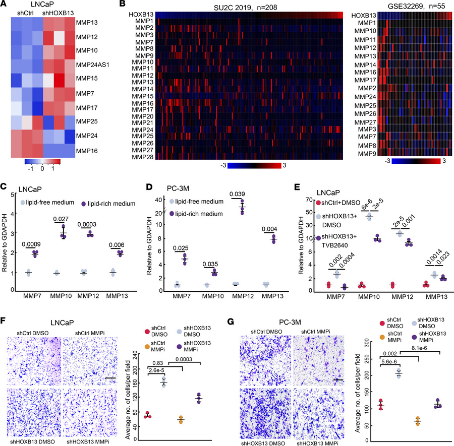
Figure 4

Lipid-induced MMP genes mediate HOXB13-loss-induced cell motility.

Options: View larger image (or click on image) Download as PowerPoint
Lipid-induced MMP genes mediate HOXB13-loss-induced cell motility.
(A) H...
(A) Heatmap showing MMP expression in LNCaP RNA-seq with control or HOXB13 KD. All expressed MMPs in LNCaP cells were included in analysis. Color bar: z-score. (B) Heatmaps showing expression of MMPs in the indicated PCa patient data sets with samples ordered by HOXB13 level (top row). All the expressed MMPs in patients were included in analysis. Color bar: z-score. (C and D) RT-qPCR analysis of MMP expression in LNCaP (C) and PC-3M (D) cells cultured in lipid-free medium or lipid-rich medium (2% lipid mixture). Data were normalized to GAPDH (mean ± SEM, n = 3). P values were calculated by unpaired, 2-sided t test. (E) RT-qPCR analysis of MMP expression in LNCaP cells with shHOXB13 and/or TVB-2640 treatment. Data were normalized to GAPDH (mean ± SEM, n = 3). P values were calculated by unpaired, 2-sided t test. (F and G) Cell invasion assays of control or HOXB13-KD LNCaP (F) and PC-3M (G) cells treated with DMSO or MMPi. Representative images are shown (left), and the number of invaded cells is quantified (right). Scale bars: 50 μm. Quantification data are the mean ± SD of technical replicates from 1 of 2 (n = 2) independent experiments. P values were calculated by unpaired, 2-sided t test.

Copyright © 2026 American Society for Clinical Investigation
ISSN 2379-3708

Sign up for email alerts