Go to The Journal of Clinical Investigation
  • About
  • Editors
  • Consulting Editors
  • For authors
  • Publication ethics
  • Publication alerts by email
  • Transfers
  • Advertising
  • Job board
  • Contact
  • Physician-Scientist Development
  • Current issue
  • Past issues
  • By specialty
    • COVID-19
    • Cardiology
    • Immunology
    • Metabolism
    • Nephrology
    • Oncology
    • Pulmonology
    • All ...
  • Videos
  • Collections
    • In-Press Preview
    • Resource and Technical Advances
    • Clinical Research and Public Health
    • Research Letters
    • Editorials
    • Perspectives
    • Physician-Scientist Development
    • Reviews
    • Top read articles

  • Current issue
  • Past issues
  • Specialties
  • In-Press Preview
  • Resource and Technical Advances
  • Clinical Research and Public Health
  • Research Letters
  • Editorials
  • Perspectives
  • Physician-Scientist Development
  • Reviews
  • Top read articles
  • About
  • Editors
  • Consulting Editors
  • For authors
  • Publication ethics
  • Publication alerts by email
  • Transfers
  • Advertising
  • Job board
  • Contact
Type I IFNs enhance human dorsal root ganglion nociceptor excitability and induce TRPV1 sensitization
Úrzula Franco-Enzástiga, Keerthana Natarajan, Felipe Espinosa, Rafael Granja-Vazquez, Hemanth Mydugolam, Theodore J. Price
Úrzula Franco-Enzástiga, Keerthana Natarajan, Felipe Espinosa, Rafael Granja-Vazquez, Hemanth Mydugolam, Theodore J. Price
View: Text | PDF
Research Article Inflammation Neuroscience

Type I IFNs enhance human dorsal root ganglion nociceptor excitability and induce TRPV1 sensitization

  • Text
  • PDF
Abstract

Type I interferons (IFNs) are critical cytokines for antiviral defense and are linked to painful diseases like rheumatoid arthritis, lupus, and neuropathic pain in humans. IFN-α therapy can cause myalgia, headache, and joint and abdominal pain. Studies in rodent models demonstrate that direct action of IFNs on sensory neurons in the dorsal root ganglion (DRG) promotes hyperexcitability, but rodent behavioral data on IFNs are conflicting, with reports of both pro- and antinociceptive actions. We sought to clarify the action of IFN-α and IFN-β on human DRG (hDRG) nociceptors. We found that IFN receptor subunits IFNAR1 and IFNAR2 are expressed by these neurons, and their engagement induces canonical STAT1 signaling and noncanonical MAPK activation as measured by increased phosphorylation of the cap-binding protein elongation initiation factor 4E by MAPK interacting kinases 1/2 (MNK1/2). Using patch-clamp electrophysiology, Ca2+ imaging, and multielectrode arrays, we demonstrated that IFN-α and -β increase the excitability of hDRG neurons with acute and long-term exposure. Type I IFNs prolonged the duration of capsaicin responses, an effect that is blocked by inhibition of MNK1/2 with eFT508, a specific inhibitor of these kinases. This study supports the conclusion that type I IFNs induce hyperexcitability and transient receptor potential vanilloid 1 sensitization when they interact with IFNAR1/2 in hDRG nociceptors.

Authors

Úrzula Franco-Enzástiga, Keerthana Natarajan, Felipe Espinosa, Rafael Granja-Vazquez, Hemanth Mydugolam, Theodore J. Price

×

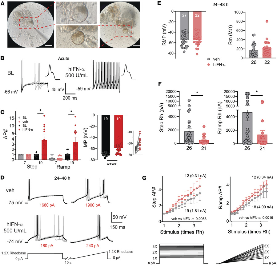
Figure 5

hIFN-α increases the excitability of hDRG neurons.

Options: View larger image (or click on image) Download as PowerPoint
hIFN-α increases the excitability of hDRG neurons.
(A) Pictures of recor...
(A) Pictures of recorded hDRG neurons. The left picture shows a partially covered hDRG neuron. The right picture shows a neuron devoid of SGCs. The middle pictures are zoomed versions of the left and right pictures. (B) AP traces of 10 sweeps before (left) and up to 1 hour after 500 U/mL hIFN-α perfusion (right). In this cell, the number of APs increased almost 10-fold, accompanied by a mild depolarization of 7 mV. Insets show a zoom of the initial APs in a sweep to highlight the presence of the characteristic AP hump in nociceptors. (C) AP number (#) in baseline (BL) conditions, and after vehicle (veh) or hIFN-α exposure, using step and ramp protocols (left). Resistance membrane potential (RMP) in BL conditions and after hIFN-α application. The inset highlights that most cells were depolarized in the presence of hIFN-α (right). (D) AP traces 24–48 hours after veh (top traces) or hIFN-α incubation (bottom traces). Numbers in red highlight the difference in rheobase (Rh) between the experimental groups. (E) RMP and membrane resistance (Rm) in neurons incubated for 24–48 hours with veh or hIFN-α. (F) Rh after 24–48 hours of incubation with hIFN-α or veh. (G) Number of APs with incremental stimulation intensities after incubation with hIFN-α for 24–48 hours or veh. Numbers in parentheses indicate the average Rh for the corresponding group. Data are presented as mean ± SEM. Paired t test was used to assess group differences in C, and unpaired t test was used in E and F, and 2-way mixed ANOVA was used in G. *P < 0.05, ****P < 0.0001. Scale bar: 50 μm; zoom: 2.3×.

Copyright © 2026 American Society for Clinical Investigation
ISSN 2379-3708

Sign up for email alerts