Go to The Journal of Clinical Investigation
  • About
  • Editors
  • Consulting Editors
  • For authors
  • Publication ethics
  • Publication alerts by email
  • Transfers
  • Advertising
  • Job board
  • Contact
  • Physician-Scientist Development
  • Current issue
  • Past issues
  • By specialty
    • COVID-19
    • Cardiology
    • Immunology
    • Metabolism
    • Nephrology
    • Oncology
    • Pulmonology
    • All ...
  • Videos
  • Collections
    • In-Press Preview
    • Resource and Technical Advances
    • Clinical Research and Public Health
    • Research Letters
    • Editorials
    • Perspectives
    • Physician-Scientist Development
    • Reviews
    • Top read articles

  • Current issue
  • Past issues
  • Specialties
  • In-Press Preview
  • Resource and Technical Advances
  • Clinical Research and Public Health
  • Research Letters
  • Editorials
  • Perspectives
  • Physician-Scientist Development
  • Reviews
  • Top read articles
  • About
  • Editors
  • Consulting Editors
  • For authors
  • Publication ethics
  • Publication alerts by email
  • Transfers
  • Advertising
  • Job board
  • Contact
Type I IFNs enhance human dorsal root ganglion nociceptor excitability and induce TRPV1 sensitization
Úrzula Franco-Enzástiga, Keerthana Natarajan, Felipe Espinosa, Rafael Granja-Vazquez, Hemanth Mydugolam, Theodore J. Price
Úrzula Franco-Enzástiga, Keerthana Natarajan, Felipe Espinosa, Rafael Granja-Vazquez, Hemanth Mydugolam, Theodore J. Price
View: Text | PDF
Research Article Inflammation Neuroscience

Type I IFNs enhance human dorsal root ganglion nociceptor excitability and induce TRPV1 sensitization

  • Text
  • PDF
Abstract

Type I interferons (IFNs) are critical cytokines for antiviral defense and are linked to painful diseases like rheumatoid arthritis, lupus, and neuropathic pain in humans. IFN-α therapy can cause myalgia, headache, and joint and abdominal pain. Studies in rodent models demonstrate that direct action of IFNs on sensory neurons in the dorsal root ganglion (DRG) promotes hyperexcitability, but rodent behavioral data on IFNs are conflicting, with reports of both pro- and antinociceptive actions. We sought to clarify the action of IFN-α and IFN-β on human DRG (hDRG) nociceptors. We found that IFN receptor subunits IFNAR1 and IFNAR2 are expressed by these neurons, and their engagement induces canonical STAT1 signaling and noncanonical MAPK activation as measured by increased phosphorylation of the cap-binding protein elongation initiation factor 4E by MAPK interacting kinases 1/2 (MNK1/2). Using patch-clamp electrophysiology, Ca2+ imaging, and multielectrode arrays, we demonstrated that IFN-α and -β increase the excitability of hDRG neurons with acute and long-term exposure. Type I IFNs prolonged the duration of capsaicin responses, an effect that is blocked by inhibition of MNK1/2 with eFT508, a specific inhibitor of these kinases. This study supports the conclusion that type I IFNs induce hyperexcitability and transient receptor potential vanilloid 1 sensitization when they interact with IFNAR1/2 in hDRG nociceptors.

Authors

Úrzula Franco-Enzástiga, Keerthana Natarajan, Felipe Espinosa, Rafael Granja-Vazquez, Hemanth Mydugolam, Theodore J. Price

×

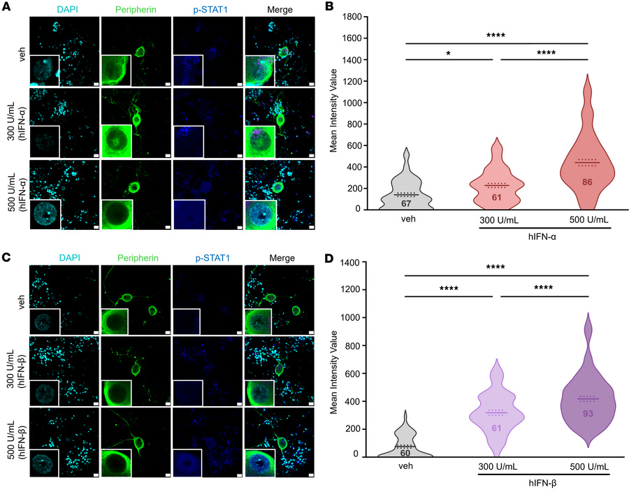
Figure 4

Type I IFN induction of STAT1 signaling in the nuclear compartment of hDRG neurons.

Options: View larger image (or click on image) Download as PowerPoint
Type I IFN induction of STAT1 signaling in the nuclear compartment of hD...
(A) Representative confocal images of phosphorylated (p-) STAT1 (blue) in peripherin-positive neurons (green) 1 hour after hIFN-α treatment. (B) Neuronal nuclear mean gray intensity value of p-STAT1 in dissociated cultures incubated with hIFN-α for 1 hour. (C) Representative confocal images of p-STAT1 (blue) in peripherin-positive neurons (green) 1 hour after hIFN-β treatment. An extra channel was used to subtract the lipofuscin autofluorescence signal. (D) Neuronal nuclear mean gray intensity value of p-STAT1 in dissociated cultures incubated with hIFN-β for 1 hour. Data are presented as individual values of mean gray value; treatment mean ± SEM are represented; N = 2–3 organ donors; technical replicates per donor = 2–3 cultures per condition. **P < 0.05, ****P < 0.0001 as determined by 1-way ANOVA followed by Bonferroni’s test. Scale bar: 20 μm.

Copyright © 2026 American Society for Clinical Investigation
ISSN 2379-3708

Sign up for email alerts