Go to The Journal of Clinical Investigation
  • About
  • Editors
  • Consulting Editors
  • For authors
  • Publication ethics
  • Publication alerts by email
  • Transfers
  • Advertising
  • Job board
  • Contact
  • Physician-Scientist Development
  • Current issue
  • Past issues
  • By specialty
    • COVID-19
    • Cardiology
    • Immunology
    • Metabolism
    • Nephrology
    • Oncology
    • Pulmonology
    • All ...
  • Videos
  • Collections
    • In-Press Preview
    • Resource and Technical Advances
    • Clinical Research and Public Health
    • Research Letters
    • Editorials
    • Perspectives
    • Physician-Scientist Development
    • Reviews
    • Top read articles

  • Current issue
  • Past issues
  • Specialties
  • In-Press Preview
  • Resource and Technical Advances
  • Clinical Research and Public Health
  • Research Letters
  • Editorials
  • Perspectives
  • Physician-Scientist Development
  • Reviews
  • Top read articles
  • About
  • Editors
  • Consulting Editors
  • For authors
  • Publication ethics
  • Publication alerts by email
  • Transfers
  • Advertising
  • Job board
  • Contact
Macrophage metabolic rewiring rejuvenates muscle Raman signatures and cellular remodeling during regrowth in aged mice
Zachary J. Fennel, … , Anhong Zhou, Micah J. Drummond
Zachary J. Fennel, … , Anhong Zhou, Micah J. Drummond
Published September 9, 2025
Citation Information: JCI Insight. 2025;10(20):e194303. https://doi.org/10.1172/jci.insight.194303.
View: Text | PDF
Research Article Aging Metabolism Muscle biology

Macrophage metabolic rewiring rejuvenates muscle Raman signatures and cellular remodeling during regrowth in aged mice

  • Text
  • PDF
Abstract

Impaired muscle regrowth in aging is underpinned by reduced proinflammatory macrophage function and subsequently impaired muscle cellular remodeling. Macrophage phenotype is metabolically controlled through TCA intermediate accumulation and activation of HIF1A. We hypothesized that transient hypoxia following disuse in old mice would enhance macrophage metabolic inflammatory function, thereby improving muscle cellular remodeling and recovery. Old (20 months) and young adult mice (4 months) were exposed to acute (24 hour) normobaric hypoxia immediately following 14 days of hind limb unloading and assessed during early reambulation (4 and 7 days) compared to age-matched controls. Treated aged mice had improved proinflammatory macrophage profiles, muscle cellular remodeling, and functional muscle recovery to the levels of young control mice. Likewise, young adult mice had enhanced muscle remodeling and functional recovery when treated with acute hypoxia. Treatment in aged mice restored the muscle molecular fingerprint and biochemical spectral patterns (Raman spectroscopy) observed in young mice and strongly correlated with improved collagen remodeling. Finally, intramuscular delivery of hypoxia-treated macrophages recapitulated the muscle remodeling and recovery effects of whole-body hypoxic exposure in old mice. These results emphasize the role of proinflammatory macrophages during muscle regrowth in aging and highlight immunometabolic approaches as a route to improve muscle cellular dynamics and regrowth.

Authors

Zachary J. Fennel, Negar Kosari, Paul-Emile Bourrant, Elena M. Yee, Robert J. Castro, Anu S. Kurian, Jonathan Palmer, Morgan Christensen, Katsuhiko Funai, Ryan M. O’Connell, Anhong Zhou, Micah J. Drummond

×

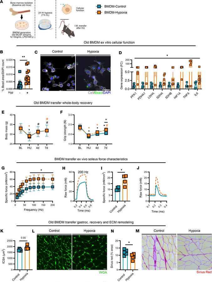
Figure 7

Adoptive transfer of hypoxia-treated macrophages.

Options: View larger image (or click on image) Download as PowerPoint
Adoptive transfer of hypoxia-treated macrophages.
(A) Summary of experim...
(A) Summary of experimental design. (B–D) Phagocytic capacity (n = 10) and gene expression profile (n = 6) of replicate BMDMs isolated from old mice at baseline (BL) with or without ex vitro hypoxia treatment (cell: white, beads: green, DAPI: blue). Original magnification, ×20. Scale bar: 50 μm. (E and F) Body weight and grip strength (n = 5) at BL, following hind limb unloading (HU), and at 4 days (4d) and 7d of recovery from HU in old mice treated with control or hypoxia-stimulated BMDMs. (G and H) Ex vivo soleus-specific force frequency (Nm/mm2) from 10 to 200 Hz (n = 4) and representative absolute force tracing (mN) at 200 Hz stimulation. (I and J) Soleus-specific twitch at optimal length and representative peak twitch tracing. (K–N) Gastrocnemius fCSA (wheat germ agglutinin [WGA]: green) and Sirius red at 7d of recovery. Original magnification, ×10 (L) and ×20 (N). Scale bars: 25 μm (L and N). Each data point represents an individual replicate or mouse, presented as mean ± SD. Orange color indicates hypoxia-treated macrophage injection, teal color indicates control. *P < 0.05 for difference from BL; #P < 0.05 for difference from HU. An asterisks over a line in F indicates a difference between groups at that time point. Significance was assessed by 2-tailed t test (B, D, I, K, and M) or 2-way ANOVA with Holm-Bonferroni test (E–G).

Copyright © 2025 American Society for Clinical Investigation
ISSN 2379-3708

Sign up for email alerts