Go to The Journal of Clinical Investigation
  • About
  • Editors
  • Consulting Editors
  • For authors
  • Publication ethics
  • Publication alerts by email
  • Transfers
  • Advertising
  • Job board
  • Contact
  • Physician-Scientist Development
  • Current issue
  • Past issues
  • By specialty
    • COVID-19
    • Cardiology
    • Immunology
    • Metabolism
    • Nephrology
    • Oncology
    • Pulmonology
    • All ...
  • Videos
  • Collections
    • In-Press Preview
    • Resource and Technical Advances
    • Clinical Research and Public Health
    • Research Letters
    • Editorials
    • Perspectives
    • Physician-Scientist Development
    • Reviews
    • Top read articles

  • Current issue
  • Past issues
  • Specialties
  • In-Press Preview
  • Resource and Technical Advances
  • Clinical Research and Public Health
  • Research Letters
  • Editorials
  • Perspectives
  • Physician-Scientist Development
  • Reviews
  • Top read articles
  • About
  • Editors
  • Consulting Editors
  • For authors
  • Publication ethics
  • Publication alerts by email
  • Transfers
  • Advertising
  • Job board
  • Contact
Macrophage metabolic rewiring rejuvenates muscle Raman signatures and cellular remodeling during regrowth in aged mice
Zachary J. Fennel, Negar Kosari, Paul-Emile Bourrant, Elena M. Yee, Robert J. Castro, Anu S. Kurian, Jonathan Palmer, Morgan Christensen, Katsuhiko Funai, Ryan M. O’Connell, Anhong Zhou, Micah J. Drummond
Zachary J. Fennel, Negar Kosari, Paul-Emile Bourrant, Elena M. Yee, Robert J. Castro, Anu S. Kurian, Jonathan Palmer, Morgan Christensen, Katsuhiko Funai, Ryan M. O’Connell, Anhong Zhou, Micah J. Drummond
View: Text | PDF
Research Article Aging Metabolism Muscle biology

Macrophage metabolic rewiring rejuvenates muscle Raman signatures and cellular remodeling during regrowth in aged mice

  • Text
  • PDF
Abstract

Impaired muscle regrowth in aging is underpinned by reduced proinflammatory macrophage function and subsequently impaired muscle cellular remodeling. Macrophage phenotype is metabolically controlled through TCA intermediate accumulation and activation of HIF1A. We hypothesized that transient hypoxia following disuse in old mice would enhance macrophage metabolic inflammatory function, thereby improving muscle cellular remodeling and recovery. Old (20 months) and young adult mice (4 months) were exposed to acute (24 hour) normobaric hypoxia immediately following 14 days of hind limb unloading and assessed during early reambulation (4 and 7 days) compared to age-matched controls. Treated aged mice had improved proinflammatory macrophage profiles, muscle cellular remodeling, and functional muscle recovery to the levels of young control mice. Likewise, young adult mice had enhanced muscle remodeling and functional recovery when treated with acute hypoxia. Treatment in aged mice restored the muscle molecular fingerprint and biochemical spectral patterns (Raman spectroscopy) observed in young mice and strongly correlated with improved collagen remodeling. Finally, intramuscular delivery of hypoxia-treated macrophages recapitulated the muscle remodeling and recovery effects of whole-body hypoxic exposure in old mice. These results emphasize the role of proinflammatory macrophages during muscle regrowth in aging and highlight immunometabolic approaches as a route to improve muscle cellular dynamics and regrowth.

Authors

Zachary J. Fennel, Negar Kosari, Paul-Emile Bourrant, Elena M. Yee, Robert J. Castro, Anu S. Kurian, Jonathan Palmer, Morgan Christensen, Katsuhiko Funai, Ryan M. O’Connell, Anhong Zhou, Micah J. Drummond

×

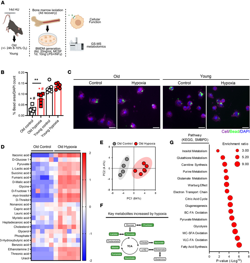
Figure 6

Macrophage function and metabolism.

Options: View larger image (or click on image) Download as PowerPoint
Macrophage function and metabolism.
(A) Summary of experimental design. ...
(A) Summary of experimental design. (B and C) Phagocytic capacity of BMDMs from old and young mice isolated at 4 days (4d) of recovery from hind limb unloading (n = 6) and representative image (cell: purple, beads: green, DAPI: blue). Original magnification, ×20. Scale bars: 20 μm. Each data point in B represents cells from an individual mouse, presented as mean ± SD. **P < 0.01 by 1-way ANOVA with Dunnett’s test for difference from young control; #P < 0.05 for difference from young hypoxia. Red color indicates hypoxia exposure, white color indicates control. Asterisks over a line in B indicate a difference between groups at that time point. (D–G) Metabolomics analysis of old BMDMs isolated at 4d of recovery (n = 4–6), including metabolite content, PCA distribution, summary of increased glycolytic/TCA-related metabolites, and key enriched metabolic pathways (KEGG and SMBPD). (D and E) Heatmap and PCA clustering (log2[fold change]). (F) Significantly increased metabolites (log2[fold change] ≥ 1.5, Padj ≤ 0.05). (G) Significant pathway enrichment (normalized enrichment score ≥ 2, P ≤ 1.3 log2). P < 0.05 or P ≤ 1.3 log2 was considered significant.

Copyright © 2026 American Society for Clinical Investigation
ISSN 2379-3708

Sign up for email alerts