Go to The Journal of Clinical Investigation
  • About
  • Editors
  • Consulting Editors
  • For authors
  • Publication ethics
  • Publication alerts by email
  • Transfers
  • Advertising
  • Job board
  • Contact
  • Physician-Scientist Development
  • Current issue
  • Past issues
  • By specialty
    • COVID-19
    • Cardiology
    • Immunology
    • Metabolism
    • Nephrology
    • Oncology
    • Pulmonology
    • All ...
  • Videos
  • Collections
    • In-Press Preview
    • Resource and Technical Advances
    • Clinical Research and Public Health
    • Research Letters
    • Editorials
    • Perspectives
    • Physician-Scientist Development
    • Reviews
    • Top read articles

  • Current issue
  • Past issues
  • Specialties
  • In-Press Preview
  • Resource and Technical Advances
  • Clinical Research and Public Health
  • Research Letters
  • Editorials
  • Perspectives
  • Physician-Scientist Development
  • Reviews
  • Top read articles
  • About
  • Editors
  • Consulting Editors
  • For authors
  • Publication ethics
  • Publication alerts by email
  • Transfers
  • Advertising
  • Job board
  • Contact
Macrophage metabolic rewiring rejuvenates muscle Raman signatures and cellular remodeling during regrowth in aged mice
Zachary J. Fennel, … , Anhong Zhou, Micah J. Drummond
Zachary J. Fennel, … , Anhong Zhou, Micah J. Drummond
Published September 9, 2025
Citation Information: JCI Insight. 2025;10(20):e194303. https://doi.org/10.1172/jci.insight.194303.
View: Text | PDF
Research Article Aging Metabolism Muscle biology

Macrophage metabolic rewiring rejuvenates muscle Raman signatures and cellular remodeling during regrowth in aged mice

  • Text
  • PDF
Abstract

Impaired muscle regrowth in aging is underpinned by reduced proinflammatory macrophage function and subsequently impaired muscle cellular remodeling. Macrophage phenotype is metabolically controlled through TCA intermediate accumulation and activation of HIF1A. We hypothesized that transient hypoxia following disuse in old mice would enhance macrophage metabolic inflammatory function, thereby improving muscle cellular remodeling and recovery. Old (20 months) and young adult mice (4 months) were exposed to acute (24 hour) normobaric hypoxia immediately following 14 days of hind limb unloading and assessed during early reambulation (4 and 7 days) compared to age-matched controls. Treated aged mice had improved proinflammatory macrophage profiles, muscle cellular remodeling, and functional muscle recovery to the levels of young control mice. Likewise, young adult mice had enhanced muscle remodeling and functional recovery when treated with acute hypoxia. Treatment in aged mice restored the muscle molecular fingerprint and biochemical spectral patterns (Raman spectroscopy) observed in young mice and strongly correlated with improved collagen remodeling. Finally, intramuscular delivery of hypoxia-treated macrophages recapitulated the muscle remodeling and recovery effects of whole-body hypoxic exposure in old mice. These results emphasize the role of proinflammatory macrophages during muscle regrowth in aging and highlight immunometabolic approaches as a route to improve muscle cellular dynamics and regrowth.

Authors

Zachary J. Fennel, Negar Kosari, Paul-Emile Bourrant, Elena M. Yee, Robert J. Castro, Anu S. Kurian, Jonathan Palmer, Morgan Christensen, Katsuhiko Funai, Ryan M. O’Connell, Anhong Zhou, Micah J. Drummond

×

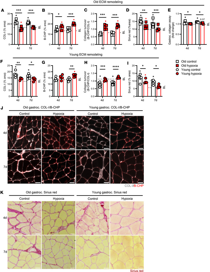
Figure 3

Muscle collagen remodeling.

Options: View larger image (or click on image) Download as PowerPoint
Muscle collagen remodeling.
(A–D) Gastrocnemius type I collagen (COL-I),...
(A–D) Gastrocnemius type I collagen (COL-I), collagen hybridizing peptide (B-CHP), COL-I/B-CHP ratio, and Sirius red expression at baseline (BL) and at 4 days (4d) and 7d of recovery from hindlimb unloading for old mice (n = 5). (E) Fold change from BL in total collagen assay content from gastrocnemius lysate at 4d and 7d in old mice (n = 5). (F–I) COL-I, B-CHP, COL-I/B-CHP, and Sirius red expression in young mice (n = 5). (J and K) COL-I/B-CHP (COL-I: red, B-CHP: white) and Sirius red representative images at 4d and 7d for old and young mice. Original magnification, ×20 (J) and ×10 (K). Scale bars: 25 μm (J and K). Each data point represents an individual mouse, presented as mean ± SD. Red color indicates hypoxia exposure, white color indicates control. *P < 0.05, **P < 0.01, ***P < 0.001 by 2-way ANOVA with Holm-Bonferroni test for difference from BL; asterisks over a solid line indicate a difference at those time points.

Copyright © 2025 American Society for Clinical Investigation
ISSN 2379-3708

Sign up for email alerts