Go to The Journal of Clinical Investigation
  • About
  • Editors
  • Consulting Editors
  • For authors
  • Publication ethics
  • Publication alerts by email
  • Transfers
  • Advertising
  • Job board
  • Contact
  • Physician-Scientist Development
  • Current issue
  • Past issues
  • By specialty
    • COVID-19
    • Cardiology
    • Immunology
    • Metabolism
    • Nephrology
    • Oncology
    • Pulmonology
    • All ...
  • Videos
  • Collections
    • In-Press Preview
    • Resource and Technical Advances
    • Clinical Research and Public Health
    • Research Letters
    • Editorials
    • Perspectives
    • Physician-Scientist Development
    • Reviews
    • Top read articles

  • Current issue
  • Past issues
  • Specialties
  • In-Press Preview
  • Resource and Technical Advances
  • Clinical Research and Public Health
  • Research Letters
  • Editorials
  • Perspectives
  • Physician-Scientist Development
  • Reviews
  • Top read articles
  • About
  • Editors
  • Consulting Editors
  • For authors
  • Publication ethics
  • Publication alerts by email
  • Transfers
  • Advertising
  • Job board
  • Contact
PNPLA3-I148M genetic variant rewires lipid metabolism to drive programmed cell death in human hepatocytes
Rodrigo M. Florentino, Olamide Animasahun, Nils Haep, Minal Nenwani, Kehinde Omoloja, Leyla Nurcihan Altay, Abhinav Achreja, Kazutoyo Morita, Takashi Motomura, Ricardo Diaz-Aragon, Lanuza A.P. Faccioli, Yiyue Sun, Zhenghao Liu, Zhiping Hu, Bo Yang, Fulei Wuchu, Ajay Shankaran, Miya Paserba, Annalisa M. Baratta, Shohrat Arazov, Zehra N. Kocas-Kilicarslan, Noah Meurs, Jaideep Behari, Edgar N. Tafaleng, Jonathan Franks, Alina Ostrowska, Takahiro Tomiyama, Kyohei Yugawa, Akinari Morinaga, Zi Wang, Kazuki Takeishi, Dillon C. Gavlock, Mark Miedel, D. Lansing Taylor, Ira J. Fox, Tomoharu Yoshizumi, Deepak Nagrath, Alejandro Soto-Gutierrez
Rodrigo M. Florentino, Olamide Animasahun, Nils Haep, Minal Nenwani, Kehinde Omoloja, Leyla Nurcihan Altay, Abhinav Achreja, Kazutoyo Morita, Takashi Motomura, Ricardo Diaz-Aragon, Lanuza A.P. Faccioli, Yiyue Sun, Zhenghao Liu, Zhiping Hu, Bo Yang, Fulei Wuchu, Ajay Shankaran, Miya Paserba, Annalisa M. Baratta, Shohrat Arazov, Zehra N. Kocas-Kilicarslan, Noah Meurs, Jaideep Behari, Edgar N. Tafaleng, Jonathan Franks, Alina Ostrowska, Takahiro Tomiyama, Kyohei Yugawa, Akinari Morinaga, Zi Wang, Kazuki Takeishi, Dillon C. Gavlock, Mark Miedel, D. Lansing Taylor, Ira J. Fox, Tomoharu Yoshizumi, Deepak Nagrath, Alejandro Soto-Gutierrez
View: Text | PDF
Research Article Gastroenterology Hepatology

PNPLA3-I148M genetic variant rewires lipid metabolism to drive programmed cell death in human hepatocytes

  • Text
  • PDF
Abstract

Genetic variants in lipid metabolism influence the risk of developing metabolic dysfunction–associated steatotic liver disease (MASLD), cirrhosis, and end-stage liver disease (ESLD). The mechanisms by which these variants drive disease are poorly understood. Because of the PNPLA3-I148M variant’s strong correlation with all stages of the MASLD spectrum and the lack of tractable therapeutic targets, we sought to understand its impact on cellular function and liver metabolism. Primary human hepatocytes (HAHs) and induced pluripotent stem cell–derived (iPSC-derived) hepatocytes (iHeps) from healthy individuals possessing the PNPLA3-I148M mutation were characterized for changes in lipid metabolism, cellular stress, and survival. Using lipidomics, metabolomics, stable isotope tracing, and flux propensity analysis, we created a comprehensive metabolic profile of the changes associated with the PNPLA3-I148M variant. Functional analysis showed that the presence of the PNPLA3-I148M variant increased endoplasmic reticulum stress, mitochondrial dysfunction, and peroxisomal β-oxidation, ultimately leading to cell death via ferroptosis. Nutritional interventions, ferroptosis-specific inhibitors, and genetic approaches modulating GPX4 activity in PNPLA3-I148M HAHs and iHeps decreased programmed cell death. Our findings indicate that therapies targeting ferroptosis in patients carrying the PNPLA3-I148M variant could affect the development of MASLD and ESLD and highlight the utility of iPSC-based models for the study of genetic contributions to hepatic disorders.

Authors

Rodrigo M. Florentino, Olamide Animasahun, Nils Haep, Minal Nenwani, Kehinde Omoloja, Leyla Nurcihan Altay, Abhinav Achreja, Kazutoyo Morita, Takashi Motomura, Ricardo Diaz-Aragon, Lanuza A.P. Faccioli, Yiyue Sun, Zhenghao Liu, Zhiping Hu, Bo Yang, Fulei Wuchu, Ajay Shankaran, Miya Paserba, Annalisa M. Baratta, Shohrat Arazov, Zehra N. Kocas-Kilicarslan, Noah Meurs, Jaideep Behari, Edgar N. Tafaleng, Jonathan Franks, Alina Ostrowska, Takahiro Tomiyama, Kyohei Yugawa, Akinari Morinaga, Zi Wang, Kazuki Takeishi, Dillon C. Gavlock, Mark Miedel, D. Lansing Taylor, Ira J. Fox, Tomoharu Yoshizumi, Deepak Nagrath, Alejandro Soto-Gutierrez

×

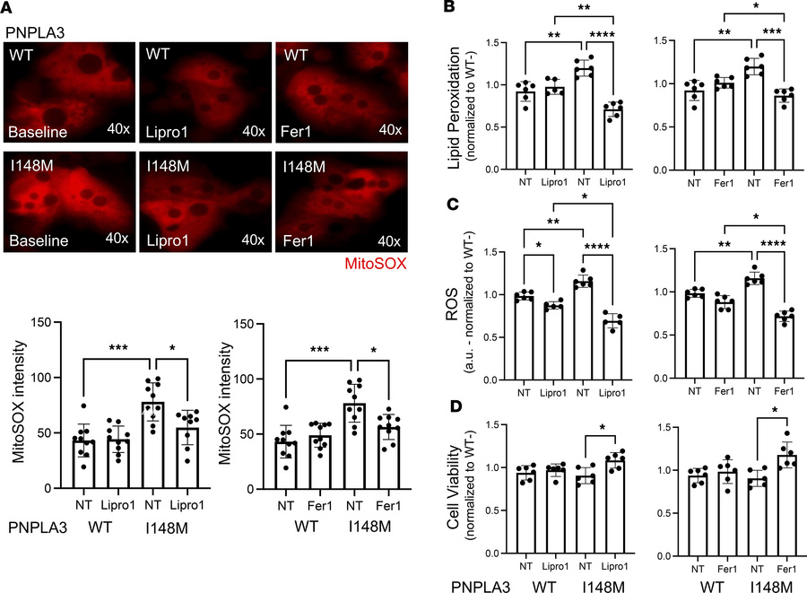
Figure 8

The ferroptosis inhibitors Lipro1 and Fer1 suppress cellular stress and cell death in human PNPLA3-I148M hepatocytes.

Options: View larger image (or click on image) Download as PowerPoint
The ferroptosis inhibitors Lipro1 and Fer1 suppress cellular stress and ...
MitoSOX micrographs and quantification, lipid peroxidation, ROS measurement, and viability of human hepatocytes in the presence of Lipro1 or Fer1. (A) MitoSOX (*P < 0.05, ***P < 0.001, ****P < 0.0001, 1-way ANOVA, WT: n = 10, I148M: n = 10), (B) lipid peroxidation (*P < 0.05, **P < 0.01, ***P < 0.001, ****P < 0.0001, 1-way ANOVA, WT: n = 6, I148M: n = 6), (C) ROS (*P < 0.05, **P < 0.01, ****P < 0.0001, 1-way ANOVA, WT: n = 6, I148M: n = 6), and (D) cell viability (*P < 0.05, 1-way ANOVA, WT: n = 6, I148M: n = 6).

Copyright © 2026 American Society for Clinical Investigation
ISSN 2379-3708

Sign up for email alerts