Go to The Journal of Clinical Investigation
  • About
  • Editors
  • Consulting Editors
  • For authors
  • Publication ethics
  • Publication alerts by email
  • Transfers
  • Advertising
  • Job board
  • Contact
  • Physician-Scientist Development
  • Current issue
  • Past issues
  • By specialty
    • COVID-19
    • Cardiology
    • Immunology
    • Metabolism
    • Nephrology
    • Oncology
    • Pulmonology
    • All ...
  • Videos
  • Collections
    • In-Press Preview
    • Resource and Technical Advances
    • Clinical Research and Public Health
    • Research Letters
    • Editorials
    • Perspectives
    • Physician-Scientist Development
    • Reviews
    • Top read articles

  • Current issue
  • Past issues
  • Specialties
  • In-Press Preview
  • Resource and Technical Advances
  • Clinical Research and Public Health
  • Research Letters
  • Editorials
  • Perspectives
  • Physician-Scientist Development
  • Reviews
  • Top read articles
  • About
  • Editors
  • Consulting Editors
  • For authors
  • Publication ethics
  • Publication alerts by email
  • Transfers
  • Advertising
  • Job board
  • Contact
PNPLA3-I148M genetic variant rewires lipid metabolism to drive programmed cell death in human hepatocytes
Rodrigo M. Florentino, Olamide Animasahun, Nils Haep, Minal Nenwani, Kehinde Omoloja, Leyla Nurcihan Altay, Abhinav Achreja, Kazutoyo Morita, Takashi Motomura, Ricardo Diaz-Aragon, Lanuza A.P. Faccioli, Yiyue Sun, Zhenghao Liu, Zhiping Hu, Bo Yang, Fulei Wuchu, Ajay Shankaran, Miya Paserba, Annalisa M. Baratta, Shohrat Arazov, Zehra N. Kocas-Kilicarslan, Noah Meurs, Jaideep Behari, Edgar N. Tafaleng, Jonathan Franks, Alina Ostrowska, Takahiro Tomiyama, Kyohei Yugawa, Akinari Morinaga, Zi Wang, Kazuki Takeishi, Dillon C. Gavlock, Mark Miedel, D. Lansing Taylor, Ira J. Fox, Tomoharu Yoshizumi, Deepak Nagrath, Alejandro Soto-Gutierrez
Rodrigo M. Florentino, Olamide Animasahun, Nils Haep, Minal Nenwani, Kehinde Omoloja, Leyla Nurcihan Altay, Abhinav Achreja, Kazutoyo Morita, Takashi Motomura, Ricardo Diaz-Aragon, Lanuza A.P. Faccioli, Yiyue Sun, Zhenghao Liu, Zhiping Hu, Bo Yang, Fulei Wuchu, Ajay Shankaran, Miya Paserba, Annalisa M. Baratta, Shohrat Arazov, Zehra N. Kocas-Kilicarslan, Noah Meurs, Jaideep Behari, Edgar N. Tafaleng, Jonathan Franks, Alina Ostrowska, Takahiro Tomiyama, Kyohei Yugawa, Akinari Morinaga, Zi Wang, Kazuki Takeishi, Dillon C. Gavlock, Mark Miedel, D. Lansing Taylor, Ira J. Fox, Tomoharu Yoshizumi, Deepak Nagrath, Alejandro Soto-Gutierrez
View: Text | PDF
Research Article Gastroenterology Hepatology

PNPLA3-I148M genetic variant rewires lipid metabolism to drive programmed cell death in human hepatocytes

  • Text
  • PDF
Abstract

Genetic variants in lipid metabolism influence the risk of developing metabolic dysfunction–associated steatotic liver disease (MASLD), cirrhosis, and end-stage liver disease (ESLD). The mechanisms by which these variants drive disease are poorly understood. Because of the PNPLA3-I148M variant’s strong correlation with all stages of the MASLD spectrum and the lack of tractable therapeutic targets, we sought to understand its impact on cellular function and liver metabolism. Primary human hepatocytes (HAHs) and induced pluripotent stem cell–derived (iPSC-derived) hepatocytes (iHeps) from healthy individuals possessing the PNPLA3-I148M mutation were characterized for changes in lipid metabolism, cellular stress, and survival. Using lipidomics, metabolomics, stable isotope tracing, and flux propensity analysis, we created a comprehensive metabolic profile of the changes associated with the PNPLA3-I148M variant. Functional analysis showed that the presence of the PNPLA3-I148M variant increased endoplasmic reticulum stress, mitochondrial dysfunction, and peroxisomal β-oxidation, ultimately leading to cell death via ferroptosis. Nutritional interventions, ferroptosis-specific inhibitors, and genetic approaches modulating GPX4 activity in PNPLA3-I148M HAHs and iHeps decreased programmed cell death. Our findings indicate that therapies targeting ferroptosis in patients carrying the PNPLA3-I148M variant could affect the development of MASLD and ESLD and highlight the utility of iPSC-based models for the study of genetic contributions to hepatic disorders.

Authors

Rodrigo M. Florentino, Olamide Animasahun, Nils Haep, Minal Nenwani, Kehinde Omoloja, Leyla Nurcihan Altay, Abhinav Achreja, Kazutoyo Morita, Takashi Motomura, Ricardo Diaz-Aragon, Lanuza A.P. Faccioli, Yiyue Sun, Zhenghao Liu, Zhiping Hu, Bo Yang, Fulei Wuchu, Ajay Shankaran, Miya Paserba, Annalisa M. Baratta, Shohrat Arazov, Zehra N. Kocas-Kilicarslan, Noah Meurs, Jaideep Behari, Edgar N. Tafaleng, Jonathan Franks, Alina Ostrowska, Takahiro Tomiyama, Kyohei Yugawa, Akinari Morinaga, Zi Wang, Kazuki Takeishi, Dillon C. Gavlock, Mark Miedel, D. Lansing Taylor, Ira J. Fox, Tomoharu Yoshizumi, Deepak Nagrath, Alejandro Soto-Gutierrez

×

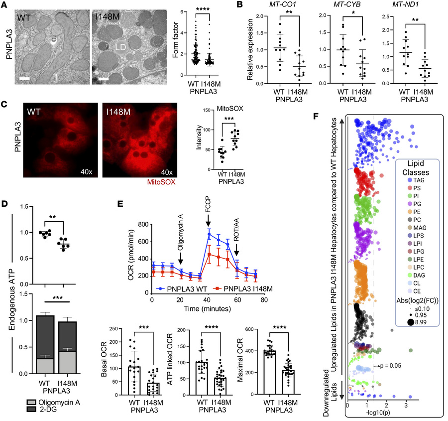
Figure 2

The PNPLA3-I148M mutation leads to mitochondrial dysfunction in primary human hepatocytes.

Options: View larger image (or click on image) Download as PowerPoint
The PNPLA3-I148M mutation leads to mitochondrial dysfunction in primary ...
(A) Transmission electron microscopy images of mitochondria in hepatocytes (scale bar: 400 nm; LD, lipid droplet) and mitochondria form factor (****P < 0.0001, Mann-Whitney test, WT: n = 122, I148M: n = 104). (B) Relative expression of mitochondrial genes: MT-CO1 (**P = 0.0021, Mann-Whitney test, WT: n = 11, I148M: n = 11), MT-CYB (*P = 0.0461, Mann-Whitney test, WT: n = 11, I148M: n = 11) and MT-ND1 (**P = 0.0029, Mann-Whitney test, WT: n = 11, I148M: n = 11). (C) MitoSOX micrographs and quantification of mitochondrial stress in Hep-PNPLA3-I148M and Hep-PNPLA3-WT (***P = 0.0001, Mann-Whitney test, WT: n = 10, I148M: n = 10). (D) Total endogenous ATP quantification in primary hepatocytes (**P = 0.0012, Welch’s t test, WT: n = 6, I148M: n = 6) and relative ATP contribution of the glycolytic and oxidative phosphorylation systems in energy production (***P < 0.001). (E) Mitochondria function was assessed by quantification of the oxygen consumption rate (OCR) in Hep-PNPLA3-WT and Hep-PNPLA3-I148M. The basal OCR, ATP-linked OCR, and maximal OCR were calculated (***P < 0.001, ****P < 0.0001, Welch’s t test). (F) Bubble plot comparing the lipid profiles of Hep-PNPLA3-I148M and Hep-PNPLA3-WT. The size of the bubbles indicates the absolute log2 fold change of the lipid species upregulated/downregulated. The color of the bubbles corresponds to the different lipid classes.

Copyright © 2026 American Society for Clinical Investigation
ISSN 2379-3708

Sign up for email alerts