Go to The Journal of Clinical Investigation
  • About
  • Editors
  • Consulting Editors
  • For authors
  • Publication ethics
  • Publication alerts by email
  • Transfers
  • Advertising
  • Job board
  • Contact
  • Physician-Scientist Development
  • Current issue
  • Past issues
  • By specialty
    • COVID-19
    • Cardiology
    • Immunology
    • Metabolism
    • Nephrology
    • Oncology
    • Pulmonology
    • All ...
  • Videos
  • Collections
    • In-Press Preview
    • Resource and Technical Advances
    • Clinical Research and Public Health
    • Research Letters
    • Editorials
    • Perspectives
    • Physician-Scientist Development
    • Reviews
    • Top read articles

  • Current issue
  • Past issues
  • Specialties
  • In-Press Preview
  • Resource and Technical Advances
  • Clinical Research and Public Health
  • Research Letters
  • Editorials
  • Perspectives
  • Physician-Scientist Development
  • Reviews
  • Top read articles
  • About
  • Editors
  • Consulting Editors
  • For authors
  • Publication ethics
  • Publication alerts by email
  • Transfers
  • Advertising
  • Job board
  • Contact
NAT10-mediated ac4C modification of Lipin1 mRNA contributes to the pathogenesis of PWMI
Xinyu Li, Meng Zhang, Yanan Liu, Chunjie Guo, Yiwei Liu, Lei Han, Zhaowei Feng, Xiue Wei, Ruiqin Yao
Xinyu Li, Meng Zhang, Yanan Liu, Chunjie Guo, Yiwei Liu, Lei Han, Zhaowei Feng, Xiue Wei, Ruiqin Yao
View: Text | PDF
Research Article Cell biology Neuroscience

NAT10-mediated ac4C modification of Lipin1 mRNA contributes to the pathogenesis of PWMI

  • Text
  • PDF
Abstract

Preterm white matter injury (PWMI) is a leading cause of cerebral palsy and chronic neurological disabilities in premature infants. It is characterized by defects in oligodendrocyte precursor cell (OPC) differentiation and dysmyelination. Currently, there are no effective therapeutic strategies available in clinical practice. Lipid homeostasis plays a crucial role in myelin development, yet the function of Lipin1 — a key phosphatidic acid phosphatase involved in phospholipid synthesis — remains unclear. In this study, we identified a significant downregulation of Lipin1 in OPCs from PWMI mice, which impaired OPC differentiation and myelin formation. Conversely, Lipin1 overexpression in these mice promoted OPC maturation and enhanced myelin development. We found evidence that N-acetyltransferase 10 (NAT10) acts as a regulator of Lipin1 expression through RNA pull-down and mass spectrometry. NAT10-mediated N4-acetylcytidine (ac4C) modification enhanced Lipin1 mRNA stability and translation, and NAT10 knockdown in OPCs impaired myelination, highlighting its crucial role in Lipin1-mediated myelination. Our study revealed that the downregulation of Lipin1 impaired OPC differentiation and myelination in PWMI, with NAT10-mediated ac4C modification playing a critical role in regulating Lipin1 expression. These findings highlight Lipin1 and NAT10 as promising therapeutic targets for treating myelination defects in PWMI, warranting further investigation into their potential in preterm birth–related neurological disorders.

Authors

Xinyu Li, Meng Zhang, Yanan Liu, Chunjie Guo, Yiwei Liu, Lei Han, Zhaowei Feng, Xiue Wei, Ruiqin Yao

×

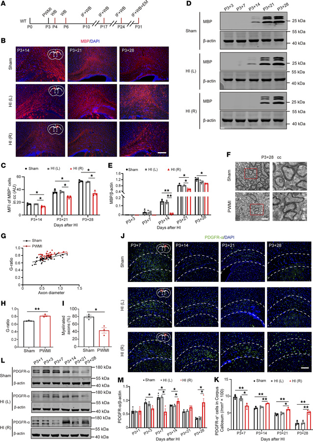
Figure 1

Myelination deficits in PWMI model mice.

Options: View larger image (or click on image) Download as PowerPoint
Myelination deficits in PWMI model mice.
(A) Experimental diagram. (B an...
(A) Experimental diagram. (B and C) The MBP levels in corpus callosum were detected by immunofluorescent staining at 14, 21, and 28 days after modeling and statistical analysis. (D and E) The changes in MBP content in the corpus callosum region of mice at 3, 7, 14, 21, and 28 days after modeling were detected by Western blot analysis and statistical analysis. Representative of 3 independent experiments. (F) TEM images of the myelin sheath of the corpus callosum (cc) of 2 groups of mice. The high-magnification images are zoomed-in views of the red boxes in the low-magnification images. Scale bars: 1 μm (left) and 200 nm (right). (G and H) G-ratio distribution chart and statistical chart. (I) Percentage diagram of the number of myelinated axons. The number of evaluated myelinated axons was n = 50/mouse. (J and K) The level of PDGFR-α and the number of PDGFR-α+ cells in the corpus callosum of PWMI mice at different time points were detected by immunofluorescent staining. (L and M) Western blot analysis of PDGFR-α levels in corpus callosum of PWMI mice at different time points and statistical analysis. Representative of 3 independent experiments. Statistics: 1-way ANOVA with LSD post hoc analysis (C, E, and K), 2-tailed Student’s t test (H and I), and 1-way ANOVA with Dunnett’s test (M). HI (R), ischemic side; HI (L), ischemic side. Scale bar: 100 μm. n = 3. The results are expressed as mean ± SEM.

Copyright © 2026 American Society for Clinical Investigation
ISSN 2379-3708

Sign up for email alerts