Go to The Journal of Clinical Investigation
  • About
  • Editors
  • Consulting Editors
  • For authors
  • Publication ethics
  • Publication alerts by email
  • Transfers
  • Advertising
  • Job board
  • Contact
  • Physician-Scientist Development
  • Current issue
  • Past issues
  • By specialty
    • COVID-19
    • Cardiology
    • Immunology
    • Metabolism
    • Nephrology
    • Oncology
    • Pulmonology
    • All ...
  • Videos
  • Collections
    • In-Press Preview
    • Resource and Technical Advances
    • Clinical Research and Public Health
    • Research Letters
    • Editorials
    • Perspectives
    • Physician-Scientist Development
    • Reviews
    • Top read articles

  • Current issue
  • Past issues
  • Specialties
  • In-Press Preview
  • Resource and Technical Advances
  • Clinical Research and Public Health
  • Research Letters
  • Editorials
  • Perspectives
  • Physician-Scientist Development
  • Reviews
  • Top read articles
  • About
  • Editors
  • Consulting Editors
  • For authors
  • Publication ethics
  • Publication alerts by email
  • Transfers
  • Advertising
  • Job board
  • Contact
Rare epigenetic alterations are conserved across hematopoietic differentiation stages after mycobacterial infection
Brandon T. Tran, Pamela N. Luna, Ruoqiong Cao, Duy T. Le, Apoorva Thatavarty, Laure Maneix, Bailee N. Kain, Scott Koh, Andre Catic, Katherine Y. King
Brandon T. Tran, Pamela N. Luna, Ruoqiong Cao, Duy T. Le, Apoorva Thatavarty, Laure Maneix, Bailee N. Kain, Scott Koh, Andre Catic, Katherine Y. King
View: Text | PDF
Research Article Hematology Immunology

Rare epigenetic alterations are conserved across hematopoietic differentiation stages after mycobacterial infection

  • Text
  • PDF
Abstract

Infection leads to durable cell-autonomous changes in hematopoietic stem and progenitor cells (HSPCs), resulting in production of innate immune cells with heightened immunity. The mechanisms underlying this phenomenon, termed central trained immunity, remain poorly understood. We hypothesized that infection induces histone modifications leading to changes in chromatin accessibility that are conserved during differentiation from HSPCs to myeloid progenitors and monocytes. We conducted genome-wide surveillance of histone marks H3K27ac and H3K4me3 and chromatin accessibility in hematopoietic stem cells, multipotent progenitor 3, granulocyte-monocyte progenitors, and monocytes and macrophages of naive and Mycobacterium avium–infected mice. IFN signaling pathways and related transcription factor binding motifs including IRFs, NF-κB, and CEBP showed increased activating histone marks and chromatin accessibility across cell types. However, histone marks and increased chromatin accessibility were conserved at only a few loci, notably Irf1 and Gbp6. Knock out of IRF1 disrupted enhanced mitochondrial respiration and bacterial killing in human monocyte cell lines, while GBP6-KO monocyte cell lines showed dysregulated mitochondrial respiration. In summary, this study identifies IRF1 and GBP6 as 2 key loci at which infection-induced systemic inflammation leads to epigenetic changes that are conserved from HSPCs to downstream monocytes, providing a mechanistic avenue for central trained immunity.

Authors

Brandon T. Tran, Pamela N. Luna, Ruoqiong Cao, Duy T. Le, Apoorva Thatavarty, Laure Maneix, Bailee N. Kain, Scott Koh, Andre Catic, Katherine Y. King

×

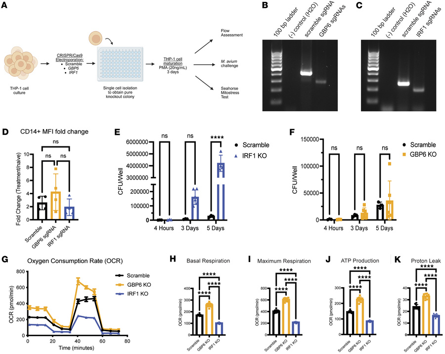
Figure 7

Loss of GBP6 affects cellular respiration in THP-1–KO macrophages independent of innate immune function, while loss of IRF1 negatively affects many macrophage functions.

Options: View larger image (or click on image) Download as PowerPoint
Loss of GBP6 affects cellular respiration in THP-1–KO macrophages indepe...
(A) Workflow of knocking out GBP6 and IRF1 in THP-1 cells, followed by their maturation into macrophages for immunophenotyping. KO colonies were derived from single CRISPR-edited cells for functional assessment. (B and C) Representative gel image of exon 2 of GBP6 (B) and exon 4 of IRF1 (C). (D) Fold change of CD14 mean fluorescence intensity upon 3-day PMA-treatment (20 ng/mL), compared with uninduced. n = 4 independent experiments. (E and F) Bacterial CFU from M. avium–challenged THP-1 cells (100,000 THP-1 cells per well, M. avium MOI 1) for 4 hours, 3 days, or 5 days. IRF1 KO versus scramble control (E) and GBP6-KO versus scramble control (F). n = 3–6 per group at each time point. (G) Seahorse mitostress assay of Scramble PMA-treated scramble (black), GBP6-KO (gold), and IRF1-KO (blue) THP-1 cells. (H–K) Calculated basal respiration (H), maximum respiration (I), ATP production (J), and proton leak (K) of PMA-treated THP-1 cells. All experiments were performed twice independently. Two-way ANOVA with Šídák’s multiple comparisons was used for D and E, while 1-way ANOVA was used for H–K. ****P < 0.0001.

Copyright © 2026 American Society for Clinical Investigation
ISSN 2379-3708

Sign up for email alerts