Go to The Journal of Clinical Investigation
  • About
  • Editors
  • Consulting Editors
  • For authors
  • Publication ethics
  • Publication alerts by email
  • Transfers
  • Advertising
  • Job board
  • Contact
  • Physician-Scientist Development
  • Current issue
  • Past issues
  • By specialty
    • COVID-19
    • Cardiology
    • Immunology
    • Metabolism
    • Nephrology
    • Oncology
    • Pulmonology
    • All ...
  • Videos
  • Collections
    • In-Press Preview
    • Resource and Technical Advances
    • Clinical Research and Public Health
    • Research Letters
    • Editorials
    • Perspectives
    • Physician-Scientist Development
    • Reviews
    • Top read articles

  • Current issue
  • Past issues
  • Specialties
  • In-Press Preview
  • Resource and Technical Advances
  • Clinical Research and Public Health
  • Research Letters
  • Editorials
  • Perspectives
  • Physician-Scientist Development
  • Reviews
  • Top read articles
  • About
  • Editors
  • Consulting Editors
  • For authors
  • Publication ethics
  • Publication alerts by email
  • Transfers
  • Advertising
  • Job board
  • Contact
Rare epigenetic alterations are conserved across hematopoietic differentiation stages after mycobacterial infection
Brandon T. Tran, Pamela N. Luna, Ruoqiong Cao, Duy T. Le, Apoorva Thatavarty, Laure Maneix, Bailee N. Kain, Scott Koh, Andre Catic, Katherine Y. King
Brandon T. Tran, Pamela N. Luna, Ruoqiong Cao, Duy T. Le, Apoorva Thatavarty, Laure Maneix, Bailee N. Kain, Scott Koh, Andre Catic, Katherine Y. King
View: Text | PDF
Research Article Hematology Immunology

Rare epigenetic alterations are conserved across hematopoietic differentiation stages after mycobacterial infection

  • Text
  • PDF
Abstract

Infection leads to durable cell-autonomous changes in hematopoietic stem and progenitor cells (HSPCs), resulting in production of innate immune cells with heightened immunity. The mechanisms underlying this phenomenon, termed central trained immunity, remain poorly understood. We hypothesized that infection induces histone modifications leading to changes in chromatin accessibility that are conserved during differentiation from HSPCs to myeloid progenitors and monocytes. We conducted genome-wide surveillance of histone marks H3K27ac and H3K4me3 and chromatin accessibility in hematopoietic stem cells, multipotent progenitor 3, granulocyte-monocyte progenitors, and monocytes and macrophages of naive and Mycobacterium avium–infected mice. IFN signaling pathways and related transcription factor binding motifs including IRFs, NF-κB, and CEBP showed increased activating histone marks and chromatin accessibility across cell types. However, histone marks and increased chromatin accessibility were conserved at only a few loci, notably Irf1 and Gbp6. Knock out of IRF1 disrupted enhanced mitochondrial respiration and bacterial killing in human monocyte cell lines, while GBP6-KO monocyte cell lines showed dysregulated mitochondrial respiration. In summary, this study identifies IRF1 and GBP6 as 2 key loci at which infection-induced systemic inflammation leads to epigenetic changes that are conserved from HSPCs to downstream monocytes, providing a mechanistic avenue for central trained immunity.

Authors

Brandon T. Tran, Pamela N. Luna, Ruoqiong Cao, Duy T. Le, Apoorva Thatavarty, Laure Maneix, Bailee N. Kain, Scott Koh, Andre Catic, Katherine Y. King

×

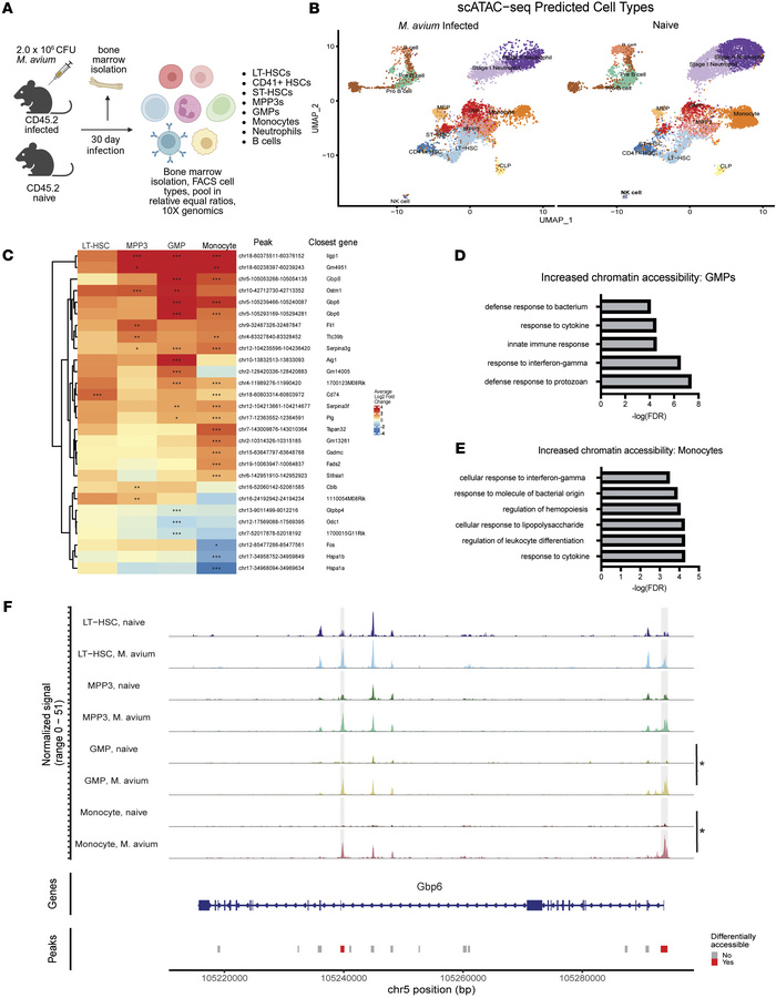
Figure 4

HSPCs and monocytes exhibit distinct chromatin accessibility changes upon M. avium infection.

Options: View larger image (or click on image) Download as PowerPoint
HSPCs and monocytes exhibit distinct chromatin accessibility changes upo...
(A) Workflow schematic for acquiring targeted cell populations for scATAC-Seq. (B) Predicted UMAP plotting of targeted HSPC and lineage subpopulations in both naive and M. avium–infected states. (C) Heatmap accessibility of peaks found to be significantly changed in at least 1 cell type, with asterisks representing the level of significance at each gene locus in a specific cell population. (D and E) Gene ontology enrichment analysis in GMPs (D) and monocytes (E). (F) Genomic coverage plot of Gbp6. Cell populations with significant increases were marked with an asterisk. Peaks that are significantly differentially accessible (Padj < 0.05) between M. avium–infected and naive states in at least 1 cell type are highlighted with an asterisk.

Copyright © 2026 American Society for Clinical Investigation
ISSN 2379-3708

Sign up for email alerts